随着国家经济的高速发展,电力需求日益增加,国家将大力推进坚强智能电网的建设,同时带动了电工仪器仪表行业的迅猛发展。智能电能表作为坚强智能电网内不可或缺的仪表,以其独特的功能不断扩大市场占有率。坚强智能电网的发展,迫切需求新产品的开发,金属化薄膜电容器作为智能电能表内重要的器件得到广泛引用。深圳市创硕达电子有限公司十年电子式电能表用电容器专业制造,与中国电子式电能表行业共同发展。
金属化薄膜电容是以有机塑料薄膜做介质,以金属化薄膜做电极,通过卷绕方式制成(叠片结构除外)制成的电容,金属化薄膜电容器所使用的薄膜有聚乙酯、聚丙烯、聚碳酸酯等,除了卷绕型之外,也有叠层型。其中以聚酯膜介质和聚丙烯膜介质应用最广。
金属化薄膜电容器是利用聚酯薄膜或聚丙烯薄膜作为介质,锌铝合金通过真空蒸镀方式将其附着在薄膜表面,形成电极。通过无感无极卷绕或叠片方式形成电容器。金属化薄膜电容器具有耐压高,高绝缘电阻,阻抗频率特性好(较小的寄生电感),较低的ESR,高容量稳定性,低损耗角正切。
金属化薄膜电容器使用在电能表上起信号传输,耦合,降压等作用。金属化聚酯薄膜电容器作为耦合电容器由于其绝缘电阻高,能将交流信号或脉冲信号无衰减地耦合到后级,同时又不影响后级的直流工作点。金属化聚丙烯薄膜电容器作为降压电容器由于其损耗角正切低,容量稳定性高(采用特殊工艺,防止破坏性电晕使电容量衰减),能将交流高电压降低到符合后级电路要求的交流低电压,取代原有变压器,使产品体积更小,性能更稳定。
金属化薄膜电容的结构以及原理就是如此,在其特有的原理之下,使得电容的稳定性更强,因此使用寿命也在不断增加,而这样的情况下,对于电容产业的综合发展是有利无弊的。
金属化薄膜电容器是利用聚酯薄膜或聚丙烯薄膜作为介质,锌铝合金通过真空蒸镀方式将其附着在薄膜表面,形成电极。通过无感无极卷绕或叠片方式形成电容器。金属化薄膜电容器具有耐压高,高绝缘电阻,阻抗频率特性好(较小的寄生电感),较低的ESR,高容量稳定性,低损耗角正切。
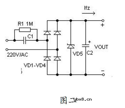
金属化薄膜电容器使用在电能表上起信号传输,耦合,降压等作用。金属化聚酯薄膜电容器作为耦合电容器由于其绝缘电阻高,能将交流信号或脉冲信号无衰减地耦合到后级,同时又不影响后级的直流工作点(如图一C1、C2、C23)。金属化聚丙烯薄膜电容器作为降压电容器由于其损耗角正切低,容量稳定性高(采用特殊工艺,防止破坏性电晕使电容量衰减),能将交流高电压降低到符合后级电路要求的交流低电压,取代原有变压器,使产品体积更小,性能更稳定(如图二C1)。


矩阵切换器的控制方式
时间:2026-03-05
降压转换器使用陶瓷输出电容器
时间:2026-03-05
金属膜电容和其他电容的简单分类
时间:2026-03-05
矩阵切换器的输入/输出阻抗
时间:2026-03-05
矩阵切换器的输入/输出电平
时间:2026-03-05
分配器的支持分辨率/传输距离
时间:2026-03-05
车载显示屏的屏幕比例
时间:2026-03-05
分配器的输入接口/输出接口
时间:2026-03-05
车载显示屏的屏幕尺寸
时间:2026-03-05
KVM切换器的切换方式
时间:2026-03-05
关于STM32WL LSE 添加反馈电阻后无法起振的...
时间:2026-03-05
电阻的标称阻值和允许偏差
时间:2026-03-05
玻璃釉电容器的结构与特点
时间:2026-03-05
3PEAK高压零漂放大器契合精密应用
时间:2026-03-05
PPTC热敏电阻在电池中的应用
时间:2026-03-05
水泥电阻规格及型号
时间:2026-03-05
气敏电阻的型号命名方法是怎样的
时间:2026-03-05
国巨片式电阻缺货涨价之应对方案 你要知道电...
时间:2026-03-05
RI-80F型高压高阻玻璃釉膜电阻分压器
时间:2026-03-05
电阻器的分类
时间:2026-03-05