法拉电容、超级电容器是一种电容量可达数千法拉的极大容量电容器。电容量取决于电极间距离和电极表面积,为了得到如此大的电容量,要尽可能缩小超级电容器电极间距离、增加电极表面积,为此,采用双电层原理和活性炭多孔化电极。
超级电容器双电层介质在电容器的二个电极上施加电压时,在靠近电极的电介质界面上产生与电极所携带的电荷极性相反的电荷并被束缚在介质界面上,形成事实上的电容器的二个电极。很明显,二个电极的距离非常小,只有几nm.同时活性炭多孔化电极可以获得极大的电极表面积,可以达到2000 m2/g。因而这种结构的超级电容器具有极大的电容量并可以存储很大的静电能量。就储能而言,超级电容器的这一特性介于传统电容器与电池之间。
当二个电极板间电势低于电解液的氧化还原电极电位时,电解液界面上的电荷不会脱离电解液,超级电容器处在正常工作状态(通常在3 V以下),如果电容器二端电压超过电解液的氧化还原电极电位,那么,电解液将分解,处于非正常状态。随着超级电容器的放电,正、负极板上的电荷被外电路泄放,电解液界面上的电荷响应减少。由此可以看出超级电容器的充放电过程始终是物理过程,没有化学反应,因此性能是稳定的,与利用化学反应的蓄电池不同。

超级电容器也属于双电层电容器,它是世界上已投入量产的双电层电容器中容量最大的一种,其基本原理和其它种类的双电层电容器一样,都是利用活性炭多孔电极和电解质组成的双电层结构获得超大的容量。传统物理电容中储存的电能来源于电荷在两块极板上的分离,两块极板之间为真空(相对介电常数为1)或一层介电物质(相对介电常数为ε)所隔离,电容值为:
C = ε?A / 3.6 πd ?10-6 (μF)
其中A为极板面积,d为介质厚度
所储存的能量为:
E = 1/2 C (ΔV)2
其中C为电容值,ΔV为极板间的电压降。可见,若想获得较大的电容量、储存更多的能量,必须增大面积A或减少介质厚度。
双电层电容器中,采用活性炭材料制作成多孔电极,同时在相对的碳多孔电极之间充填电解质溶液,当在两端施加电压时,相对的多孔电极上分别聚集正负电子,而电解质溶液中的正负离子将由于电场作用分别聚集到与正负极板相对的界面上,从而形成两个集电层,相当于两个电容器串联,如图所示:
由于活性碳材料具有≥1200m2/g的超高比表面积(即获得了极大的电极面积A),而且电解液与多孔电极间的界面距离不到1nm(即获得了极小的介质厚度d),根据前面的计算公式可以看出,这种双电层电容器比传统的物理电容的容值要大很多,比容量可以提高100倍以上,从而使利用电容器进行大电量的储能成为可能。
产品分类:
超级电容器完全不同于传统的电解电容器,由于特殊的原材料、特殊的制作方法,其单体容量能够超过传统电容器的1000倍以上,在0.6升的体积内就能够达到10000F以上的容量,兼具电池与电容的双重特性,成为一种性能极佳的动力电源。超级电容器满足了市场对高频率、大强度、高循环次数、并符合环保政策的动力电源的需求,在机械、电子、汽车、太阳能等领域有着极好的发展前景。
产品特性:
产品的技术特性
(1)充电速度快,充电10秒~10分钟可达到其额定容量的95%以上;
(2)循环使用寿命长,深度充放电循环使用次数可达1~50万次;
(3)能量转换效率高,过程损失小,大电流能量循环效率≥90%;
(4)功率密度高,可达300W/KG~5000W/KG,相当于电池的5~10倍;
(5)产品原材料构成、生产、使用、储存以及拆解过程均没有污染,是理想的绿色环保电源;
(6)安全系数高,长期使用免维护;
(7)超低温特性好,可工作于摄氏零下30℃的环境中;
(8)检测方便,剩余电量可直接读出。
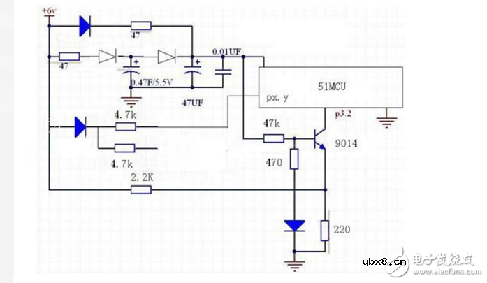
电路见下:这里首先用6V供电(如7806),为什么用6V不用5V是显而易见的。这里的二极管们一般都起两个作用,一是利用单向导电性保证向储能电容0.47F/5.5V单向冲电;二是起钳位作用,钳去0.6V,保证使大多数51系列的单片机都能在4.5V--5.5V之间的标称工作电压下工作。而4.5-5.5间这1V电压在0.47F电容的电荷流失时间就是我们将来在掉电报警后我们可以规划的预警回旋时间。
两只47欧电阻也有两个作用:
1:和47UF和0.01UF电容一起用于加强电源滤波。
2.对单片机供电限流
一般电子工程师都喜欢把单片机电源直接接7805上,这是个非常不好的习惯,为什么?7805可提供高达2A的供电电流,异常时足够把单片机芯片内部烧毁。有这个电阻47欧姆电阻挡作及时把芯片或者极性插反也不会烧单片机和三端稳压器,但这电阻也不能太大,上限不要超过220欧,否则对单片机内部编程时,会编程失败(其实是电源不足)。
3.对0.47F/5.5V储能电容,串入的这只47欧电阻消除“巨量法拉电容”的上电浪涌。实现冲电电流削峰

大家算一算要充满0.47F电容到5.5V,即使用5.5A恒流对0.47F电容冲电,也需要0.47秒才能冲到5.5V,既然知道了这个问题,大家就清楚:
1.如果没有47欧姆电阻限流,上电瞬间三端稳压器必然因强大过电流而进入自保。
2.长达0.47秒(如果真有5.5A恒流充电的话)缓慢上电,如此缓慢的上电速率,将使得以微分(RC电路)为复位电路的51单片机因为上电太慢无法实现上电复位。(其实要充满0.47UF电容常常需要几分种)。
3.正因为上电时间太慢,将无法和今天大多数主流型以在线写入(ISP)类单片机与写片上位计算机软件上预留的等待应答时间严重不匹配(一般都不大于500MS),从而造成应答失步,故总是提示“通信失败”。
知道这个道理你就不难理解这个电路最上面的二极管和电阻串联起来就是必须要有上电加速电路。这里还用了一只(内部空心不带蓝色的)肖特基二极管(1N5819)从法拉电容向单片机VCC放电,还同时阻断法拉电容对上电加速电路的旁路作用,用肖特基二极管是基于其在小电流下导通电压只有0.2V左右考虑的,目的是尽量减少法拉电容在掉电时的电压损失。多留掉点维持时间。
三极管9014和钳制位二极管分压电阻垫位电阻(470欧姆)等构成基极上发射极双端输入比较器,实现掉电检测和发出最高优先级的掉电中断,这部分电路相当于半只比较器LM393,但电路更简单耗电更省(掉电时耗电小于0.15MA)。
47K电阻和470欧姆二极管1N4148一道构成嵌位电路,保证基极电位大约在0.65V左右 (可这样计算0.6(二极管导通电压)+5*0.47/47),这样如果9014发射极电压为0(此时就是外部掉电),三极管9014正好导通,而且因为51单片机P3.2高电平为弱上拉(大约50UA),此时9014一定是导通且弱电流饱和的,这样就向单片机内部发出最高硬件优先级的INX0掉电中断。
而在平时正常供电时,因发射极上也大约有6*0.22/2.2=0.6V电压上顶,不难发现三极管9014一定处于截止状态,而使P3.2维持高电平的。
下面还有两个重要软硬件要点和建议:
1.硬件要点:凡是驱动单片机外部口线等的以输出高电平驱动外部设备,其电源不能和电片机的供电电压VCC去争抢(例如上拉电阻供电不取自单片机VCC)。而应直接接在电源前方,图中4.7K电阻和口线PX.Y就是一个典型示例,接其它口线PX.Y‘和负载也雷同。这里与上拉4.7K电阻相串联二极管也有两个作用:
1.钳去0.6V电压以便与单片机工作电压相匹配,防止口线向单片机内部反推电。造成单片机口线功能紊乱。
2.利用二极管单向供电特性,防止掉电后单片机通过口线向电源和外部设备反供电。
上面的硬件设计,在与软件结合起来(见下面叙述)就可以保证在掉电期间,不会因法拉电容上的积累电荷为已经掉电的外部电路无谓供电和向电源反供电造成电容能量泄放缩短掉电维持时间。
2.软件要点:首先INX0在硬件上(设计)是处于最高优先级的,这里还必须要在软件保证最高级别的优先。从而确保掉电时外部中断0能打断其他任何进程,最高优先地被检测和执行。其次在INX0的中断程序入口,还要用:
MOV P1,#00H
MOV P2,#00H
MOV P3,#00H
MOV P0,#00H
SJMP 掉电保存
来阻断法拉电容的电荷通过单片机口线外泄和随后跳转掉电写入子程序模块。(见硬件要点)
有了上面的预备和细节处理,下面我们信心百倍地一道来计算0.47UF的电容从5.5V跌落到4.5V(甚至可以下到3.6V)所能维持的单片机掉电工作时间。
这里设单片机工作电流为20MA(外设驱动电流已经被屏蔽)不难算出:
T=1V*0.47*1000(1000是因为工作电流为豪安)/20=23.5秒!!!!!
变电站二次设备、继电保护装置知识介绍
时间:2026-03-05
基于电网时空序列信息的扰动传播特性机理分...
时间:2026-03-05
浅谈电气设备漏电危害性及漏电保护方式
时间:2026-03-05
安瑞科智慧用电监控装置方案
时间:2026-03-05
漏电?跳闸?漏电保护器的作用
时间:2026-03-05
钽电容器的性能/极性/故障原因/应用注意事项
时间:2026-03-05
一文详解陶瓷电容器的类型及电介质
时间:2026-03-05
芯片IC0.1uF的电容,这些参数是如何确定
时间:2026-03-05
Y电容容量为什么不能太大呢?
时间:2026-03-05
供电系统保护装置的六角图相位检测方法
时间:2026-03-05
玻璃釉电容器的结构与特点
时间:2026-03-05
关于STM32WL LSE 添加反馈电阻后无法起振的...
时间:2026-03-05
电阻的标称阻值和允许偏差
时间:2026-03-05
聚四氟乙烯电容器的结构与特点
时间:2026-03-05
漆膜电容器的结构与特点
时间:2026-03-05
复合介质电容器的结构与特点
时间:2026-03-05
瓷介电容器的结构与特点
时间:2026-03-05
电解电容器的结构与特点
时间:2026-03-05
电解电容的型号
时间:2026-03-05
铝电解电容特性型号参数表
时间:2026-03-05