前言
用了这么久ADC,从没细看过ADC的内部原理和如何获得最佳精度,今天看到一篇ST的官方文档讲的不错,这里整理分享给大家。
SAR ADC内部结构
STM32微控制器中内置的ADC使用SAR(逐次逼近)原则,分多步执行转换。转换步骤数等 于ADC转换器中的位数。每个步骤均由ADC时钟驱动。每个ADC时钟从结果到输出产生一 位。ADC的内部设计基于切换电容技术。下面的图介绍了ADC的工作原理。
下面的示例仅显示了逼近的前面几步,但是该过程会持续到LSB为止
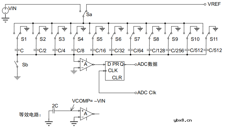
SAR切换电容ADC的基本原理(10位ADC示例),带数字输出的ADC基本原理图:

采样状态
采样状态:
电容充电至电压VIN。Sa切换至VIN,采样期间Sb开关闭合。

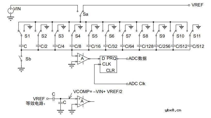
保持状态
保持状态:
输入断开,电容保持输入电压。Sb开关打开,然后S1-S11切换至接地且Sa切换至VREF。

逐次逼近
第一个逼近步骤。S1切换至VREF。VIN与VREF/2比较

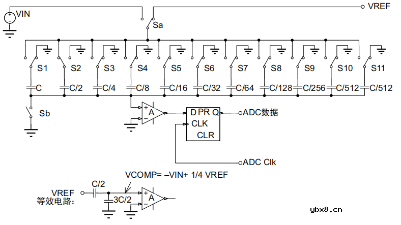
如果MSB = 0,则与¼VREF进行比较,S1切换回接地。S2切换至VREF。

如果MSB = 1,则与¾VREF进行比较,S1保持接地。S2切换至VREF。

重复如上步骤,直到LSB为止。
可以简单理解为二分法逐次进行输入电压与参考电压的比较。首次于VREF/2比较,下次比较根据上次比较结果决定,如果MSB=1则与¾VREF比较。如果MSB=0则与¼VREF比较。后面决定与1/8VREF 3/8VREF、 5/8VREF、 7/8VREF之一做比较。循环直到输出LSB为止。
审核编辑:刘清
电力变压器健康状态多参量感知与智能评估
时间:2026-03-05
充电桩微电网系统及应用场景
时间:2026-03-05
新型配电网保护控制技术探索
时间:2026-03-05
电气二次回路图及原理
时间:2026-03-05
高压开关柜结构及原理总结
时间:2026-03-05
变电站一次设备接线图综合梳理
时间:2026-03-05
构网型变流器电力电子装备控制典型应用
时间:2026-03-05
含构/跟网型逆变器的电力系统稳定性
时间:2026-03-05
变电一次接线图:变电站主接线和站用电接线...
时间:2026-03-05
全面详解保护接地、接零、漏保
时间:2026-03-05
玻璃釉电容器的结构与特点
时间:2026-03-05
表贴电容的分类
时间:2026-03-05
关于STM32WL LSE 添加反馈电阻后无法起振的...
时间:2026-03-05
RI-80F型高压高阻玻璃釉膜电阻分压器
时间:2026-03-05
电阻的标称阻值和允许偏差
时间:2026-03-05
高压电容怎么测好坏_如何提高高压电容寿命
时间:2026-03-05
电容屏也有区别?自电容屏和互电容屏有什么...
时间:2026-03-05
一文读懂,电容器的工作旅程
时间:2026-03-05
如何绕制电感与选择磁芯减小寄生电容
时间:2026-03-05
浅谈高压贴片电容分类与性能参数
时间:2026-03-05