前言:谐振变换器(LLC)目前阶段还是以反馈量去直接控制开关频率来实现对输出功率的控制方法,该方法目前存在:
1、环路响应速度慢,
2、控制到输出的传递函数中存在双极点,使得不容易稳定,
3、过流保护和过功率保护不准。
下图是典型的半桥LLC变换器的拓扑图:

下图是典型的直接控制频率方法的从控制到输出的传递函数Bode图,可见在不同的输出功率下传递函数中的双极点位置不固定,使得需要在三种不同的区域中考虑闭环稳定性设计,提升了设计的复杂程度。

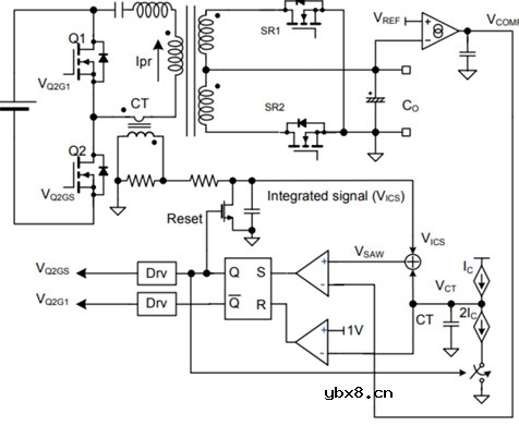
1、提出了适用采样谐振电流积分的方式来实现电流模式LLC的控制,他的思路是采样谐振电流的积分,将正弦电流改为电荷积分器变为代表电流大小的三角波大小,通过反馈控制三角波的峰值,即可控制谐振电流的大小,从而实现功率控制。可见下图:

LLC工作波形:

2、提出通过检测谐振电流过零点的方式来实现电流模式LLC的控制方法,实现了对LLC变换器的降阶控制,提升了系统的动态性能。

3、提出监测谐振电流上的正负电压来实现对传输功率的控制方法。

在前人的肩膀上本人提出一种电流模式LLC的控制方法,以简单的方式实现了电流模式LLC的控制,并提升了变换器的动态响应速度,并易于实现。
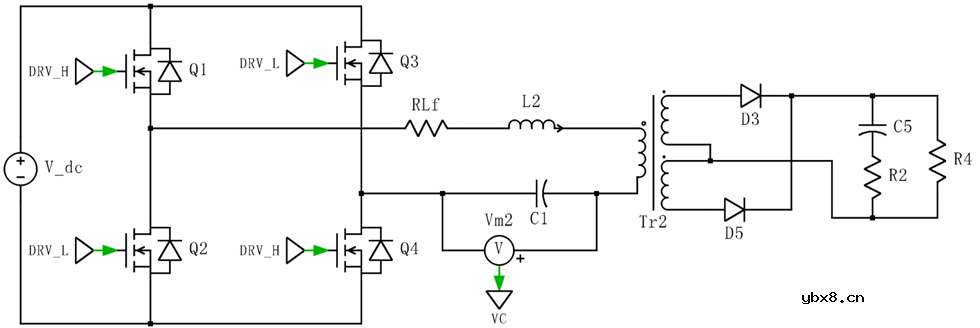
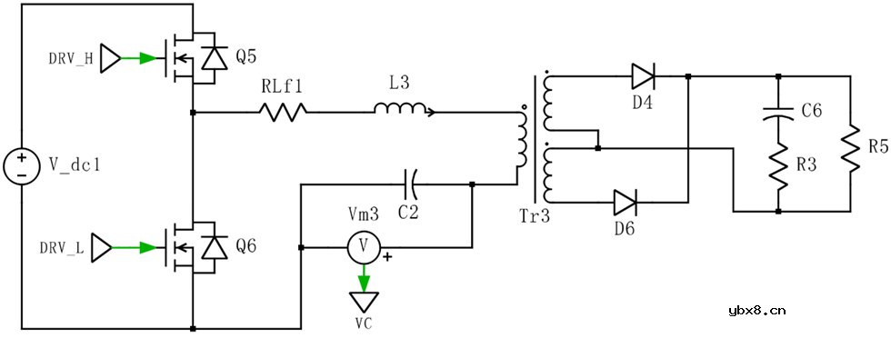
在谐振变换器工作时,从电源经开关管流入到LC谐振腔的电流,可以表现为谐振电容的电压变化,具体来说就是电感的磁场能转移到电容器的电场能,而LLC变换器依托谐振的原理实现了高效率的电源转化效率。下图是半桥和全桥LLC,都只需采样谐振电容的电压即可实现电流模式的控制:


在谐振变换器中,当谐振电流过零点时意味着谐振电流全部流入到谐振电容,此时正对应着谐振电容的电压达到峰值。可见下图CH2中绿色为谐振电流、红色为谐振电流从负向到正向的零穿越点。CH3是谐振电容的电压,当谐振电流的负向穿越到正向时,正好对应着谐振电容的负向电压峰值。

所以提出采样谐振电容的电压,因为谐振电流超前电容相位90°,可以使用一个电容串联以微分的方法来把谐振电流信号从谐振电容的电压上提取到。而谐振电容的电压可以直接使用两个电容串联分压的方法得到,可见下图,其中Vcr是谐振电容电压的采样,iLr是谐振电流的采样。

然后监测代表谐振电流的信号的过零穿越点iLr_ZCD,并在此时间点是触发采样/保持(sample/hold)对谐振电容的电压采样。依前文所提的原理,当谐振电流过零点时,对应着谐振电容的电压峰值。当谐振变换器在感性区域工作时,当开关HG导通时,电流不会立刻从电源流入到谐振腔,而是要等待谐振电流方向换向,发生极性转换后才开始从电压源流入到谐振腔。
因此谐振电流方向换向的时刻正是谐振电流的过零穿越点iLr_ZCD由低变高时间点,所以HG开关导通后真正流入进谐振腔的电流或是流入到谐振电容的电荷的积分,都被表现在谐振电容从负向峰值开始上升到的正向的某个电压之间的差值ΔVcr。
通过控制谐振电容的负向峰值点电压到反馈环所设定的谐振电容电压的增量ΔVcr电压来控制流入谐振腔的电流大小,也等同于控制了在HG开通时流入谐振腔的功率。从原边母线电压和流入谐振腔的电流即可计算出在开通HG导通时传输的功率:Pout = Vin * Iin = dVcr * Cr * Fsw * Vin。
因此,通过控制住谐振电容的电压在谐振电流过零点时到HG开关关闭点的电压增量ΔVcr,就可以实现对LLC变换器的功率控制,实现电流模式的控制方法。可见下图是电流模式LLC的控制流程:iLr是谐振电流采样信号,vCr是谐振电容的电压采样信号,Vloop是电压外环的输出值。
监测到谐振电流iLr大于0时刻触发对谐振电容Vcr的采样/保持,并把S/H的输出加上电压外环vloop的设定值后与谐振电容的电压采样值vCr进行比较,当谐振电容的电压高于谐振设置值时触发关闭HG的信号,并在插入死区时间后,开启LG信号,并把HG开通时间长度复制给低端开通,实现HG/LG的导通时间一致,解决LLC变换器的电流不平衡问题,通俗的说就是单边控制。

控制策略原理可见下图所示:在LG的关闭后,取其下降沿信号,去重新置位SR触发器,重新开启新一个周期的HG信号,并再等待谐振电流的过零信号iLr_ZCD发生,然后采样保持(S/H)谐振电容电压,再加上Vloop后等待电容电压升高到谐振电容设定点,再关闭HG,重复这种工作,实现系统稳态工作。

使用控制策略的运行波形,系统开关频率高于谐振频率:

系统开关频率低于谐振频率:

交流信号分析:从电容电压增量设定值ΔVcr到输出电压的传递函数扫描,可见即使是在低于谐振频率的区域工作,在传递函数的bode图的增益和相位上没有看到二阶双极点引起的极点和相位移等问题存在,是一个典型的一阶系统的波形。
因此可以认为,通过控制在谐振电流过零点处谐振电容的电压增大到反馈环设定的谐振电容之间的差值ΔVcr,实现了对LLC变换器的电流模式控制,大幅度地提升了闭环稳定性和可靠性。因为直接控制了电流流入到谐振腔的增量,也就从控制上直接控制了输出功率,因此在过流和短路等问题上比直接控制频率的控制方法更有优势,可靠性更好。

小结:通过控制在谐振电流过零点处谐振电容的电压到反馈设定的谐振电容之间的ΔVcr,实现了对LLC变换器的电流模式控制,大幅度的提升了闭环稳定性和可靠性,提升了系统的动态性能,也因为低频处DC增益高,比直接控制频率的LLC变换器的工频纹波抑制效果更好,低频纹波也会更好。也因为直接控制了谐振电流的增量,也从直接控制了输出功率,因此在过流和短路等问题上比直接控制频率的控制方法更有优势,可靠性更好。
变电站一次设备接线图综合梳理
时间:2026-03-05
构网型变流器电力电子装备控制典型应用
时间:2026-03-05
含构/跟网型逆变器的电力系统稳定性
时间:2026-03-05
变电一次接线图:变电站主接线和站用电接线...
时间:2026-03-05
全面详解保护接地、接零、漏保
时间:2026-03-05
10kV配电室核心设备功能、作用与重要性
时间:2026-03-05
一文详解变压器结构、试验
时间:2026-03-05
数据中心市电引入过程及常见方式
时间:2026-03-05
10KV开关柜控制和保护动作原理图
时间:2026-03-05
电气二次设计:继电保护及安全自动装置
时间:2026-03-05
玻璃釉电容器的结构与特点
时间:2026-03-05
表贴电容的分类
时间:2026-03-05
关于STM32WL LSE 添加反馈电阻后无法起振的...
时间:2026-03-05
RI-80F型高压高阻玻璃釉膜电阻分压器
时间:2026-03-05
电阻的标称阻值和允许偏差
时间:2026-03-05
高压电容怎么测好坏_如何提高高压电容寿命
时间:2026-03-05
电容屏也有区别?自电容屏和互电容屏有什么...
时间:2026-03-05
一文读懂,电容器的工作旅程
时间:2026-03-05
如何绕制电感与选择磁芯减小寄生电容
时间:2026-03-05
浅谈高压贴片电容分类与性能参数
时间:2026-03-05