除湿机在生活中是很常见小家电,今天来讲讲超声波除湿机的核心部分,震荡电路板的电路原理、 各器件的参数选择、 相关技术要求和实际设计中的有关问题。
震荡板原理图

图1
工作原理简介
换能片是由压电陶瓷材料制成的晶片, 利用压电陶瓷所固有超声波振荡特点,在换能片两端加交变电场时,它会产生压电效应,发生一定频率的轴向机械变形。 LC自激振荡电路在换能片两端产生交变电场的频率与串在电路中换能片的谐振频率一致,产生共振,这种机械共振变化再传输到与其接触的液体,使液体表面产生隆起,并在隆起的周围发生空化作用,由这种空化作用产生的冲击波将以振子的振动频率不断反复,使液体表面产生有限振幅的表面张力波。这种张力波的波头飞散, 有效地把水打散为1~5μ m小水颗粒,从而产生雾化现象,同时产生大量的负离子。
LC震荡器实质上是满足震荡条件的正反馈调谐放大器。由LC震荡回路引出三个端点,分别与震荡管的三个电极相连,构成反馈式自激震荡器,常称为三点式震荡器。如果反馈电压取自分压电容,则称为电容三点式震荡器;如果反馈电压取自分压电感,则称为电感三点式震荡器;图1所示电路为典型的电容三点式震荡电路,又称为考毕兹震荡电路。
图1中V( BU406)、 L1、 L2、 L3、 C2、 C4和换能片等组成超声波震荡器,当电源接通后,电源电压经R4、 VR1、 VR2、 R3分压送至晶体管V基极, V开始导通,由于电感L2、 L3的反电势作用,晶体管V不能瞬间饱和,通过电容C4和电感L2的反馈,使V饱和导通。由于电感L上的电流不能
突变的特性,又因为L2、 L3与L1的极性相反,使得V的电流开始减小,通过正反馈电容C4的作用使V的b-e极电流进一步减小至截止,又由于电感的作用,使V又从截止到饱和,这样周而复始形成超声波震荡。其震荡频率为:

该震荡电路容易起振,且由于反馈电压取自电容支路,对震荡回路的高次谐波阻抗很小,因此震荡波形中含谐波成分小,波形失真小。
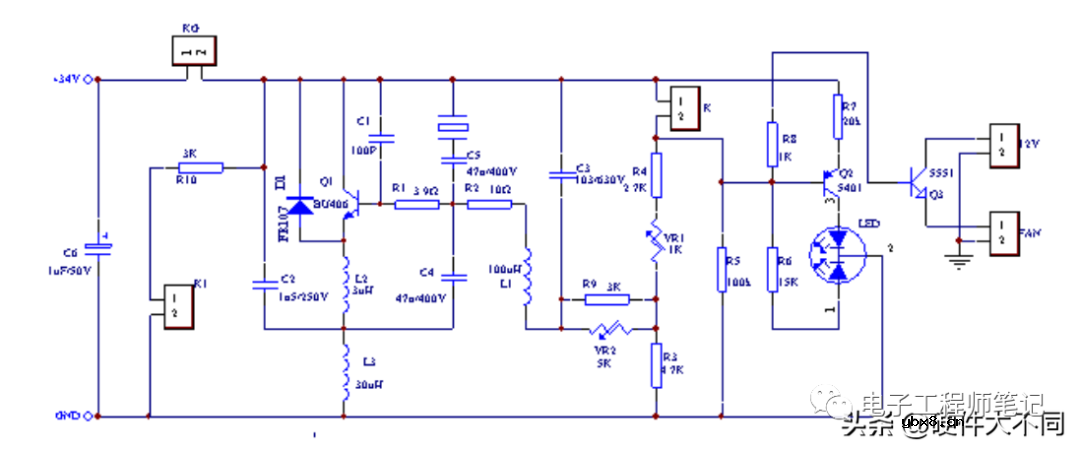
图一电路经扩展,加入电源开关、工作/缺水指示灯、夜灯、直流风扇驱动电路组成功能完善的超声波加湿器震荡电路,见下图2。

图2
各元器件作用:
换能片:有效的将电能量转换为最大的超声波能量。
晶体管 V:震荡三极管。
二极管 D1:D1的作用是保护V不被击穿。
可调电位器 VR1:调节VR1可以调节偏流,改变震荡管的静态电流,进而改变震荡幅度的大小,通常W1装在面板上供调节。
可调电位器 VR2:VR2装在机内作为微调。
水位开关 K:K为常开型磁簧开关,当水位下降到一定高度时,装在浮子里的磁铁随水位下降,使磁簧开关断开,V停振,提醒用户加水。
电容 C1、 C3:滤波电容。
电容 C2、 C4:起振电容,起震荡反馈作用。
电容 C5:补偿电容,起震荡补偿作用。
电感 L1、 L2:起振电感。
电感 L3:滤波电感,降低地线阻抗,减少干扰。
KG:震荡电路板电源开关。
K1:夜灯及按键。
LED:电源/缺水指示灯。
各元器件选型
换能片
压电陶瓷材料制成的晶片,压电陶瓷主要由锆钛酸铅(PZT)所组成, 在氧化锆(ZrO2)、氧化铅 (PbO)及氧化钛(TiO2等的粉末原料中,按一定比例适当添加微量的添加物后,由多道加工程序完成陶瓷粉料制作,再利用油压机使之压缩成各种规格形状,成型后在1350℃左右温度下进行烧结,所得的成品,再以电镀的方法或者不锈钢贴片法完成电极极化工作后,就是压电陶瓷晶片成品。寿命要求在5000h以上。目前主要使用的品牌是奥迪威。
晶体管 V
大功率三极管。要求BVceo>200V, Uceo>1. 5V(Ic=2A时), fT>10MHz, Icm=6A,通常选用BU406。
二极管 D1
选用超快恢复二极管FR107。
电位器 VR1
VR1选用带开关电位器,可调范围为5K或10K。
可调电阻器 VR2
选用可调电阻器202。
水位开关 K
选用磁簧开关。
电容
C1选用1kv高压电容101;
C2选用152/250V(以上) CBB电容;
C3选用涤纶电容2A103J;
C4、 C5选用损耗小、精度高的473/400V CBB电容。
电感
L1选用色环电感100uH/1W;
L2选用电感量3uH的空心电感:用0. 6mm删漆包线在4mm的圆棒上绕3.5匝;
L3选用电感量30 uH工字电感:用0.44mm漆包线在8mm×10mm的工字形磁芯上绕25匝,外面套热缩管。
KG
同开关电位器VR1,额定电流3A。
K1
夜灯开关选用自锁按键,夜灯选用Φ 5高亮聚光蓝灯。
LED
红/绿或红/黄双色Φ 3/Φ 5LED,缺水时亮红灯,正常工作时亮绿/黄灯。
注意事项
雾化换能器应工作在饮用水或相似的溶液中,不得工作在 PH>8 或 PH<5 的液体中, PH>8 或 PH<5的液体会使雾化换能器性能减弱或损坏。换能器严禁在无水或无其它液体情况下工作;
换能器与电路板的连接引线要尽量短,有利于降低高频噪声,减小干扰;
调节 L2 或 C2、 C4 可以改变震荡频率,但如果 L2 太小,电感的 Q 值就很低;如果改变 C2、 C4,则容量的变化又会改变分压比从而影响反馈量,甚至会因不满足条件而停振。因此 L2、 C2、 C4 都要求使用精度高的元件。
所有参与振荡的电容均采用无感电容, PCB 底层须刷防潮漆。
由于液体溶液表面张力不同,各种液体的雾化量也不完全相同,相对液体表面张力越大,雾化量越小,反之则越大。液体内所含杂质不同,对设备的使用寿命、 雾化效果、保养周期都有一定的影响。在超声波加湿中, 当水中钙、镁、矽酸含量高时,会造成雾化器本身结垢、加湿量小甚至损坏环雾化片等负面影响。因此需加入一些软化和改善水质的装置,同时经常对雾化器表面进行清理。
实践表明,雾化片在装配时,倾斜 5~8°(通常为 7°)放置,雾化效果最好,而且有利于延长雾化片寿命;调整电路使雾化水柱高度控制在 12~14cm 时能达到最好的出雾效果(φ25/φ20 换能片)。
应使雾化片中心到液面距离保持在 31~37mm,通常选取 34mm。
设计线路时要确保雾化器与水或其它液体之间不出现电位差,以避免发生电腐蚀而损坏换能器。
尽量不要追求大的喷雾量,也不宜把电流调到 0.8A 以上,否则会大大缩短换能片的寿命。一般情况下,喷雾量最大时,每小时喷出水量在 350ml~400ml 为正常情况(φ20 换能片) 。当调节 VR2 到最小位置时,稍有水雾喷出,此时电流在 0. 2A~0. 3A 左右比较合适。通电后,把喷雾量控制电位器 VR2旋到最大位置,应看到水雾喷出量很大,同时观察电流表指示不应超过 0. 65A,也不应小于 0. 5A,否则应调节 VR1 半可调电阻,使电流合适。
审核编辑:汤梓红
相关热词:#震荡器
一文详解电气二次控制回路
时间:2026-03-05
一文详解35kv变压器结构
时间:2026-03-05
电力变压器健康状态多参量感知与智能评估
时间:2026-03-05
充电桩微电网系统及应用场景
时间:2026-03-05
新型配电网保护控制技术探索
时间:2026-03-05
电气二次回路图及原理
时间:2026-03-05
高压开关柜结构及原理总结
时间:2026-03-05
变电站一次设备接线图综合梳理
时间:2026-03-05
构网型变流器电力电子装备控制典型应用
时间:2026-03-05
含构/跟网型逆变器的电力系统稳定性
时间:2026-03-05
玻璃釉电容器的结构与特点
时间:2026-03-05
表贴电容的分类
时间:2026-03-05
关于STM32WL LSE 添加反馈电阻后无法起振的...
时间:2026-03-05
RI-80F型高压高阻玻璃釉膜电阻分压器
时间:2026-03-05
电阻的标称阻值和允许偏差
时间:2026-03-05
高压电容怎么测好坏_如何提高高压电容寿命
时间:2026-03-05
电容屏也有区别?自电容屏和互电容屏有什么...
时间:2026-03-05
一文读懂,电容器的工作旅程
时间:2026-03-05
如何绕制电感与选择磁芯减小寄生电容
时间:2026-03-05
浅谈高压贴片电容分类与性能参数
时间:2026-03-05