我们花了十多次的篇幅,说明了常用的交换式电源的原理。从可以升压的 boost converter 开始,到降压用的 buck converter,我们用 MC34063A 这颗古老但历久弥新的交换式电源控制 IC,示范了电路的原理和设计,也带大家使用 TI 的零件选择工具和在线仿真工具来设计电路,这一回我们要简单聊一下用来反转电压的 inverting converter。
反转世界
Invertering converter 是交换式电源中相当特殊却比较少用到的一种,它的输出电压极性和输入电压的极性相反,而且输出电压的绝对值可以比输入电压高或低,因此在某些分类上它也被归类为「buck-boost converter」,也就是可以升压或降压的电源转换器,但一般来说,它仍然比较常用来产生与输入电压极性相反的电压。
所谓极性相反,其实就是针对同一个参考地电位,如果输入电压是正的,输出电压就是负的。
那什么时候会用到负的电压呢?
在很早很早的年代,有一些 DRAM 芯片会需要好几组不同的电源电压,其中有一组就是负的电压。比方说 Apple II 计算机上用的 DRAM 芯片 4116(一颗只有 16 K bits,也就是 2 K bytes)就需要 +12 V、+5 V 和 -5 V 三组电源,因此 Apple II 的主板电源供应器上就有 -5 V 的输出。当然这是非常久以前的需求,随着半导体制程的进步,后来的 IC 即使有负电压的需求,也都可以在芯片上利用 charge pump 电路产生所需的负电压,不需要再外接负的电源。
除了 DRAM 之外,早期有一种速度很快的逻辑电路 IC 叫做 ECL(它的逻辑准位跟一般的逻辑 IC 很不一样,其工作电压是负的,因此需要负的电源供应器),它在 CMOS 电路的传递延迟还要十几二十 ns 的年代,就可以达到 2 ns 以下的传递延迟。
80 年代许多超级计算机都是使用这种叫做 ECL(emitter-coupledlogic)的晶体管逻辑 IC 设计的,但随着半导体制程的进步,CMOS 逻辑的速度越来越快,又有消耗功率低的优势,ECL 也越来越少看到了。
至于模拟电路,常见的双极性放大电路也会需要负的电压,让输入和输出讯号都可以在正电压和负电压之间摆荡,但由于模拟电路对电源噪声比较敏感,一般如果是运算放大器需要双电源,不会用交换式电源来供应,因为交换式电源一定会有输出涟波,常见的做法是把输入和输出偏移到 1/2 VCC,把 VCC 当正电源、GND 当负电源准位来使用。
因为以上种种理由,现在的电路设计中会用到负电源的场合越来越少,所以 inverting converter 使用的机会也越来越少,所以我们将它放在这个系列的最后。
电路结构

上图是简化后的 inverting converter 电路。如果有看过这个系列的读者,对这个电路一定觉得不陌生,它看起来有点想 buck converter,又有点像 boost converter。
其实不管是 buck、boost,还是 inverting converter,工作的原理都一样:在某个周期中,先把能量储存在电感中,在另一个周期中,将能量从电感里释放出来,而储存能量时,负载就由输出的滤波电容器暂时供电。
我们来看看 inverting converter 怎么工作的。

在一开始的储能周期中,切换开关闭合,电流由输入流向电感,将能量储存在电感中,而图中的二极管则限制了对电感充电的电流,只能流向电感,不会流向输出。

接下来,切换开关断开。此时,电感因为有着「不允许电流有不连续变化」的特性,会让上面的电流持续往同一个方向流动,同时因为电流的变化率会从「增加」变为「减少」,根据我们之前推导过很多次的交换式电源电路原理,在电流变化率转变的同时,电感上的电压方向也会反转。
因此在这个周期中,电感上的电流持续往同一个方向流动,但是电感上的电压却反转了,这个反转的电压就流向输出,同时对输出的滤波电容充电。

又回到电感的储能周期。这时由于输出的滤波电容已经在上一个周期充饱电荷,因此在储能周期时,滤波电容里的电荷可以继续供应负载所需的电流。
重复以上第二个、第三个状态,就能持续不断供应极性已经反转的电源给负载。
我们之前说过,boost 电路之所以输出电压一定比输入电压高,是因为当电感在放电周期时,电感上的电压与输入电压串联,但在 inverting 结构中,电感放电时,它只透过二极管与负载串接,没有输入电压的介入,因此 inverting converter 可以输出的电压范围是 0 到负无限大,至于要负多大,则一样是由电感充放电的 duty cycle 来决定。
输出电压控制
推导的过程照例我略过,直接告诉读者结果:
VOUT / VIN = -D /(1-D)
D 就是我们之前的 duty cycle:D = TON/ (TON + TOFF)
我们如果将上面那个输出电压与输入电压的比值画成图,就会得到:

可以看出,这个曲线跟 boost converter 的控制曲线非常相似,因为它们都有一项(1-D)在分母,因此画出来的曲线会是双曲线的一部分。
和 boost converter 一样,虽然输出电压「似乎」可以达到无限大或负无限大,但当 duty cycle 过了某个比值(大概是 0.9)后,电压就会快速上升。在这个区间中,duty cycle 只要变化一点点,输出电压的变化就会非常大,这会造成控制电路设计上的困难,因此如同 boost converter 一样,一般我们设计 inverting converter 时,会将 duty cycle 限制在 0.8,甚至更低的比值以下。
电路实战
我们之前在介绍 boost 或 buck converter 时,有用 MC34063A 来示范实际可以运作的电路。不管是 buck 还是 boost,它们的控制特性都是「TON 的时间越长,输出电压就越高」,因此两者可以用同一种控制逻辑来控制:「输出电压低于目标电压,TON 就开长一点;输出电压高于目标电压,TON 就开短一点甚至不开」。
那么 MC34063A 可以用来做 inverting converter 吗?我们来看看 inverting converter 的控制曲线,它其实跟 boost converter 很类似,也是 duty cycle 越大,输出电压就越大,只是是「负」的越大。
因此 MC34063A 也可以拿来做 inverting converter 的设计,但特别要注意的地方是回授电压的安排。因为当输出是负电压时,经过回授分压电阻而产生的回授电压也会是负的,但 MC34063A 并不能接受负的回授电压,它里面的比较器参考电压仍是 1.25 V,不是 -1.25 V。
该怎么办呢?山不转路转,其实我们只要把 MC34063A 的内部比较器用来当作参考地电位的第四脚 GND,接到输出电压上就好了。因为 VOUT 是整个电路中最低的电压,电路中 GND 的电压其实比 VOUT 还高,因此对于 MC34063 来说,这样接的时候 VFB 拿到的电压会变成「负的负 1.25 V」,负负得正,MC34063A 就会「看到」 1.25 V 的回授电压了。

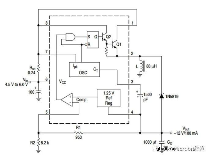
上图是 MC34063A 的 datasheet 中,关于 inverting converter 的示范电路。可以看到在 boost 或 buck converter 电路中接到 GND 的第四脚,在 inverting converter 的电路中被接到 VOUT,而另一个要注意的地方是,因为用来设定交换频率的振荡器控制电容 CT 也会参考 1.25 V 的比较电压,所以这个电容器的负极也一样要接到第四脚,与整个控制电路共享同一个参考电位。
小结
关于交换式电源的这个系列文章,我们就说到这里了。我们在过去的大半年,带着读者看了 boost converter、buck converter,也示范了利用单颗 IC 设计的电源电路,或是需要外加晶体管以增加输出功率的 controller 电路,最后我们在这一回简单介绍了 inverting converter,用来产生与输入与电压相反的负电压。
审核编辑:刘清
电力变压器健康状态多参量感知与智能评估
时间:2026-03-05
充电桩微电网系统及应用场景
时间:2026-03-05
新型配电网保护控制技术探索
时间:2026-03-05
电气二次回路图及原理
时间:2026-03-05
高压开关柜结构及原理总结
时间:2026-03-05
变电站一次设备接线图综合梳理
时间:2026-03-05
构网型变流器电力电子装备控制典型应用
时间:2026-03-05
含构/跟网型逆变器的电力系统稳定性
时间:2026-03-05
变电一次接线图:变电站主接线和站用电接线...
时间:2026-03-05
全面详解保护接地、接零、漏保
时间:2026-03-05
玻璃釉电容器的结构与特点
时间:2026-03-05
表贴电容的分类
时间:2026-03-05
关于STM32WL LSE 添加反馈电阻后无法起振的...
时间:2026-03-05
RI-80F型高压高阻玻璃釉膜电阻分压器
时间:2026-03-05
电阻的标称阻值和允许偏差
时间:2026-03-05
高压电容怎么测好坏_如何提高高压电容寿命
时间:2026-03-05
电容屏也有区别?自电容屏和互电容屏有什么...
时间:2026-03-05
一文读懂,电容器的工作旅程
时间:2026-03-05
如何绕制电感与选择磁芯减小寄生电容
时间:2026-03-05
浅谈高压贴片电容分类与性能参数
时间:2026-03-05