在很多电路中,一个电源可能对应多个负载,有时候要切换负载的供电,有时候要对负载进行限流,通常的方法可以用PMIC去操作不同的负载,也可以使用负载开关去操作。负载开关有正压的也有负压的,负压的比较少。分立器件搭一般都是用Pmos去搭建。典型的电路如下

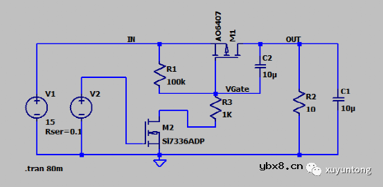
结构1

结构2
使用PMOS构建有个好处可以不用自举,若是使用NMOS构建则需要自举电路对MOS的GS提供一些偏置,PMOS的缺点是比较难买,我知道的型号apm4953可能主要用在液晶电视上面,可能是学修电视机的课上遇到的,时间过于久远已经忘记。
在上面的电路中,当下面的NMOS闭合的时候VIN=VOUT当NMOS断开以后,VOUT将被切断。
PMOS就是GS是负的电压时候导通,查的手册如下

看到在VGS等于-10V时候此时他的rdson最大约为60mR,我们在查看下图,也是在40~60mR之间

这个东西对于负载开关就如同不同电流下LDO的Drop一样。越小他的DROP越小,可以参考之前写的LD50x的仿真教程。

回到正题,使用PMOS架构1和PMOS架构2看起来区别不大,为什么要多加个电容,
咱们先来看架构1,以下是架构1负载开关的仿真图,可以看到负载开关1在打开的瞬间电流是非常大的,尤其在容性负载的场合将会造成超级大的电流导致mos管烧管

使用架构2时候,可以看到因为在gd上添加了电容,导致gs的变化速度减慢,有效的防止了负载电流突变导致mos管瞬间承受过高的电流应力,对mos管比较友好。

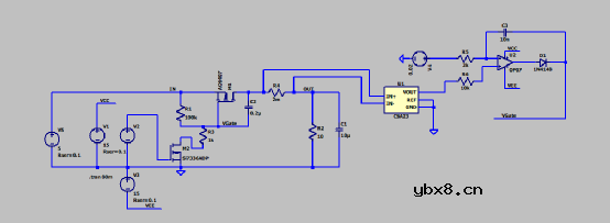
但无论是架构1还是架构2都没有办法做到过流保护,因为其真的太简单了,无法做到任意限流或者过流保护,于是乎我在这里推荐CSA23,详情如下所示

之前我们是写过CSA23的行为模型的,所以我们直接用csa23的行为模型去构建任意过流保护电路。

限流150mA左右,测试效果如下图。

下面是开放限流的效果

仿真代码如下:

一文讲懂开关电源的阻尼振荡
时间:2026-03-05
使用过滤器电容器和诱导器来抑制受辐射的EM...
时间:2026-03-05
智能硬件遭遇销量困局 看社区O2O如何破解
时间:2026-03-05
物联网新时代,关于安全的5大错误认知
时间:2026-03-05
智能停车场一体化控制器方案简述
时间:2026-03-05
ZigBee应用于智能家居是否存在严重漏洞?
时间:2026-03-05
推动物联网发展,供电是基础设备的生命线
时间:2026-03-05
楼宇对讲走向标准化 四大发展方向明确
时间:2026-03-05
最帅“黑”科技:让普通手机可扫描3D
时间:2026-03-05
未来的智能住宅是什么样的?
时间:2026-03-05
玻璃釉电容器的结构与特点
时间:2026-03-05
表贴电容的分类
时间:2026-03-05
关于STM32WL LSE 添加反馈电阻后无法起振的...
时间:2026-03-05
RI-80F型高压高阻玻璃釉膜电阻分压器
时间:2026-03-05
电阻的标称阻值和允许偏差
时间:2026-03-05
电容在交流电路中是怎样工作的?
时间:2026-03-05
高压电容怎么测好坏_如何提高高压电容寿命
时间:2026-03-05
电容屏也有区别?自电容屏和互电容屏有什么...
时间:2026-03-05
一文读懂,电容器的工作旅程
时间:2026-03-05
如何绕制电感与选择磁芯减小寄生电容
时间:2026-03-05