

(1)共模抑制比(CMRR):运放的共模抑制比等于其差模电压增益减去共模电压增益。
CMRR=42dB-1.9dB=40.1dB
其差模电压增益为:

其共模电压增益为:

(2)转换速率:是分析运放在大信号作用下的反应速度。仿真运放的转换速率可将运放的输出端和反相输入端相连构成单位增益结构。运放的同相输入端输入2~3V的阶跃信号,利用仿真软件对该电路的瞬态特性进行仿真。在输出上升曲线的10%和90%处,其电压之差比上对应的瞬态时间只差,单位为V/μs。


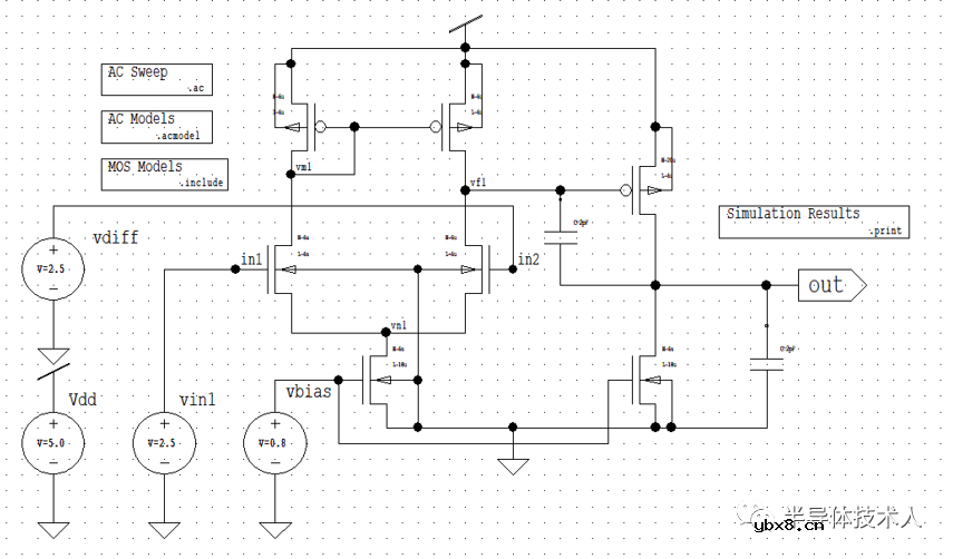
(3)静态功耗:是当运放在输入平衡状态下电路消耗的总电流和总电压的乘积。在电源电压5V,运放的两输入端输入共模电压2.5V时,运放各支路的静态电流之和为2.4284mA,运放的静态功耗为12.142mW。
DC ANALYSIS - temperature=25.0
v(in1) = 2.5000e+000
v(in2) = 2.5000e+000
v(out) = 4.9550e+000
v(vbias) = 8.0000e-001
v(Vdd) = 5.0000e+000
v(vf1) = 4.2254e+000
v(vm1) = 4.2254e+000
v(vn1) = 1.4581e+000
i(vbias) = 0.0000e+000
i(Vdd) = -9.1782e-007
i(vin1) = 0.0000e+000
i(vin2) = 0.0000e+000
v(out) = 4.9550e+000
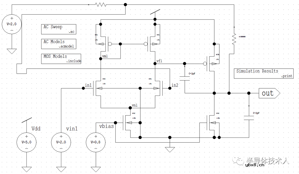
(4)小信号相频和幅频特性:运放的小信号相频和幅频特性是仿真运放的开环小信号放大倍数及其相位随频率的变化趋势,从而得到运放的相位裕度和单位增益带宽指标,并进一步鉴别运放的放大能力、稳定性和工作带宽。运放的输出端接2pF的负载电容,电源电压为5V,共模输入电压为2V,运放采用RC补偿,在满足单位增益带宽的同时,能很好地调节相位裕度。通过交流小信号分析,可以得到运放的小信号相频和幅频特性。
运放的低频开环增益为:42dB
单位增益带宽为:60KHz
相位裕度为:160度

(5)输出电压摆幅特性:运放的输出电压摆幅特性是仿真运放的输出电压最大值和最小值。组建的反相比例放大器增益为10.正输入端接2.0V的直流电压,Vin输入端加0~5V的直流扫描电压,经仿真得到运放输出电压摆幅特性。

in2为同相输入端,运放的输出逻辑摆幅为0~5V


(6)共模输入范围:运放的共模输入范围可通过观测运放的输入-输出跟随跟随特性来获得。运放的电源为5V,将运放的反相端(IN1)和输出相连,构成缓冲器;同相端(IN2)加直流扫描0~5V,经仿真得到运放输入-输出跟随特性。
输入共模电压范围为0~4.98V


(7)输入失调电压仿真:由实际制造过程中引起的差分对管尺寸失配引起。通过仿真运算的直流传输特性可测量其输入失调电压。运放的电源电压为5V,在开环状态下,其反向端(IN1)接2.5V直流电压,同相端(IN2)加0~5V直流扫描电压,做DC仿真得到运放的直流传输特性。


输入失调电压:0.3mV
智能硬件遭遇销量困局 看社区O2O如何破解
时间:2026-03-05
物联网新时代,关于安全的5大错误认知
时间:2026-03-05
智能停车场一体化控制器方案简述
时间:2026-03-05
ZigBee应用于智能家居是否存在严重漏洞?
时间:2026-03-05
推动物联网发展,供电是基础设备的生命线
时间:2026-03-05
楼宇对讲走向标准化 四大发展方向明确
时间:2026-03-05
最帅“黑”科技:让普通手机可扫描3D
时间:2026-03-05
未来的智能住宅是什么样的?
时间:2026-03-05
无线智能家居三层别墅标准配套方案
时间:2026-03-05
如何让现代城市如何更智慧
时间:2026-03-05
玻璃釉电容器的结构与特点
时间:2026-03-05
表贴电容的分类
时间:2026-03-05
关于STM32WL LSE 添加反馈电阻后无法起振的...
时间:2026-03-05
RI-80F型高压高阻玻璃釉膜电阻分压器
时间:2026-03-05
电阻的标称阻值和允许偏差
时间:2026-03-05
电容在交流电路中是怎样工作的?
时间:2026-03-05
高压电容怎么测好坏_如何提高高压电容寿命
时间:2026-03-05
电容屏也有区别?自电容屏和互电容屏有什么...
时间:2026-03-05
一文读懂,电容器的工作旅程
时间:2026-03-05
如何绕制电感与选择磁芯减小寄生电容
时间:2026-03-05