静电的模型有很多分类,常见的有人体模型、机械模型、带电器件模型等等,当我开始接触到这些模型时,心里就有疑问这些模型时怎么来的?很多人也搞不清楚静电模型的参数是怎么来的,直到有一天我看到了一本书,解开了我心中的一些疑惑,在此介绍给大家《静电放电及危害防护》-刘尚合。没心情看书的,小编在此给大家总结一下。
1.人体电容理论模型
人体模型(Human Body Model),简称HBM。主要用来模拟人体静电放电对敏感电子器件的作用。人体是产生静电危害的最主要的静电源之一。

图 1 人体电容理论模型
其中电阻R是由人体的肌肉、水分、接触电阻等影响;电感L是人体的等效电感,通常可以忽略;电容C是与人体身高、体重、衣着及地面和周围的材料有关系。影响最大的是人体的电容


其中


图 2人体与地面构成的电容

(1)
式中

把人体看成孤立导体,对自由空间的电容


图 3 人体对自由空间的电容

式中h为人体的高度,r为等效半径,通常取人体高度的一半。
1976年科克等人提出分别用高压电流通10MΩ的电阻把被测人体和 C =2700pF的电容器充电到某一电压 V , 之后分别让人体和电容器通过一个1kΩ的电阻对地放电,并用电流探头和示波器采集放电电流波形,通过比较人体和电容器的放电电流的峰值来确定人体放电参数。
电容器的放电电流的峰值为I 0 = V /1000,而人体放电电流的峰值为I p = V /(1000+R b ),其中,Rb为人体等效电阻。
由此得到: Rb =( V -1000×I p )/I p =1000(I 0 -I p )/I p ,所以测出I0与Ip之后可通过上式得到R B 。
通过计算人体放电电流波形的时间常数τ,由τ/RB可 得到人体电容C B ,根据这种测试方法得到的人体参数 C B =132~190pF,R B =87~190Ω。
1980年5月,美国海军司令部发布了DOD1686标准,规定了标准的人体ESD模型,用100pF的电容器串联1.5千欧的电阻作为人体ESD模型。标准ESD STM5.1-1999以及IEC61340-3-1规定了标准人体模型的电路参数和放电电流波形及电流参数。

图 4 静电放电的模型的短路电流波形
其中,Ir为最大的振荡电流峰-峰值,小于短路放电峰值电流Ips的15%,且脉冲开始100ns后应该观察不到,tr为脉冲上升时间,210ns,td~为脉冲衰减时间,150±20ns。
这里应该注意到标准中规定的人体模型主要针对不同场合对器件或设备的敏感度测试,所以不同场合的规定的参数有所不同,这也就不奇怪了。
2.机械模型
机械模型MM(Machine Model),最先由日本提出,主要用来模拟导体带电后对电子器件放电事件。如在SMT阶段的生产线上元件有可能触碰到带电金属,而造成静电放电损坏。图 5是机械模型原理图,R为回路等效电阻,L为回路等效电感。

图 5 机械模型原理
机械模型最初提出是试图研究“最严酷”的人体模型,所以其等效电阻R应该尽可能的小,一般为0。同样等效电感非常小,所以也看做是0。而通过各种对比试验表明机械模型比人体模型更严酷,同等电压条件下器件对机械模型更敏感。
由于图 5中左边的模型的静电放电模拟器电路很难做到足够低的电感,且不同厂家的一致性也不一致,多以美国ESD协会制定的标准ESD STM52-1999和国际电工委员会IEC61340-3-2规定了机械模型的相关波形。短路电流波形如图 6所示,通过500欧姆电阻放电波形如图 7所示。

图 6 机械模型ESD典型短路电流波形
IP1最大峰值电流,TPRM主脉冲周期,IP2二次峰值电流。

图 7通过500欧姆电阻放电的机械模型 ESD典型电流波形
Ipr大峰值电流,I100是100ns时的电流值。
在我们的设计中经常关注器件的人体模型的静电能力,而机械模型却不太关注,这主要原因是我们国内的研发工程师与生产工环节脱节,不了解生产环节的机器的静电控制能力如何,想当然的生产是专业的一切交给他们就好。正确的做法是了解你们公司的SMT供应商,他们及机器设备的静电能力控制情况如何,国内大部分生产商的静电能力控制如何,在选用器件时一定要大于机器设备的静电产生能力,控制好每一个环节。
3.带电器件模型
带电器件模型CMD(Charged Device Model)是描述电子元器件本身在加工、处理、运输等过程中可能因与物体及包装材料等接触、摩擦而带电 , 当带电的电子元器件接近或接触导体时,便会产生静电放电。由于带电器件静电放电对敏感电子器件会造成较大的危害,且IC日益增长的引脚带来的器件带电风险大大增加。1974年斯皮克曼等人最先提出了带电器件模型来描述带电器件发生的静电放电现象,如图 8所示。

图 8 带电器件模型
其中C为带电器件的对地电容,它的容值与器件的管脚排列形式、封装结构及器件放置时的方位等因素有关,一般仅为几个pF。而R则为放电时,器件内部放电通道的电阻,一般仅为几个欧姆。考虑到电阻较小,等效电感不能忽略,所以模型增加了电感L。
而目前有两种充电模式模式测量带电器件的静电能力,即直接充电和场感应充电。直接充电如图 9所示,通过直接接触对DUT充电,充电时容易损坏DUT,必须注意不能损坏DUT。场感应充电方式如图 10所示,其是通过电场感应对DUT进行充电,这样避免了充电过程中可能损坏器件的事情发生。故推荐采用场感应充电这种方法来进行测试。

图 9 直接充电

图 10 场感应充电方式
美国ESD协会标准 ESD STM5 .3 .1-1999 规定了带电器件的放电波形如图 11所示,其中Tr小于200ps,Td小于400ps。

图 11 带电器件的放电波形
一般电子元器件的带电模型静电能力只有几百伏,比较低。在元器件的包装、存储、运输过程中一定要严格控制静电产生,使用防静电材料包装元器件。小编曾见过某公司生产时仓库发出去的元器件时,由于是不是整盘数量,而找了几个塑料袋装起来发到SMT工厂。这还是一家比较大的企业,窥豹一斑,可见国内很多电子厂生产过程中并不是每一个环节都做得很到位。这也折射出很多人对器件带电模型的不了解,本文做个理论介绍,具体还得由广大同仁身体力行。
4.传输线脉冲和场感应模型
优点是可以提供元器件可能的失效机理方面的信息,目前大量御用ESD防护设计领域,TLP的等效模型如图 12所示。

图 12 传输线脉冲模型
TLP 测试系统的参数容易控制,电压方波脉冲的高度V,电流值I=(V-V dut )/R;脉冲持续时间取决于传输长度,t=2(L/c),c光速。逐步增加脉冲V的高度,获得DUT的I-V曲线,通过查看击穿点和直流泄漏雪崩阈值来判定元器件的ESD失效水平。设计者在测试到的I-V曲线上,就可以分析器件的ESD承受能力及如何防护。
描述当对地绝缘的电子器件处于静电场中时,电子极化现象或静电感应会导致这些物体上的电荷分离,如图 13所示。当电场足够强时,这些物体上的感应电位可达到足够高,电子元器件就会对周边的物体放电,这一静电放电过程被称为场感应静电放电。
场感应模型描述由于静电场的作用导致静电放电而引起器件失效的一种机制。而在这样的机制下我们明确我们的器件会因什么而失效,器件或设备应尽量避免在强电场的环境下存放或使用。一些设备必须在强电场中运行需要做好足够的静电防护。

图 13 场感应模型
5.人体金属模型
人体金属模型 (BMM)用来模拟带电人体通过手持的小金属物件,如螺丝刀、钥匙等等,对其他物体产生放电时的情况。当带电人体手持小金属物件时,由于金属物件的尖端效应,使得其周围的场强大大增强,再加上金属物件的电极效应,导致放电时的等效电阻大大减小。因此在同等条件下,它产生的放电电流峰值比单独人体放电的要大,放电持续时间短。其等效模型如图 14所示:

图 14人体金属双RLC模型
其中Cb为人体等效电容,Rb为人体等效电阻,Lb为人体等效电感。Ca为手和手持金属物件的等效电容,Ra为和手持金属物件的等效电阻,La为和手持金属物件的等效电感。1995年发布的IEC-1000-4-2(等同IEC61000)标准中规定的模型参数为:C b =150pF±10%,R b =330Ω±10%,L b =0.04~0.2μH,C a =3~10pF,R a =20~200Ω,L a =0.05~0.2μH。
并同时规定了静电的放电电流波形,如图 15所示。这也是我们现在熟悉的静电标准中规定的人体模型,实际上是人体金属模型。人体金属模型比人体模型在上升沿的时间更短,只有0.7-1ns,而人体模型的上升沿是2-10ns。这一原因主要是由于手与金属物件之间的又一个很小的等效无感电容Ca,当人体与带电金属物件被充电到一定水平,并对外放电时,此电容值很小且无感,所以能产生更快的上升沿时间。

图 15 人体-金属放电电流波形
6.家具模静电型
家具静电模型 指的是在计算机房或实验室内那些易于移动的家具,如椅子、小的仪器搬运车等,由于摩擦或感应带电后对其他仪器设备产生的放电过程。对于家具ESD的研究最早是在IBM公司进行的。为了加强其产品的防ESD能力,他们分别对人体ESD、人体-金属ESD和家具ESD进行研究与比较,他们认为在同等的放电电位下,家具ESD产生的放电电流的峰值要比另外两种形式的ESD产生的电流峰值要大,因此其造成的危害也就比较严重。其等效模型如图 16所示。

图 16 家具静电放电等效模型
但由于家具中的椅子、小车、工具箱的形状、结构、离地高低等因素影响很大,通过大量的测试之后,所以取了一个最坏情况下的值,C约为150pF,R约为15Ω,L约为0.2-0.4mH。其规定的放电电流波形如图 17所示。
在欧洲计算机制造商协会发布的标准中采用了家具模型,而IEC只采用了人体-金属模型,而我们国家的标准都是参考IEC发布的标准,故很少看到有家具静电模型。

图 17 家具静电放电电流模型
7.IC相关静电模型
带电芯片模型模拟的是电子车间装配托架工序中芯片夹拾操作中可能发生的静电损坏。在绝缘薄膜上将裸露芯片分成各个器件的操作中,芯片是用金属夹进行夹拾的。此时,由于绝缘薄膜上的静电荷使得芯片具有高电位,带电的芯片对金属夹头放电产生了静电。放电形成快速上升沿的放电电流,通过金属夹头流入芯片中,产生的瞬变高电压施静电放电及危害防护加于芯片内部结构上并造成芯片的损坏。带电芯片模型用来测试硅片的静电敏感度。如图 18所示。

图 18 带电芯片模型
带电包装模型与CDM不同,其消除了湿度的影响。在高湿度情况下,用CDM进行测试,元器件充电和放电之间的时间会影响测试结果。CPM测试能保证元器件所有管脚通过高阻抗材料(酚醛塑料) 同时充电。见图 19 所示。
当一特定放电电极靠近待测连接器时,通过接地1Ω电阻产生放电。放电脉冲波形通过示波器观测。在元器件下次充电之前,用一套由两列构成的电极来中和所有连接器,这样所有可能的剩余电荷通过1MΩ的电阻泄漏至大地。然后进行新的试验程序—充电、放电、中和等等。前面提到的CDM测试,元器件所有的管脚直接连接高压源进行充电。CPM是通过其他的充电方法进行充电,使得测试尽量还原了实际的带电器件充电过程。

图 19 带电包装模型
过去很长时间一直对PCB上元器件的静电有误解,认为PCB上的元器件能抗ESD。很多事实表明,导致PCB上元器件损坏的静电放电电压比单个元器件CDM或HBM测试的放电电压要低。如图 20所示。

图 20 带电电路板模型
待测PCB板置于绝缘板上,接地金属板支撑此绝缘板。PCB由高压单元充电,经由一连接器和1Ω电阻对地放电。PCB上元器件失效的发生有两种常见情况。第一种情况是带电人体用手接触直接或容性接地的电路板;第二种情况是携带电路板的人体获得电荷,这类放电随后发生。当人体将这块电路板放置于架子上时,电路板一接触金属部分其上的电荷就迅速泄放形成静电放电。
EMC整改小技巧:
一、差模干扰与共模干扰
**差模干扰:**存在于L-N线之间,电流从L进入,流过整流二极管正极,再流经负载,通过热地,到整流二极管,再回到N,在这条通路上,有高速开关的大功率器件,有反向恢复时间极短的二极管,这些器件产生的高频干扰,都会从整条回路流过,从而被接收机检测到,导致传导超标。
**共模干扰:**共模干扰是因为大地与设备电缆之间存在寄生电容,高频干扰噪声会通过该寄生电容,在大地与电缆之间产生共模电流,从而导致共模干扰。
下图为差模干扰引起的传导FALL数据,该测试数据前端超标,为差模干扰引起:

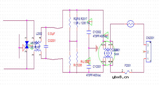
下图为开关电源EMI原理部分:

图中CX2001为安规薄膜电容(当电容被击穿或损坏时,表现为开路)其跨在L线与N线之间,当L-N之间的电流,流经负载时,会将高频杂波带到回路当中。此时X电容的作用就是在负载与X电容之间形成一条回路,使的高频分流,在该回路中消耗掉,而不会进入市电,即通过电容的短路交流电让干扰有回路不串到外部。
对差模干扰的整改对策:
1. 增大X电容容值
2. 增大共模电感感量,利用其漏感,抑制差模噪声(因为共模电感几种绕线方式,双线并绕或双线分开绕制,不管哪种绕法,由于绕制不紧密,线长等的差异,肯定会出现漏磁现象,即一边线圈产生的磁力线不能完全通过另一线圈,这使得L-N线之间有感应电动势,相当于在L-N之间串联了一个电感)
下图为共模干扰测试FALL数据:

电源线缆与大地之间的寄生电容,使得共模干扰有了回路,干扰噪声通过该电容,流向大地,在LISN-线缆-寄生电容-地之间形成共模干扰电流,从而被接收机检测到,导致传导超标(这也可以解释为什么有的主板传导测试时,不接地通过,一夹地线就超标。USB模式下不接地时,电流回路只能通过L-二极管-负载-热地-二极管-N,共模电流不能回到LISN,LISN检测到的噪声较小,而当主板的冷地与大地直接相连时,线缆与大地之间有了回路,此时若共模噪声未被前端LC滤波电路吸收的话,就会导致传导超标)
对共模干扰的整改对策:
1. 加大共模电感感量
2. 调整L-GND,N-GND上的LC滤波器,滤掉共模噪声
3. 主板尽可能接地,减小对地阻抗,从而减小线缆与大地的寄生电容。
二、产品电磁兼容骚扰源有:
1、设备开关电源的开关回路:骚扰源主频几十kHz到百余kHz,高次谐波可延伸到数十MHz。
2、设备直流电源的整流回路:工频线性电源工频整流噪声频率上限可延伸到数百kHz;开关电源高频整流噪声频率上限可延伸到数十MHz。
3、电动设备直流电机的电刷噪声:噪声频率上限可延伸到数百MHz。
4、电动设备交流电机的运行噪声:高次谐波可延伸到数十MHz。
5、变频调速电路的骚扰发射:开关调速回路骚扰源频率从几十kHz到几十MHz。
6、设备运行状态切换的开关噪声:由机械或电子开关动作产生的噪声频率上限可延伸到数百MHz。
7、智能控制设备的晶振及数字电路电磁骚扰:骚扰源主频几十kHz到几十MHz,高次谐波可延伸到数百MHz。
8、微波设备的微波泄漏:骚扰源主频数GHz。
9、电磁感应加热设备的电磁骚扰发射:骚扰源主频几十kHz,高次谐波可延伸到数十MHz。
10电视电声接收设备的高频调谐回路的本振及其谐波:骚扰源主频数十MHz到数百MHz,高次谐波可延伸到数GHz。
11、信息技术设备及各类自动控制设备的数字处理电路:骚扰源主频数十MHz到数百MHz(经内部倍频主频可达数GHz),高次谐波可延伸到十几GHz。
突破人形机器人控制器性能瓶颈:高效稳定的...
时间:2026-03-05
一文讲懂开关电源的阻尼振荡
时间:2026-03-05
使用过滤器电容器和诱导器来抑制受辐射的EM...
时间:2026-03-05
智能硬件遭遇销量困局 看社区O2O如何破解
时间:2026-03-05
物联网新时代,关于安全的5大错误认知
时间:2026-03-05
智能停车场一体化控制器方案简述
时间:2026-03-05
ZigBee应用于智能家居是否存在严重漏洞?
时间:2026-03-05
推动物联网发展,供电是基础设备的生命线
时间:2026-03-05
楼宇对讲走向标准化 四大发展方向明确
时间:2026-03-05
最帅“黑”科技:让普通手机可扫描3D
时间:2026-03-05
玻璃釉电容器的结构与特点
时间:2026-03-05
表贴电容的分类
时间:2026-03-05
关于STM32WL LSE 添加反馈电阻后无法起振的...
时间:2026-03-05
RI-80F型高压高阻玻璃釉膜电阻分压器
时间:2026-03-05
电阻的标称阻值和允许偏差
时间:2026-03-05
穿芯电容的形式_穿芯电容应用
时间:2026-03-05
电容器运行时温度过高的原因有哪些
时间:2026-03-05
固态电容的作用_固态电容的优点
时间:2026-03-05
电容在交流电路中是怎样工作的?
时间:2026-03-05
高压电容怎么测好坏_如何提高高压电容寿命
时间:2026-03-05