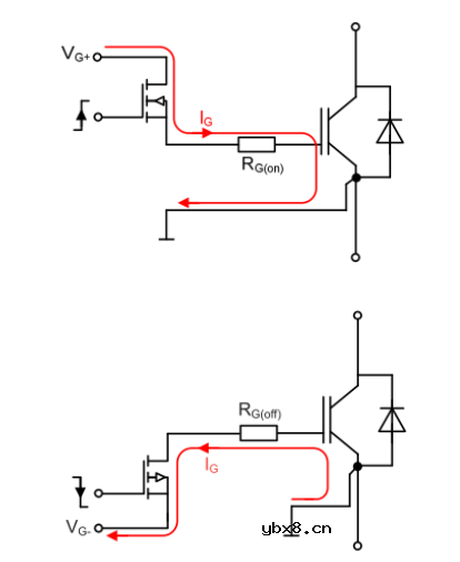
IGBT的开关特性是通过对门极电容进行充放电来控制的,实际应用中经常使用+15V的正电压对IGBT进行开通,再由-5V…-8V…-15V的负电压进行关断。门极电容的充放电速度可以通过控制门极电阻来实现,所以我们可以通过门极电阻来调整IGBT开关的动态特性,如图1所示。

图1 IGBT门极控制示意图
门极电阻可以影响IGBT的开关时间、开关损耗、反偏安全工作区(RBSOA)、短路安全工作区(SCSOA)、EMI、dv/dt、di/dt和续流二极管的反向恢复电流等。所以需要根据不同的应用条件谨慎地选择最优门极电阻,比如不同的IGBT芯片特性、二极管特性、开关频率、损耗要求、系统杂散电感、直流母线电压和驱动能力等,一个完整的IGBT门极电阻选型需要综合考虑以上各种因素。
IGBT开关特性与门极电阻的关系
外部门极电阻RG会影响IGBT的开关特性。IGBT的开关过程就是对门极输入电容的充放电过程,输入电容在开关过程中是变化的,而门极电阻可以通过限制门极脉冲电流(IG)的幅值来控制IGBT开通和关断的时间,如图2所示。

图2 IGBT开通和关断时的门极电流示意图

图3 IGBT开关损耗和开关时间与门极电阻RG的关系
减小门极电阻时需要考虑大电流快速开关带来的di/dt问题。过大的di/dt会通过回路杂散电感产生很高的电压尖峰,这个尖峰电压可由公式(1)得出:

这种电压尖峰可以在IGBT的关断波形中观察到,如图4所示,阴影部分的面积代表对应的开关损耗。过大的瞬时电压尖峰叠加在IGBT的集电极和发射极上有可能损坏IGBT,尤其是在短路工况时,大电流关断IGBT会引起很大的di/dt。通常增大门极电阻可以减小Vstray,降低IGBT过压失效的风险。

图4 IGBT开通与关断波形
在半桥拓扑中,需要在上下桥臂开关切换之间加入互锁和死区时间,这时需要考虑门极电阻对开关时间的影响。比如较大的关断电阻RG(off)会延长IGBT的下降时间,这样实际的死区时间就有可能大于设置的最小死区时间,引起桥臂直通。
过快的开关速度带来更高的dv/dt和di/dt,会造成更恶劣的EMI环境,实际应用中可能会对控制电路等产生干扰。图5描述了di/dt与门极电阻大小的关系。

图5 IGBT开通关断过程中di/dt与门极电阻的RG的关系
表1描述了IGBT开关特性与门极电阻变化的关系。
表1 IGBT开关特性和门极电阻的关系

续流二极管开关特性与门极电阻的关系
续流二极管的开关特性同样受到门极电阻的影响,它限制了允许的最小门极开通电阻RG(on)。这意味着IGBT的开通速度不能一味加快,它必须和配套使用的续流二极管的反向恢复特性相匹配。此外过大的IRRM也会增加续流二极管反向恢复损耗。图6描述了续流二极管的反向恢复峰值电流IRRM随着换流速度diF/dt的增大而增大,而diF/dt的大小是由IGBT的开通电阻RG(on)来控制的。

图6 续流二极管反向恢复峰值电流与diF/dt和RG的关系以及续流二极管的反向恢复特性
在赛米控的IGBT模块中,常配合使用经过特殊设计和优化的CAL(Control Axial Lifetime)续流二极管,它具有较软的反向恢复特性,可以减小反向恢复电流从而降低IGBT开通损耗和二极管的反向恢复损耗。
驱动输出形式与门极电阻的配置
门极驱动电路的输出极一般使用两个MOSFET组成图腾柱的形式。两个MOSFET由同一个驱动信号控制。当驱动信号是高电平时,N沟道MOSFET开通,当驱动信号是低电平时,P沟道MOSFET开通,这两个MOSFET构成一个推挽输出。图7列举了几种常见的电阻连接方式,包含对称和非对称的门极控制。

图7 IGBT门极电阻连接形式
门极电阻的选型经验
门极电阻的选型原则是达到最优的开关特性,包括较低的开关损耗、IGBT模块没有振荡、较低的续流二极管反向恢复电流、以及对最大dv/dt和di/dt的控制。以下是门极电阻选型中的一些经验:
最大门极电流的限制
最小门极电阻确定了最大门极峰值电流。增大门极峰值电流能减小开关时间,从而降低开关损耗。但最大的门极峰值电流又受限于驱动的输出能力。驱动的规格书中一般会定义最大门极电流输出能力,即定义了最小允许的门极电阻,应用中应考虑这个因素避免驱动过载失效。实际测试中,门极电流可能会比理论计算小一些,这是因为IGBT内置门极电阻RG(int)和门极回路杂散电感的存在。RG(int)在IGBT规格书中会标明。图8给出了门极电流波形和峰值电流的理论计算公式。

图8 IGBT门极电流
门极电阻峰值功率校核
门极电阻在工作过程中需要持续承受脉冲电流,因此门极电阻还需要满足脉冲功率的要求。一个方法是通过图9计算出脉冲功率, 然后查阅电阻规格书的相关图表进行比较判断。

图9 门极电阻脉冲功率的校核
门极电阻的类型
门极电阻本身需要满足一定的性能要求,具备一定特征才能保证在脉冲载荷下长期可靠地运行。表2列举了门极电阻需具备的一些主要特征以及合适的封装。
表2 门极电阻的特征

门极电阻的布局
基于门极电阻的工作特性,建议将电阻并联使用。一方面这种冗余设计可以在某个电阻失效时整个驱动还能暂时运行,只是开关损耗会增大。这时每个并联电阻的耗散功率和峰值功率都要按照应用中最大门极电流来设计。另一方面并联使用电阻可以改善热的分布,利于散热。
门极电阻工作时会产生大量的热,需要注意不能让其过分加热PCB上附近放置的元器件,因此在布局时需要给门极电阻设计一个足够大的散热面积。特殊情况下甚至可以考虑在PCB上使用合适的金属散热器来获得更好的散热效果。图10是一个带散热面积的门极电阻并联布局设计。

图10 门极电阻并联PCB布局
门极电阻应该尽量靠近IGBT模块门极,过长的距离会在门极-发射极回路造成较大的电感,结合IGBT门极的输入电容特性,会组成一个LC电路。这个LC电路在某个参数点会出现振荡,可能会出现超过允许值的门极电压。这种振荡可以通过选用一个远大于最小谐振值的门极电阻来抑制,可以通过公式(2)计算:

常见问题排查
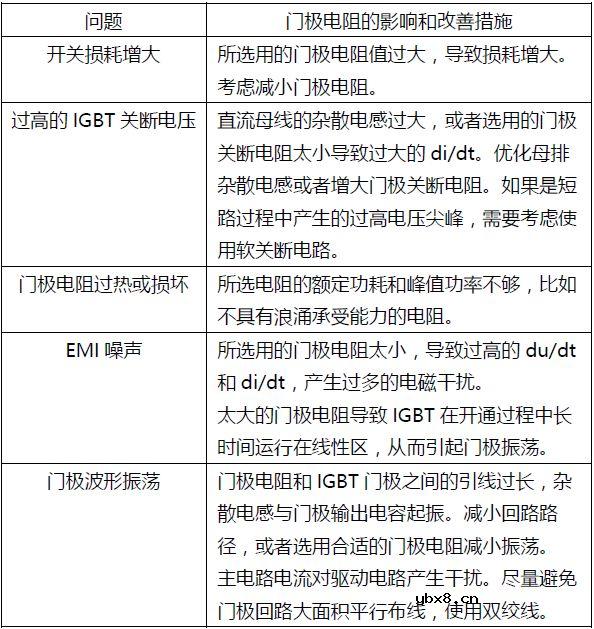
表3列出了实际应用中经常出现的可能与门极电阻有关系的一些问题,这有助于我们分析查找原因。
表3 常见问题排查

突破人形机器人控制器性能瓶颈:高效稳定的...
时间:2026-03-05
一文讲懂开关电源的阻尼振荡
时间:2026-03-05
使用过滤器电容器和诱导器来抑制受辐射的EM...
时间:2026-03-05
智能硬件遭遇销量困局 看社区O2O如何破解
时间:2026-03-05
物联网新时代,关于安全的5大错误认知
时间:2026-03-05
智能停车场一体化控制器方案简述
时间:2026-03-05
ZigBee应用于智能家居是否存在严重漏洞?
时间:2026-03-05
推动物联网发展,供电是基础设备的生命线
时间:2026-03-05
楼宇对讲走向标准化 四大发展方向明确
时间:2026-03-05
最帅“黑”科技:让普通手机可扫描3D
时间:2026-03-05
玻璃釉电容器的结构与特点
时间:2026-03-05
表贴电容的分类
时间:2026-03-05
关于STM32WL LSE 添加反馈电阻后无法起振的...
时间:2026-03-05
绝缘电阻表原理_绝缘电阻表的作用
时间:2026-03-05
绝缘电阻用什么来测量_绝缘电阻测量方法
时间:2026-03-05
气敏电阻的型号命名方法是怎样的
时间:2026-03-05
国巨片式电阻缺货涨价之应对方案 你要知道电...
时间:2026-03-05
RI-80F型高压高阻玻璃釉膜电阻分压器
时间:2026-03-05
电阻的标称阻值和允许偏差
时间:2026-03-05
穿芯电容的形式_穿芯电容应用
时间:2026-03-05