物联网是时下的热门话题之一。但是大多数集中在通信标准以及信息和设备的安全性方面。同样重要,却被大家忽视的是如何为组成物联网的大量设备进行妥善供电。是什么构成了物联网呢?物联网背后的理念是,将一切值得讨论或倾听的东西都连接起来用于通信。
在许多情况下,物联网所连接的项目可以是最近获得通信能力的现有设备,也可以是为丰富信息环境而创建的新产品。通常这些设备通过无线的方式进行连接。无线连接对电源开发人员提出了新的要求。无线连接因其高度的灵活性而备受欢迎,这种灵活性不应被任何特殊电源连接的任何需求所限制。
图1展示了物联网的一个视图。正如图片所示,什么都可以被连接。我们也看到,这一概念的一个子集是无线云。无线云可为用户及其设备提供连接。节能电信中心(CEET)2013年4月份出版的白皮书预测,无线云今年(2015年)将耗电43太瓦时(TWh)[1]。其中无线网络的耗电量将占上述耗电量的90%。相对于2012年无线云仅耗电9.2TWh,能耗增加幅度非常大。
图1. 物联网的视图
随着更多的设备和通信量成为IoT基础设施的一部分,预计耗电量还将攀升。对电源设计人员来说,这已成为严峻的挑战。在将来的某个时间点,IoT的扩展将受限于它所消耗的能量。因此,让我们开始认真考虑一些电源设计人员需应对的任务吧。
我们将从无线传感器开始说起。如图1所示,为形成IoT而集成的设备和相关基础设施包含有有可监测环境的小型设备或无线传感器、需要传递其状态信息的家电、可佩戴式电子产品、安全系统、汽车和工业设备,以及前面提到的无线联网设备。许多人认为IoT主要由可传递重要信息的无线传感器构成。。
无线传感器
无线传感器通常被放置在接入比较麻烦,或接入费用很昂贵的环境中。这要求其能量供应可持续很长一段时间,一般需要超过10年,或无线传感器能以可靠的方式从所处环境中获取能量。因此,这要求电源管理解决方案必须能实现这样的目标:在能量管理运行期间,非常节约能耗。无线传感器还具有非常高的峰值对均值功率比,在某些情况下大于100。
图2展示了无线传感器各种功率模式的例子。在这个例子中,传感器大部分时间处于睡眠模式,但可能唤醒进入通信模式以便进行测量 —— 这也能让系统识别该传感器是可用的。而在更长的间隔期间,传感器可向系统提供更多的信息。这种传输可能需要更多的能量,因此依赖于所储存的可用能量。电源管理解决方案需要能提供所需的峰值功率,同时平均能耗非常少。如果此类系统的环境能量较低,那么电源管理解决方案必须能采集能量,直到有足够的能量用于所需设施。

图2. 无线传感器功率分布图
图3展示了这样一个系统[2]的实现例子。在这个例子中,最大功率点追踪(MPPT)是基于MPPT电压和光伏源开路电压的比值来实现的。这种MPPT实现方案可最大限度地降低能耗,同时执行MPPT功能。这个例子还集成了能量存储功能。由于储能元件的使用寿命非常重要,因此务必注意不要使该元件过度充放电。在这个例子中,为最小和最大存储电压设置了电平。

图3. 适用于无线传感器的能量管理
为了把所储存的能量水平通知给系统,设计人员可从外部,主要指的是能给出该通知、VBAT_OK的地方,配置电压电平。降压型调节器也被集成到解决方案,以便为系统负载供电。这个完整的系统只有500nA的典型静态电流,即使在低电流时也能实现高效率。例如,输入电流为500mV且充电电流为100uA时,升压型转换器的效率可大于70%。
智能家电
构成IoT的另一类东西是家电。很多时候,我们都没想到过此类河北如何会成为IoT的一部分,但正是通过IoT,我们才能智能控制我们的洗衣机、冰箱等。传统上,我们认为只需将它们连接到电网上,设置一些信息,它们就能开始工作。在洗衣机的例子中,当周期完成时它可能会发出提示音,但仅此而已。然而,现今的联网型家电却能补考提示音即可给您提供信息。这会给电源设计人员带来什么样的影响呢?
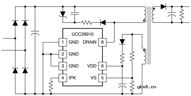
这些家电原来只在有任务要执行时才开启,现在需要始终保持开启状态,或者至少一些功能必须始终保持开启状态。为了给这些一直处于开启状态的功能有效供电。这种新要求增加了电源设计人员的任务。由于这些设备需要较大的功率来完成其任务,因此在大多数情况下它们被连接到电网,这样就不再需要进行能量收集。然而,因为它们一直处于开启状态,所以静态功耗和效率对新连接功能而言至关重要。很多时候,这些连接功能是以无线方式执行的,并且与本地网络进行通信。这将功率水平要求设置得低于10W。用AC/DC反激式解决方案一般可达到这种低功率水平。有许多集成的反激式解决方案可供选择,但这种特殊的应用有其自己的要求。图4展示了这样一个电源解决方案的例子,以满足连接到IoT的需要。

图4. 适用于家电连接的低功耗AC/DC解决方案
图4的反激式例子有几个主要特性。首先是它具有非常低的待机功耗,小于30mW。由于连接必须始终处于准备就绪状态,即使家电处于空闲状态。所以,低功耗就尤为重要。另一个方面是低电磁干扰(EMI),因为该设备很多时候将为无线通信电路供电。在这个例子中,控制器采用谷值开关和频率抖动来帮助减少EMI。
另一个方面是电源解决方案的尺寸。尺寸本身通常不是问题,关键看尺寸如何影响最终成本。IoT是一项振奋人心的技术,能让洗衣机告诉您衣服已洗好待烘干,或让冰箱通过发送到您手机上的信息告诉您门没关好,但消费者却不想花不必要的钱。因此该解决方案需要最大限度地降低电源解决方案的成本。可实现这一目的一种方法是减小尺寸。通过以较高的频率运行,在这种情况下频率是115kHz,可实现尺寸的缩减。
无线网络
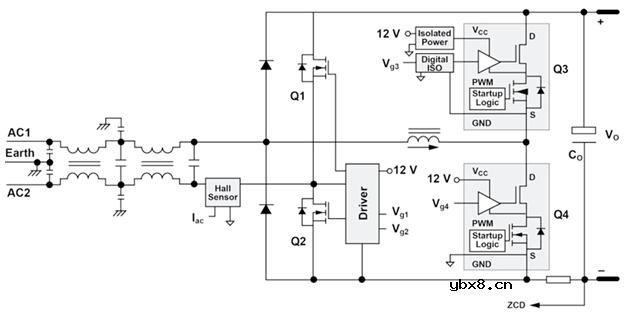
无线网络堪称能量“贪吃鬼”,是IoT最令人关注的挑战之一有很多正在进行的电源设计开发工作可帮助解决这个问题。从包络跟踪功率放大器到数字射频(RF)功率放大器,一切皆为基站研究和开发,这样的例子的确不胜枚举。鉴于许多基站由电网供电,因此有机会使那种前端功率因数控制(PFC)电源更高效。图5展示了一种这样的方法。这是无桥PFC的功率级。通过除去二极管桥,可使该系统效率更高。有许多不同的无桥PFC拓扑结构,但我们将聚焦连续导通模式(CCM)推拉输出电路的版本。

图5. 推拉输出电路无桥PFC
这种拓扑结构带来的好处是减少了组件数量和并消除了桥接损耗。通过利用氮化镓(GaN)开关设备,我们能进一步提高效率。这些器件(Q3和Q4)可提供更低的栅极损耗,从而允许更高频率的运行。其它寄生损耗(如Coss)也更低。此外,不存在本征体二极管,所以反向恢复损耗最小。Q1和Q2在线路频率下被切换,并且它们可以是硅金属氧化物半导体场效应晶体管(MOSFET),比单用二极管能减少的损耗更多。
展望未来
IoT为电源设计人员带来了许多新挑战,这里只提到了几种。IoT的采用和覆盖范围在很大程度上取决于能量需求的减少,这部分可通过收集环境能量来实现,以最大限度地减少家庭能源需求,并减少网络能源总需求。当我们为能量收集开发新技术时,我们必须谨记,减少能量需求对促进发展而言仍然至关重要。对能量的需求越低,越有可能从环境中获取能量。
减少电网的能量需求也很重要。想想每个单独的电网供电型应用可能掩盖百分之零点几的效率产生的影响。只有总体效率产生的影响才能引起政府的关注。能有这种效果的不是一台洗衣机或一个基站,而是构成能量需求的数百万应用。幸运的是,电源设计人员拥有能应对这些挑战的新技术。在某些情况下,处理技术能使高电压组件集成低电压控制功能。在其它情况下,WBG设备通过在开关速度更高时允许低损耗可改善高电压转换状况。对电源设计人员而言,我们这个时代肯定会越来越精彩。
德州仪器(TI)
参考文献
1.《无线云的功耗》,节能电信中心(CEET)2013年4月出版
2. 《bq25570产品说明书》,德州仪器(TI)
相关热词:#物联网
突破人形机器人控制器性能瓶颈:高效稳定的...
时间:2026-03-05
一文讲懂开关电源的阻尼振荡
时间:2026-03-05
使用过滤器电容器和诱导器来抑制受辐射的EM...
时间:2026-03-05
智能硬件遭遇销量困局 看社区O2O如何破解
时间:2026-03-05
物联网新时代,关于安全的5大错误认知
时间:2026-03-05
智能停车场一体化控制器方案简述
时间:2026-03-05
ZigBee应用于智能家居是否存在严重漏洞?
时间:2026-03-05
推动物联网发展,供电是基础设备的生命线
时间:2026-03-05
楼宇对讲走向标准化 四大发展方向明确
时间:2026-03-05
最帅“黑”科技:让普通手机可扫描3D
时间:2026-03-05
什么是单母线接线?主接线的普遍规律
时间:2026-03-05
基于区块链技术的IP电话协议的分散式设计方...
时间:2026-03-05
什么叫变电站 变电站的四种分类 变电站的类...
时间:2026-03-05
微电网的结构
时间:2026-03-05
电网由哪些部分组成 电网的功能
时间:2026-03-05
储能系统的功率和容量
时间:2026-03-05
变电站控制系统的基本结构及作用
时间:2026-03-05
微电网储能系统的工作原理、特点及作用
时间:2026-03-05
变压器基本结构和工作原理
时间:2026-03-05
低压配电柜的容量大小和计算公式
时间:2026-03-05