笔记本电源使用技巧
笔记本电脑最大的特点就是它的可移动性,而支持其可移动性的基础就是它的电源系统,那么如何更好地利用笔记本电脑的电源系统呢?
笔记本电脑电源系统简介
主流笔记标准配置的电源系统包括可充电电池和外接的直流电源。在有交流电源的情况下,通常使用外接的直流电源为笔记本电脑供电,其使用特点与普通台式机没有太大区别。
1.充电电池
笔记本电脑的电源系统是其灵活性和稳定性的根本,电源系统包括电源适配器、充电电池和电源管理系统等。电源适配器是用于连接外部电源和给电池充电,而电池又是体现笔记本电脑便携性的重要环节。现在的笔记本电脑大部分采用锂电池供电,一般可持续工作3小时以上,能够满足一般外出工作的需要。
2.充电技巧
新买回来的电池至少要完全充满一次电,再将电量放尽,第2次充电后才正式使用。当笔记本电脑在室内使用交流电时最好将电池取出,以免使其经常处于充电状态。充电时最好关上笔记本电脑,使电池能够完全充满电,不要在充电中途拔掉电源。充电完毕,应该在30分钟后使用。另外还要注意定期充放电一般每个月至少充放电1次。
笔记本电脑节能设置
节能设置包括设置BIOS中的有关节能方式和设置Windows操作系统,而且后者应该优先于前者。
1.设置BIOS中的节能选项
CMOS中大多有一个[PowerSavings]选项,可选[MaximumBatteryLife]或[MaximumPerformance](默认)等。设置节能选项时,主要设置由[1dleMode](空闲)进入[StandbyMode](待命)的[StandbyTimeout]的时间和由[StandbyMode]进入[Suspend Mode]的[SuspendTimeout](休眠)的时间。
笔记本电脑的节能模式有IdleMode、StandbyMode和SuspendMode等,这些设置之所以能够调节电能消耗,主要是在电脑进入节能状态后,适时地关闭一些不需使用的系统设备。进入休眠状态后,除了关闭显示器和硬盘外,还可以将内存中的内容保存到硬盘,整个电脑系统基本维系关闭状态。一旦激活或重新启动计算机,桌面将正确地恢复到休眠前的状态。
笔记本电脑使用PhoenixBIOS的居多。不同的BIOS节能设置可能有些不同,应该认真阅读屏幕提示。
2.设置Windows中的节能选项
在Windows的帮助文件中的[管理硬件和软件]主题下有两项与笔记本电脑节能有关的内容:[管理能耗]和[使用便携机]中的[管理便携机上的电源]。在设置Windows节能选项前,应阅读这些内容。
在Windows的[控制面板]中双击[电源管理]图标,打开[电源管理属性]。
将[电源使用方案]设置为[便携型/滕上型],并合理安排[系统等待]、[关闭监示器]与[关闭硬盘]等选项。不同电脑可选择的选项有一些差异,详细的设置应该根据电脑本身的功能和Windows帮助文件进行。
若需要完全用光电池中的电能,而不寻找其他放电途径,则在[电源使用方案]下拉框中选择[始终打开]选项,在[系统等待]及[关闭监示器]下拉框中选择[从不]选项。还可以让电脑自动运行一些计算复杂的3D演示程序,这样很快可以用干电池中剩余的电能。
3.使用第三方软件
还有不少工具程序可监测电池的使用状态。例如PowerCenter是一个电源监测工具,可免费下载(http://me MBers.xoom.com/TimothyBug/ powercenter/index.htm)。PowerCenter除了显示电池量百分比外,还以时和分显示实际可使用的时间。
PowerCenter共有3种显示方式。
(1)FullDisplay:在打开的窗口内显示详细资料,包括使用电池还是交流电、电池剩余的百分比及可供使用的时间等。
(2)CompactDisplay:在使用中总是在窗口顶部显示。
(3)MinimizeDisplay:使PowerCenter缩小到Windows的任务栏中,显示的信息相对简单。
PowerCenter还附设有一个控制中心,最多可以做出6种警告提示。当电池—下降至某个程度时,向用户及时提出警告,保存正在处理的文件。为了不浪费电力及CPU的资源, PowerCenter自动检测电池状态的变化。
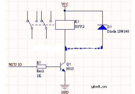
继电器线圈并联二极管的作用
时间:2026-03-06
直流继电器工作原理
时间:2026-03-06
电流继电器的主要技术参数及分类介绍
时间:2026-03-06
电磁继电器选用_电磁继电器应用
时间:2026-03-06
电流继电器返回系数为什么恒小于1
时间:2026-03-06
漏电继电器工作原理_漏电继电器分类
时间:2026-03-06
漏电继电器的常见故障及注意事项
时间:2026-03-06
漏电继电器接线图
时间:2026-03-06
漏电继电器的主要作用是什么
时间:2026-03-06
功率继电器的原理_功率继电器的作用
时间:2026-03-06
瞬间抑制二极管(TVS)/瞬间抑制二极管(TVS)是...
时间:2026-03-04
什么是追踪缓存/转接卡?
时间:2026-03-06
什么是EPIC
时间:2026-03-06
什么是联合并行处理二级缓存?
时间:2026-03-06
什么是Speculative execution/SQRT?
时间:2026-03-06
双向二极管起什么作用?
时间:2026-03-04
什么是霍尔传感器
时间:2026-03-05
数字比较器,数字比较器是什么意思
时间:2026-03-04
常用整流二极管型号大全
时间:2026-03-04
S/HS固态继电器原理简介
时间:2026-03-04