有源音箱降噪秘笈-深入电路内部研究
在网上浏览BBS时,常见一些玩家被有源音箱的各种噪音困扰,这里就笔者在实践中总结出的一些经验与大家分享。顾名思义,有源音箱就是音箱与放大器的组合,因此有源音箱噪音分析与一般放大器噪音与放大器近似,分析、处理时可借鉴HIFI放大器。
噪音与放大器相生相伴,是无可避免的,这里讨论降低噪音,目的是将其降低至可接受的范围,而不是、也无法将其彻底根除,换句话说,信噪比只能尽量提高,但不能无限大。有源音箱的噪音按来源可粗略分为电磁干扰、地线干扰、机械噪声与热噪声几类,下面来从噪音产生根源与机理方面简要分析一下,并提出一些经实践检验行之有效的解决方案,以期能对初学者能所帮助。
一、电磁干扰
电磁干扰主要来源是电源变压器和空间杂散电磁波。
有源音箱除极少数特殊产品外,多数是由市电提供电源,因此必然要使用电源变压器。电源变压器工作过程是一个“电—磁—电”的转换过程,在电磁转换过程中必然会产生磁泄露,变压器泄磁被放大电路拾取放大,最终表现为由扬声器发出的交流声。
电源变压器常见规格有EI型、环型和R型,无论是从音质角度还是从电磁泄露角度来看,这三种变压器各有优缺点,不能简单判定优劣。
EI型变压器是最常见、应用最广的变压器,磁泄露主要来源E与I型铁心之间的气隙以及线圈自身辐射。EI型变压器磁泄露是有方向性,如下图所示,X、Y、Z轴三个方向上,线圈轴心Y轴方向干扰最强,Z轴方向最弱,X轴方向的辐射介于Y、Z之间,因此实际使用时尽量不要使Y轴与电路板平行。

环型变压器由于不存在气隙、线圈均匀卷绕铁芯,理论上漏磁很小,也不存在线圈辐射。但环型变压器由于无气隙存在,抗饱和能力差,在市电存在直流成分时容易产生饱和,产生很强的磁泄露。国内不少地区市电波形畸变严重,因此许多用家使用环型变压器感觉并不比EI型变压器好,甚至更差。所谓环型变压器绝无泄露,或是因媒介误导,或是因厂商出于商业宣传需要而杜撰,环型变压器磁泄露极低的说法只是在市电波型为严格的正弦波时才成立。另外,环型变压器还会在引线处出现较强电磁泄露,因此环型变压器的漏磁也是有一定方向性的,实际装机时旋转环型变压器,在某个角度上获得最高信噪比。
R型变压器可简单看做横截面圆型的环型变压器,但在线圈绕制手法上有区别,散热条件远比环型变压器为好,铁芯展开为渐开渐合型,R型变压器电磁泄露情况与环型变压器类似。由于每匝线长比环型变压器短,能紧贴铁心绕制,因此上述三类变压器中R型变压器的铜损最小。
如条件允许,可考虑为变压器装一只屏蔽罩,并做妥善接地处理,该金属罩只能选用铁性材料,一般金属如铜、铝等只有电屏蔽作用而无磁屏蔽作用,不能作为变压器屏蔽罩。
上述分析是建立在变压器选料、制作精良的基础上,实际多数市售变压器产品由于成本压力和竞争需要,未严格按行业规范设计,甚至偷工减料,分析起来不可预测因素较多。首先是铁芯材料的品质,很多企业用导磁率较低的H50铁芯、边角料甚至搀杂软铁制作变压器,导致变压器空载电流很高,铁损过大,空载发热严重;这类变压器为降低成本、同时为掩盖铁损偏高带来的电压调整率过大问题,大幅度减少初次级线圈匝数,以降低铜损的方式来降低电压调整率,这种做法更进一步增大了空载电流,而空载电流偏大将直接导致磁泄露加剧。
环型变压器问题更复杂一些。正规的环型变压器铁芯是由一条等宽硅钢带紧密卷绕而成。还是出于成本原因,多数低价环型变压器使用数条甚至数十数条硅钢带拼接,甚至使用边缘参差不齐的边角料卷绕,绕制好后用机床车平,由于环型变压器线圈包绕铁芯,不做破坏性解剖难以发现。机械加工对硅材料的晶格排列、相邻硅钢带间绝缘都有严重破坏,这样的环型变压器无论性能或漏磁特性均会大幅度降低,即使经过退火处理也无法弥补质量上的严重缺陷。
杂散电磁波主要来自有源音箱的功率输出导线、扬声器及功率分频器、无线发射设备和计算机主机,产生原因在这里不做深入讨论。杂散电磁波在传输、感应的形式上与电源变压器类似,杂散磁场频率范围很宽,有用家反映有源音箱莫名其妙接收到当地电台广播就是典型的杂散电磁波干扰。
另外一个需引起重视的干扰源为整流电路。滤波电容在开机进入正常状态后,充电仅集中在交流电峰值时,充电波形是一个宽度较窄的强脉冲,电容量越大,脉冲强度也越大,从电磁干扰角度看,滤波电容并非越大越好,整流管与滤波电容之间走线应尽量缩短,同时尽量远离功放电路,PCB空间不允许则尽量用地线包络。
电磁干扰主要防治措施:
1.降低输入阻抗。
电磁波主要被导线及PCB板走线拾取,在一定条件下,导线拾取电磁波基本可视为恒功率。根据P=U^U/R推导,感应电压与电阻值的平方成反比,即放大器实现低阻抗化对降低电磁干扰很有利。 例如一个放大器输入阻抗由原20K降低至10K,感应噪声电平将降至1/4的水平。有源音箱音源主要是电脑声卡、随身听、MP3,这类音源带载能力强,适当降低有源音箱输入阻抗对音质造成的影响非常微弱不易觉察,笔者试验时曾尝试将有源音箱输入阻抗降至2KΩ,未感觉音质变化,长期工作也未见异常。
2.增强高频抗干扰能力
针对杂散电磁波多数是中高频信号的特点,在放大器输入端对地增设磁片电容,容值可在47——220P之间选取,数百皮法容值的电容频率转折点比音频范围高两、三个数量级,对有效听音频段内的声压响应和听感的影响可忽略不计。
3.注意电源变压器安装方式
采用质量较好的电源变压器,尽量拉开变压器与PCB之间的距离,调整变压器与PCB之间的方位,将变压器与放大器敏感端远离;EI型电源变压器各方向干扰强度不同,注意尽量避免干扰强度最强的Y轴方向对准PCB。
4.金属外壳须接地
对于HIFI独立功放来说,设计规范的产品在机箱上都有一个独立的接地点,该接地点其实是借助机箱的电磁屏蔽作用降低外来干扰;对于常见有源音箱来说,兼做散热器的金属面板也需接地;音量、音调电位器外壳,条件允许的话尽量接地,实践证明,该措施对工作于电磁环境恶劣条件下的PCB十分有效。
二、地线干扰
电子产品的地线设计是极其重要的,无论低频电路还是高频电路都必须要个遵照设计规则。高频、低频电路地线设计要求不同,高频电路地线设计主要考虑分布参数影响,一般为环地,低频电路主要考虑大小信号地电位叠加问题,需独立走线、集中接地。从提高信噪比、降低噪音角度看,模拟音频电路应划归低频电子电路,严格遵循“独立走线、集中一点接地”原则,可显著提高信噪比。
音频电路地线可简单划分为电源地和信号地,电源地主要是指滤波、退耦电容地线,小信号地是指输入信号、反馈地线。小信号地与电源地不能混合,否则必将引发很强的交流声:强电地由于滤波和退耦电容充放电电流较大(相对信号地电流),在电路板走线上必然存在一定压降,小信号地与该强电地重合,势必会受此波动电压影响,也就是说,小信号的参考点电压不再为零。信号输入端与信号地之间的电压变化等效于在放大器输入端注入信号电压,地电位变化将被放大器拾取并放大,产生交流声。增加地线线宽、背锡处理只能在一定程度上减弱地线干扰,但收效并不明显。有部分未严格将地线分开的PCB由于地线宽、走线很短,同时放大级数很少、退耦电容容量很小,因此交流声尚在勉强可接受范围内,只是特例,没有参考意义。
需注意的是,变压器电磁干扰引发的交流声频率一般为50HZ左右,而地线布线不当导致的交流声,由于整流电路的倍频作用频率约为100HZ,仔细区分还是可以察觉的。
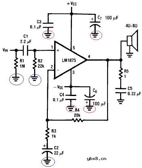
正确的布线方法是,选择主滤波电容引脚作为集中接地点,强、弱信号地线严格区分开,在总接地点汇总。下面以最常见的LM1875(TDA2030A)为例,以生产商推荐线路说明一下:

图中R1、R2是输入落地电阻,C2是直流反馈电容,接地点是小信号地,标记为蓝色,;C3、C4、C6、C7是退耦电容,接地端标记为红色,属电源地。正确的接地方式为:三个小信号接地点可混合在一条地线上,四个电源地汇集为另一条地线,电源地与小信号地在总接地点处汇合,除总接地点外,两种地不得有其他连通点!
功放输出端的茹贝尔(zobel)移相网络(R5、C5)接地点处理方法较特殊,该接地点如并入电源地,地线电压扰动将经R4反馈至LM1875反相输入端,引起交流声;而并入小信号地的话,由于信号的相位、强度不一致,将导致音乐信号质量严重下降。因此,如印刷电路板空间允许,最好能单独走线。
下面结合几张实际的PCB板图来详细说明:
1.TDA2030 PCB图:
2030A PCB
这张PCB图中,存在明显的地线设计错误,小信号地与电源地完全重合,因此该板必然存在交流噪声,且不受音量电位器控制。图中C2、C3、C4、C5是退耦电容,C7、R2、C6、JP1第一脚、JP2第三脚等五个接地点则属小信号地,大小信号地重叠后通过跳线引至C8、C9的总接地点。同时,zobel移相网络接地点(C1第二脚)也混杂在一条地线上,必然使实际情况更加复杂。
2.LM4766 PCB图:
LM4776 PCB
该图中,C5、C11、C12为OP退耦电容,接地端属电源地,图中用红色细线标记出电流走向;而R5、R6、R7、R9等HPF电路电阻接地端属小信号地,与C5、C11、C12等退耦地共用一条地线走线的话,退耦电容工作电流与地线内阻引起的压降势必会叠加在R5、R6、R7、R9接地端,引发交流声甚至自激。
3.一张地线布线正确的PCB:
一张地线布线正确的PCB
这张PCB中,大小信号地严格分开,同时采用了一些其他降噪手段,信噪比例很高,输入端开路时,实测输出端残留噪音不高于0.3mV,夜深人静时耳朵贴在扬声器单元上也没有任何噪声。为看图方便,仅画出一声道的地线做示范。C9、R1、C10及信号输入插座接地端是小信号地,通过红色地线接至总接地点,左侧地线是扬声器及zobel网络地,右侧地线是退耦电容的电源地,三条地线在主滤波电容C4的1脚汇合,实现真正意义上的“一点接地”。
三、机械杂音及热噪声
(一)机械噪声
有源音箱将音箱与放大器集成在一起,因此有部分噪声是特有的。
最常见的机械噪音来源是电源变压器。前面说过,电源变压器工作过程是“电—磁—电”转换的过程,电磁转换过程中,除产生磁泄露外,交变磁场会引起铁芯震动。老式镇流器日光灯工作时镇流器会发出嗡嗡声,使用日久后声音还会增大,就是因为铁芯受交变磁场吸斥而引发震动。
制作精良的变压器,铁芯压的很紧,同时在下线前要经过真空浸漆工艺处理,交变磁场引起的铁芯震动很小;如变压器铁芯松动、未压实,通电时引起的振动会比较强(想象一下理发店的电推子)。许多低价变压器为节约工时仅做“蘸”漆而未做“真空浸漆”处理,铁芯振动更严重。音箱箱体有一定的助声腔作用,变压器振动引起的空气扰动传导到扬声器振膜上,听起来与电磁干扰引起的噪音非常相似。年前修理一套交流声严重的有源音箱,遍查电路找不到原因,无意中将扬声器连线碰断,噪音几乎未降低,最终确认是变压器作怪。
这种情况在有源音箱上是普遍存在的,变压器品质高低只对最终引起的振幅大小有影响,即使价格非常昂贵的电源变压器也存在振动,因此绝大多数有源音箱主箱噪音水平逊于副箱。
电源变压器导致的机械杂音防治措施比较简单,可根据实际情况以下几点作为参考:
1.选择品质较好、工艺严谨的变压器,降低变压器自身振动,这也是最有效的措施
2.在变压器与固定板之间增加减震层,选用弹性的软性材料如橡胶、泡棉等,切断变压器与箱体之间的震动耦合通道。
3.选择有一定功率裕量的变压器,变压器工作越接近额定上限,震动越大。功率裕量大的变压器不易出现磁饱和,长期工作稳定性好,发热量相对较小。
还有种常见的机械噪声来源于电位器。市售有源音箱绝大多数使用旋转式碳膜电位器,随使用时间的推移,电位器金属刷与膜片之间会因灰尘沉积、膜片磨损产生接触不良,在转动电位器时会有很大的噪音产生,磨损严重的电位器甚至在不转动时也会有噪声。
还有些较特殊的动态杂音需简述一下:部分有源音箱箱板之间接合不牢靠,或是用家自行拆箱后未压紧安装螺丝,在播放动态稍大的音乐时有杂音产生;或是由于加工手段不完善,箱体存在不同程度的漏气;倒相管两端未做双R或指数型开口,大动态时气流在此急剧压缩、膨胀产生噪声。
(二)热噪声
有源音箱电路部分由电阻、电容等无源器件和IC、晶体管等有源器件组成,电子元件在正常工作状态下必然会产生属于元件自身特有的“本底噪声”,也就是常说的热噪声。热噪声属广谱热噪声,主要集中在中高频,反映在听感上一般多是高音单元中发出的“嘶嘶”声。
无源器件导电部分存在大量的游离态电子,游离态电子数量与温度有直接关系,温度越高,数量也越多。游离态电子运动可视为无序运动,与正常有序的信号电流相比而言可视为杂波。IC等有源器件游离态电子数量远大于无源器件,有源器件具有放大作用,因此有源器件热噪声要高于无源器件。
热噪声同样是无法根治的,防治手段主要是更换元件以及降低元件工作负荷。更换元件是指采用低噪声元件,如金属膜电阻热噪声要低于碳膜电阻,碳膜电阻热噪声低于碳质电阻,低噪声、低温漂IC热噪声好过通用IC等。另外,加强散热措施、降低工作温度也是降低热噪声、增强工作稳定性的有效手段,一般甲类功放噪声及零漂逊于甲乙类功放。工作温度过高不仅仅是噪声增加,对于有源器件来说,还意味着漏电流、增益的不稳定,对功放的长期稳定工作不利。
一文简析变压器原理及接线组别
时间:2026-03-06
投影机类型
时间:2026-03-06
投影机技术类型及规格
时间:2026-03-06
投影机的ANSI流明
时间:2026-03-06
投影机ISO流明
时间:2026-03-06
投影机的标准分辨率
时间:2026-03-06
投影机的最大分辨率
时间:2026-03-06
投影机的投影技术
时间:2026-03-06
投影机的对比度
时间:2026-03-06
投影机的投影镜头
时间:2026-03-06
瞬间抑制二极管(TVS)/瞬间抑制二极管(TVS)是...
时间:2026-03-04
什么是追踪缓存/转接卡?
时间:2026-03-06
什么是联合并行处理二级缓存?
时间:2026-03-06
什么是EPIC
时间:2026-03-06
什么是Speculative execution/SQRT?
时间:2026-03-06
什么是霍尔传感器
时间:2026-03-05
技术前沿:让我们来谈一谈封装
时间:2026-03-05
半导体材料的主要种类有哪些?
时间:2026-03-04
高级封装,高级封装是什么意思
时间:2026-03-04
数字比较器,数字比较器是什么意思
时间:2026-03-04