为什么MOS管内会有体二极管,它是怎么来的有...
时间:2026-03-07
基于HBS协议的智能家居控制系统电路设计
时间:2026-03-07
使用电化学传感器的单电源、微功耗有毒气体...
时间:2026-03-07
嵌入式基于FRAM的海水深度记录仪电路设计
时间:2026-03-07
基于NFC技术控制的电子钱包电路设计
时间:2026-03-07
基于NFC通用读卡器电路设计 —电路图天天读...
时间:2026-03-07
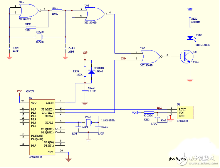
基于单片机红外通讯电路设计
时间:2026-03-07
一种新颖的简易多通道虚拟示波器系统电路设...
时间:2026-03-07
电力载波通信控制终端电路设计
时间:2026-03-07
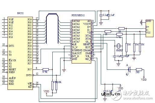
多功能智能插座USB接口通信电路设计
时间:2026-03-07
彩灯电路
时间:2026-03-05
三相异步电动机原理
时间:2026-03-04
三相异步电动机的七种调速方式
时间:2026-03-04
转角测量电路
时间:2026-03-05
经典的正弦波发生电路
时间:2026-03-05
电动机单线远程正反转控制电路图
时间:2026-03-04
USB转232电路图
时间:2026-03-04
电度表的工作原理
时间:2026-03-04
电风扇红外遥控器2
时间:2026-03-04
三相异步电动机的拆装详讲
时间:2026-03-04