当前位置:首页 > 电子元件 > 正文

继电器电路故障

来源:网络  发布者:电工基础  发布时间:2026-03-06 18:31
继电器在使用过程中不可避免的发生各种各样的故障。这时,只有了解各种故障发生的原因,逐个排查,才能找到维护方法。

继电器在使用过程中不可避免的发生各种各样的故障。这时,只有了解各种故障发生的原因,逐个排查,才能找到维护方法。

继电器电路图

继电器内部主要是线圈和一对触点,线圈主要受外部电路控制,也就是图上的23跟24。23是一个电源,从点火开关经过15A的发电机保险丝,连上继 电器线圈的一侧,然后通过pcm电脑进行搭铁。pcm又要根据车辆情况,在启动之前,开钥匙的时候接收一个点火开关的信号,然后控制它通电;启动之后,又 要根据转速信号控制搭铁,这是控制电路

接下来是被控制电路,被控制的就是燃油泵。燃油泵一侧直接搭铁,另一侧由继电器控制连接一个正极,然后这根线中间会有一个保险丝,这是继电器内部的一个触点,控制了一个正极,正极直接从电频过来,这是主保险丝。

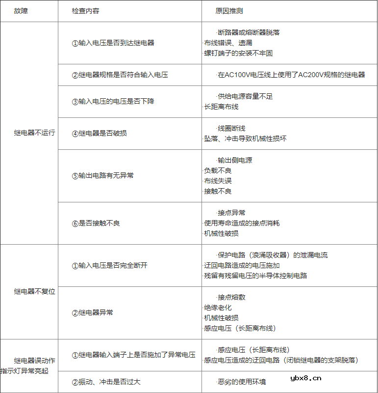
继电器电路故障

继电器检查的两种方法

继电器在检查的时候,首先可以直接短接继电器的触点。短接之后如果油泵能工作,说明87-30-130-187这条线路没有问题,问题可能出在继电器或者继电器85.86这两个线路上,这是一个方法。

其次,检查85.86在通电的时候继电器响不响。如果通电的时候继电器响了,说明85-86这边没有问题,问题出在下边的控制电路上。如果是用检灯 我们可以测试上边这个搭铁有没有电,最后发现继电器油泵这条线出现问题,主要是这个车安装了防暴器,加了断油功能,然后这个线路出现了虚接,虚接之后,直 接用万用表测试油泵,还是会有12v的电压,由于虚接,燃油泵不工作,这时候主要是线路问题。

继电器常见的故障类型及诊断方法

一、触点松动回开裂

触点是继电器完成切换负荷的电接触零件,有些产品的触点是靠铆装压配合的,其主要的弊病是触点松动、触点开裂或尺寸位置偏差过大。这将影响继电器的接触可靠性。

出现铲除点松动,是簧片与触点的配合部分尺寸不合理或操作者对铆压力调节不当造成的。

触点开裂是材料硬度过高或压力太大造成的。对于不同材料的触点采用不同材料的工艺,有些硬度较高的触点材料应进行退火处理,在进行触点制造、铆压或点焊。

触点制造应细心,由于材料有公差存在,因此每次切断长度应试摸后决定。触点制造不应出现飞边、垫伤及不饱满现象。

触点铆偏则是操作者将摸具未对正确、上下摸有错位造成。触点损伤、污染、是未清理干净摸具上的油污染和铁屑等物造成的。

相关人士总结:

触点电蚀。

触点切换的负载多是感性的,在断开感性负载的瞬间,它积蓄的磁能会在触点两端产生很高的反电势,击穿触点间的气隙形成火花,产生电蚀,造成接触面凹陷,引起接触不良,或是将两触点粘在一起不能分离,从而造成短路。防止触点间的电蚀可以采用设置电阻灭火花电路、设置阻容灭火花电路等措施实现。

触点积尘。

灰尘、污垢会在继电器的触点上沉积,会使触点表面生成一层黑色的氧化膜,导致继电器接触不良,因此需要定期要对触点进行清洗,可以采用四氯化碳液体,这样能够保证触点的良好接触性能。

二、继电器参数不稳定

电磁继电器的零部件相当部分是铆装配合的,存在的主要问题是铆装处松动或结合强度差。这种毛病会使继电器参数不稳定,高低温下参数变化大,抗机械振动、抗冲击能力差。造成这种毛病的原因主要是被铆件超差、零件放置不当、工摸具质量不合格或安装不准确。因此,在铆焊前要仔细检验工摸具和被铆零件是否符合要求。

三、电磁系统铆装件变形

铆装后零件弯曲、扭斜、墩粗黑给下道工序的装配或调整造成困难,甚至会造成报废。这种毛病的原因主要是被铆零件超长,过短或铆装时用力不均匀,摸具装配偏差或设计尺寸有误,零件放置不当造成。在进行铆装时,操作工人应当首先检查零部件尺寸,外型,摸具是否准确,如果摸具未装到位就会影响电磁系统的装配质量或铁心变形、墩粗。

四、玻璃绝缘子损伤

玻璃绝缘子是由金属插脚与玻璃烧结而成,在检查、装配、调整、运输、清洗时容易出现的插脚弯曲,玻璃绝缘子掉块、开裂,而造成漏气并时绝缘及耐压性能下降,插脚转动还会造成接触簧片移位,影响产品可靠通断。这就要求装配的操作者在继电器生产的整个过程中要轻拿轻放,零部件应整齐排列放在传递盒内,装配或调整时,不允许扳动或扭转引出脚。

五、线圈故障

继电器用的线圈种类繁多,有外包的、也有无外包的,线圈都应单件隔开放置在专用器具中,如果碰撞交连,在分开时会造成断线。在电磁系统铆装时,手扳压床和压力机压力调整应适中,压力太大会造成线圈断线或线圈架开裂、变型、绕组击穿。压力太小又会造成绕线松动,磁损增大。多绕组线圈一般是用颜色不同引线做头。焊接时,应注意分辨,否则将会造成线圈焊错。有始末端要求的线圈,一般用做标记的方法标明始末端。装配和焊接时应注意,否则会造成继电器级性相反。

从继电器外部看到的现象

继电器电路故障

继电器电路故障

从继电器内部看到的现象

继电器电路故障

以上几种典型的故障及原因分析,找到原因之后对症下药进行维修

维护方法

维护方法可以分为两大类: 一、发生故障后进行检查和更换的事 后维护;二、还没有发生故障时进行检查和维护的预防维护。

其中, 预防维护有几个重要的课题: 何时进行检查、更换?如何 知道进行检查、更换的时间?怎样决定?

决定继电器的维护时间时必须考虑以下要素: 如果从装置、系统 方面来看, 包括对象装置的重要度、要求的可靠度等;从继电器方面来看, 包括各特性及项目的故障形态。

继电器的故障形态大致可以分为磨损形态的故障和老化形态的故 障, 前者以接点等的消耗为代表, 后者以线圈卷线的断线为代表。

一般决定使用继电器的型号和使用条件后, 接点等的磨损形态、 故障时间随动作次数而变化, 不少人开始提前预测使用继电器的 寿命, 但是与此同时, 线圈卷线断线等老化形态的故障对继电器 的可靠性也产生着巨大的影响。一方面看, 受到使用条件、现场 环境等使用可靠性的影响, 随使用时间而发生变化。因此各个案 例均不相同, 很难进行提前预测。

并且从实际使用的层面来看, 磨损和和老化并行, 了解哪个形态 的故障会较早出现是决定维护时间的重要因素。