通用串行总线(USB)外设隔离器电路图
时间:2026-03-07
仅需使用两个模拟器件的灵活的PLC/DCS模拟输...
时间:2026-03-07
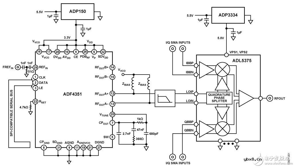
宽带低误差矢量幅度(EVM)直接变频发射机原理...
时间:2026-03-07
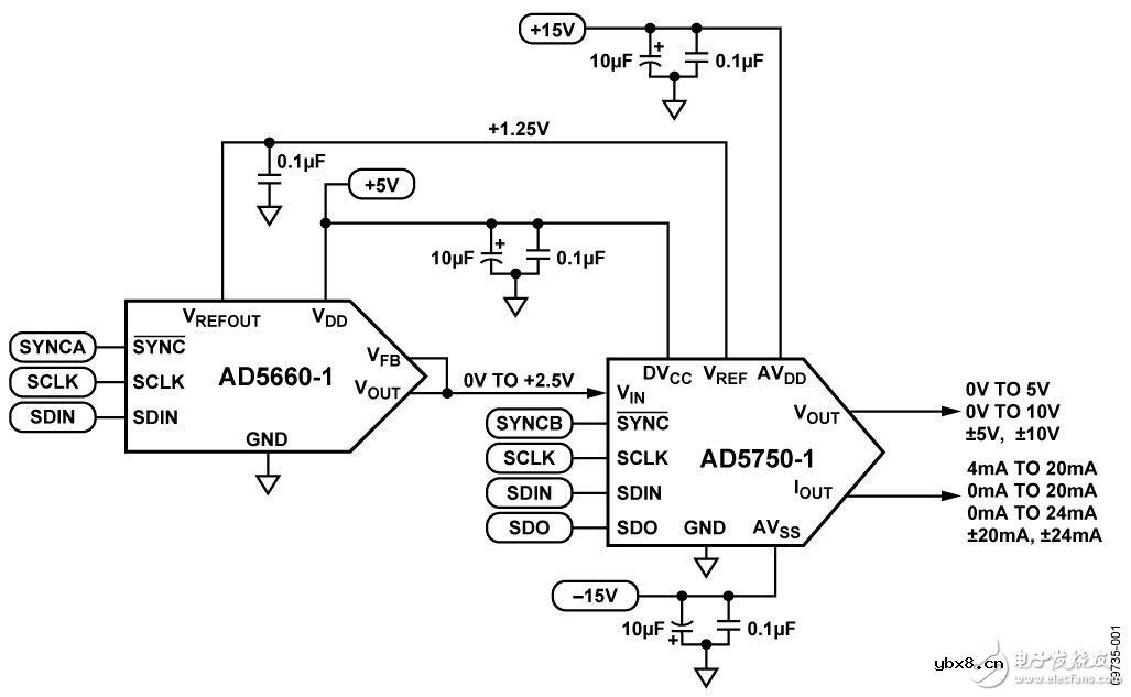
灵活、高精度、低漂移的PLC/DCS模拟输出模块...
时间:2026-03-07
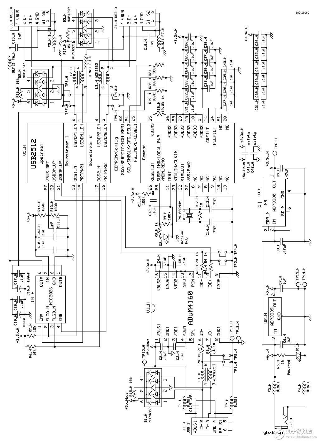
通用串行总线(USB)集线器隔离器电路图
时间:2026-03-07
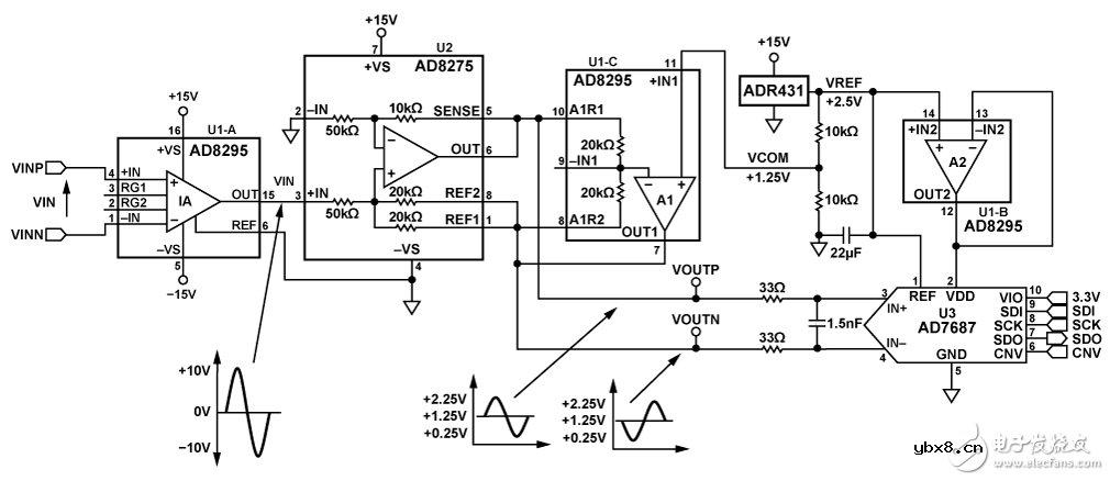
高阻抗高CMR、±10V模拟前端信号调理电路图
时间:2026-03-07
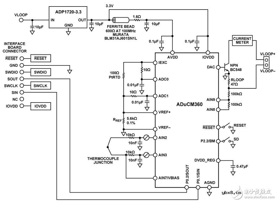
采用Cortex-M3的12位4-20mA环路供电型热电偶...
时间:2026-03-07
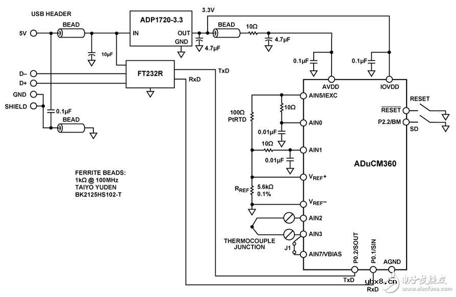
采用ARM Cortex-M3的USB热电偶温度测量系统...
时间:2026-03-07
高频AD8331 VGA与 ADC AD9215互连
时间:2026-03-07
高性能65 MHz带宽四通道中频接收机电路图
时间:2026-03-07
彩灯电路
时间:2026-03-05
三相异步电动机原理
时间:2026-03-04
三相异步电动机的七种调速方式
时间:2026-03-04
转角测量电路
时间:2026-03-05
经典的正弦波发生电路
时间:2026-03-05
电动机单线远程正反转控制电路图
时间:2026-03-04
USB转232电路图
时间:2026-03-04
电度表的工作原理
时间:2026-03-04
电风扇红外遥控器2
时间:2026-03-04
三相异步电动机的拆装详讲
时间:2026-03-04