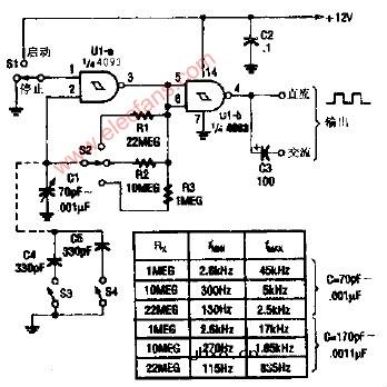
4093CMOS视频振荡器

四重4093芯片的两个门电路被用于非稳态多谐振荡中,C1是一个可变电容,S3和S4用来切换附加电容.
相关热词:
普乐特MAM-SWF自动水位控制保护器直接起动自...
时间:2026-03-07
任丘东方DZ15D型潜水电泵保护器应用电路图
时间:2026-03-07
双华JDB02配电流互感器的应用电路图
时间:2026-03-07
双华JDB02全压起动电路图
时间:2026-03-07
双华JDB92全压起动电路图
时间:2026-03-07
双华JDB92自动星.三角起动电路图
时间:2026-03-07
双华JDB92自耦减压起动电路图
时间:2026-03-07
双华JDB-LQ-TQ-Z二次电流起动电路图
时间:2026-03-07
双华JDB-LQ-TQ全压起动电路图
时间:2026-03-07
双华JDB-LQ-TY二次电流起动电路图
时间:2026-03-07
彩灯电路
时间:2026-03-05
三相异步电动机原理
时间:2026-03-04
三相异步电动机的七种调速方式
时间:2026-03-04
转角测量电路
时间:2026-03-05
经典的正弦波发生电路
时间:2026-03-05
电度表的工作原理
时间:2026-03-04
电风扇红外遥控器2
时间:2026-03-04
电动机单线远程正反转控制电路图
时间:2026-03-04
三相异步电动机的拆装详讲
时间:2026-03-04
USB转232电路图
时间:2026-03-04