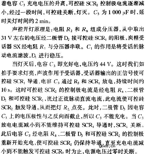
本电路有延时关灯的声控开灯的功能,电路如图197所示。


相关热词:#自动开关
二极管为何不适合并联?串联为何还要均压?
时间:2026-03-07
信号二极管的串联方式与并联方式
时间:2026-03-07
稳压二极管的工作原理及关键参数
时间:2026-03-07
二极管的基础知识
时间:2026-03-07
齐纳二极管原理与操作
时间:2026-03-07
光电二极管工作原理详细讲解
时间:2026-03-07
分析稳压二极管常见应用电路
时间:2026-03-07
什么是恒流二极管?
时间:2026-03-07
肖特基二极管结构和内电路
时间:2026-03-07
齐纳二极管的应用
时间:2026-03-07
彩灯电路
时间:2026-03-05
三相异步电动机原理
时间:2026-03-04
三相异步电动机的七种调速方式
时间:2026-03-04
转角测量电路
时间:2026-03-05
经典的正弦波发生电路
时间:2026-03-05
电动机单线远程正反转控制电路图
时间:2026-03-04
USB转232电路图
时间:2026-03-04
电度表的工作原理
时间:2026-03-04
电风扇红外遥控器2
时间:2026-03-04
三相异步电动机的拆装详讲
时间:2026-03-04