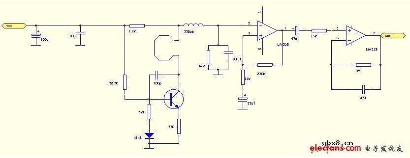
它的灵敏度是超外差的所比不上的,调试却要比超外差的要简单。前面环状是 PCB电感,后面的可调电容作为调谐使用,调谐的方法就是对着频谱仪,使本振信号调到你要的 315MHz,如果没有频谱仪的话,就对着发射,慢慢地凑,直到可以接收为止,微弱的数据信号从 PCB 电感的上面经过 10K 电阻和 10UF 电容输入到 T2 的基极,经过初步放大后,进入 LM358 继续整形放大,放大后的数字信号直接输入到 PT2272 的信号输入脚 14 脚进行解码。

相关热词:#原理图
SCS2xxAN(650V)和SCS2xxKN(1,200V)SiC肖特基...
时间:2026-03-07
埋入式齐纳二极管电压基准在校准中的重要性
时间:2026-03-07
基于ARM Cortex—M3的无线通信系统电路模块...
时间:2026-03-07
智能机大音量电路应用设计对比剖析
时间:2026-03-07
RS232异步串行通信USART电路设计
时间:2026-03-07
带你理解二极管的原理和作用
时间:2026-03-07
基于nRF401的无线通讯系统电路模块设计
时间:2026-03-07
危险品处理机器人控制电路设计 —电路图天天...
时间:2026-03-07
循线机器人小车系统电路模块设计
时间:2026-03-07
智能灭火机器人硬件电路的设计
时间:2026-03-07
彩灯电路
时间:2026-03-05
三相异步电动机原理
时间:2026-03-04
三相异步电动机的七种调速方式
时间:2026-03-04
转角测量电路
时间:2026-03-05
经典的正弦波发生电路
时间:2026-03-05
电动机单线远程正反转控制电路图
时间:2026-03-04
USB转232电路图
时间:2026-03-04
电度表的工作原理
时间:2026-03-04
电风扇红外遥控器2
时间:2026-03-04
三相异步电动机的拆装详讲
时间:2026-03-04