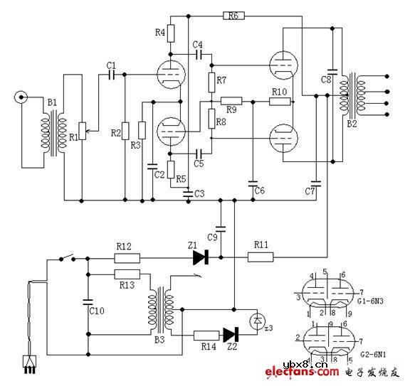
本文介绍一种微型胆机可以给小电视或小收音机或小CD做放大,而且电耗小,又有胆机味。采用6N3做自动平衡倒相放大,6N1做甲乙类功放,可获得不失真功率1W,推动高灵敏度小音箱,有较好的音色,尤其是听人声—女生歌唱,比大胆机更有一番清丽的感觉。
本机的特点是:所有的变压器均采用代替品,不用专门绕制,价格十分低廉。高压直接采用市电。重量较轻。
一、变压器的替代品。
1.输入变压器
B1为输入隔离变压器,目的是使输入信号与本机电源隔离。可直接使用微型变压器—铁心外长3.5cm,高3cm,厚2cm的仪表变压器,初级220V,次级36V或12V以上的即可,使用时,以低压端为外信号输入,以高压端接内电路输入端。
2.输出变压器
B2为输出变压器,采用的是微型带110V抽头的电源变压器。次级为双3V。铁心外长4.5cm,高4cm,厚2cm的小变压器。购置这种小变压器时,要注意110V抽头与两端的直流电阻要接近。3V端可接4Ω扬声器,6V端可接8Ω扬声器。笔者采用6v端接4Ω小音箱一对,串联接法。
3.灯丝变压器
灯丝变压器,采用10W的220V:7.5V的变压器。市售小变压器一般没有次级6.3V变压器,有的是6V(空载),7.5(空载)变压器。若采用6V变压器,接电子管灯丝后,会有0.5V—0.8V的压降,会使电子管阴极加热不足。采用7.5V的变压器,灯丝电压过高,会降低电子管寿命。本机采用给变压器初级串联电阻的方式进行降压,这样不仅可以较准确地使次级在负载下输出6.3v,而且会使灯丝具有软启动特性。
二、电路特点
倒相采用自动平衡式,不需要调整。输出管6N1阴极电阻上并联的电容,对高低音特性有影响,可根据音箱特性调整。
整流管前串联的电阻不能取消,以防止电源开通时,瞬间充电电流过大,烧毁整流管或烧保险。
三、电路图

四、器件表

相关热词:
无线遥控器电路图制作
时间:2026-03-07
无线电遥控门铃电路原理图
时间:2026-03-07
NE555过流保护检测器电路图
时间:2026-03-07
串联谐振升压原理
时间:2026-03-07
谐振回路的工作原理
时间:2026-03-07
电容降压电路原理
时间:2026-03-07
实用的电容降压电路
时间:2026-03-07
低成本的阻容降压电路原理图分析
时间:2026-03-07
阻容降压原理及电路
时间:2026-03-07
阻容降压电路的误区
时间:2026-03-07
彩灯电路
时间:2026-03-05
三相异步电动机原理
时间:2026-03-04
三相异步电动机的七种调速方式
时间:2026-03-04
转角测量电路
时间:2026-03-05
经典的正弦波发生电路
时间:2026-03-05
电动机单线远程正反转控制电路图
时间:2026-03-04
三相异步电动机的拆装详讲
时间:2026-03-04
USB转232电路图
时间:2026-03-04
电度表的工作原理
时间:2026-03-04
电风扇红外遥控器2
时间:2026-03-04