当前位置:首页 > 电路图基础 > 正文

实用电子开关电路图

来源:网络  发布者:电工基础  发布时间:2026-03-07 13:55
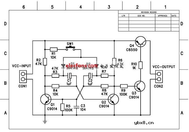
电子发烧友为您提供了电子开关电路图,这个电路非常实用,应用广泛,希望对你的工作学习有所帮助,其具体电路图如下图所示:

电子发烧友为您提供了电子开关电路图,这个电路非常实用,应用广泛,希望对你的工作学习有所帮助,其具体电路图如下图所示:

实用电子开关电路图

相关热词:#电子开关

热门文章
彩灯电路彩灯电路

时间:2026-03-05

三相异步电动机原理三相异步电动机原理

时间:2026-03-04

三相异步电动机的七种调速方式三相异步电动机的七种调速方式

时间:2026-03-04

转角测量电路转角测量电路

时间:2026-03-05

经典的正弦波发生电路经典的正弦波发生电路

时间:2026-03-05

电动机单线远程正反转控制电路图电动机单线远程正反转控制电路图

时间:2026-03-04

USB转232电路图USB转232电路图

时间:2026-03-04

电度表的工作原理电度表的工作原理

时间:2026-03-04

电风扇红外遥控器2电风扇红外遥控器2

时间:2026-03-04

三相异步电动机的拆装详讲三相异步电动机的拆装详讲

时间:2026-03-04