


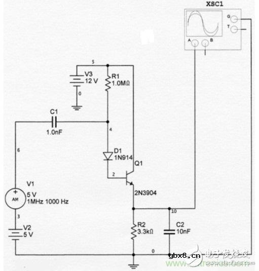
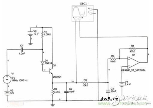
该电路不仅通过了SPICE的仿真分析,还被实际应用于一种曾被作者和多位读者共同搭建过的短波接收机中。


盘点DLP技术应用电路设计方面的注意事项
时间:2026-03-07
智能家电控制散热系统电路模块设计
时间:2026-03-07
智能家电红外发射与接收电路设计揭秘
时间:2026-03-07
解读SPCE061A单片机语音控制电风扇电路
时间:2026-03-07
氖泡发光是在特斯拉放电什么时刻产生的呢?
时间:2026-03-07
NMOS与PMOS管的原理及选型
时间:2026-03-07
晶振的应用与合理的PCB设计
时间:2026-03-07
二极管的电容效应和等效电路
时间:2026-03-07
IGBT芯片互连常用键合线材料特性
时间:2026-03-07
碲镉汞光子计数型线性雪崩探测器
时间:2026-03-07
玻璃釉电容器的结构与特点
时间:2026-03-05
电容器入门教程
时间:2026-03-05
关于STM32WL LSE 添加反馈电阻后无法起振的...
时间:2026-03-05
暑期买元器件下单立减还送华为P30pro
时间:2026-03-05
电阻的标称阻值和允许偏差
时间:2026-03-05
使用过滤器电容器和诱导器来抑制受辐射的EM...
时间:2026-03-05
LED固晶机龙头直面“寒冬”
时间:2026-03-05
浅谈高压贴片电容分类与性能参数
时间:2026-03-05
聚四氟乙烯电容器的结构与特点
时间:2026-03-05
漆膜电容器的结构与特点
时间:2026-03-05