总想用发光二极管自制一个小手电,体积越小越好,方便随身携带。拆了几个买来的小手电,发现体积最小的是用3伏电压的纽扣电池直接给一只发光二极管供电,就是简单的串联电路,晚上在黑暗的楼道里开门的时候照个亮找钥匙足够了。
但是总感觉纽扣电池电量不足,亮度也不足以照亮楼梯,最好是只用1节7号或者5号电池,方便挂在钥匙链上,使用的时候电量也足。
但是1节干电池电压是1.5伏,达不到发光二极管的导通电压(大约2.5伏),不能让二极管发光,因此必须用一个升压电路。我查了一些资料,找到一个最简单的电路,除了发光二极管只要2个电子元件就够了
完成后的电路如下图:1个电感线圈、1个电阻、1个三极管、1个发光二极管、1节干电池,焊接在一起,二极管就能够发光了。
下面是电路图:除了发光二极管,只需要1个1000欧姆的电阻、1个三极管(2N3904)这两种电子元件就行了,还有一个电感线圈,需要自己动手绕制。

这个升压电路,最难的就是电感线圈的绕制了,下面是具体制作步骤。
需要的材料:两种不同颜色的导线、1个铁氧体磁环。
取相同长度的两种不同颜色的导线,如下图一步步绕在磁环上,注意是双股一起绕制的。
绕制完线圈,把不同颜色的两个线头拧在一起,用来接电池的正极。另外两个线头一个接发光二极管正极和三极管的集电极,另一个接三极管的基极。

最后只要把这几个元器件按照电路图焊接到一起就行了,实际焊接方法参考本帖第一张图片,或者下面这张照片。
怎么样?这个升压电路简单吧?自制一个小手电是不是也不难?
我在网上搜索到的其它的升压电路都比这个复杂,有些需要2只三极管,还另外需要1个二极管和1个电容。这个电路是最简单的,不过还请电路高手来解释一下原理。

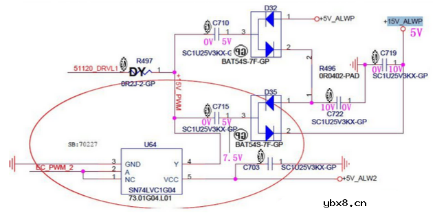
当电路未通电时,各处电平都是0V。

当通电时,右上角+5V_ALWP通过D32的1引脚对C710、C722、C715、C719进行充电,此时电容上两端的电位如上图所示。此时+15V_ALWP输出端口的实际电平为5V。

当U64的Y引脚开始输出幅值为5V的方波,当Y第一次处于5V电位时:
1.由于电容两端的电压不能突变,此时C715两端的电压为左边5V,右边为10V,然后电流经过D35的2引脚对C719电容充电,充完电后C719的电压升到了10V。
2.同时,Y输出的5V也对C710进行充电,C710两端的电压为左边5V,右边为10V,然后电流经过D32的2引脚对C722进行充电,充完电后C722的电压升到了10V。
此时+15V_ALWP输出端口的实际电平为10V。

当U64的Y引脚开始输出幅值为5V的方波,当Y第一次处于0V电位时:
1.由于电容两端的电位不能突变,此时C715两端的电压为左边0V,右边5V。当C715电压为5V后,由于C722电压10V大于C715的5V,C722会对C715充电。充电后C715=C722=7.5V。此时C715的电压依然比C719的电压低。但是由于D32二极管反向截止,所以C719不会对C715充电。C719的电压保持在10V。
2.同时,C710的电压为左边0V,右边5V,C722的左端电压为7.5V,由于D32的2引脚的反向截止,C722依然不会对C710充电,C722保持在7.5V。
当Y第二次处于5V时,C722通过C710、D32的2引脚又被充电为10V。当Y又处于低电平时,C722(10V)对C715(7.5V)充电。C715的电压变为8.75V。经过数次过程后,C715两端的电压差上升为了10V,当Y再次为5V时,C715的右端的电位变为了15V。当然,在整个过程中,C715都在通过D35的2引脚向C719充电。
最终+15V_ALWP输出端口的电平变为了15V。
测试环路滤波器及射频电路设计详解
时间:2026-03-07
射频电子电路设计图集锦TOP8 —电路图天天读...
时间:2026-03-07
RS232串口转红外通讯电路原理剖析
时间:2026-03-07
采用MSP430行驶车辆检测电路设计
时间:2026-03-07
智能汽车控制系统电路设计攻略 —电路图天天...
时间:2026-03-07
车载对射式光电传感检测电路原理剖析
时间:2026-03-07
车载模块原理分析与电路设计详解 —电路图天...
时间:2026-03-07
高频电子电路电磁兼容设计要点盘点
时间:2026-03-07
车载娱乐系统电路设计图集锦 —电路图天天读...
时间:2026-03-07
无线智能照明控制系统电路详解
时间:2026-03-07
玻璃釉电容器的结构与特点
时间:2026-03-05
电容器入门教程
时间:2026-03-05
关于STM32WL LSE 添加反馈电阻后无法起振的...
时间:2026-03-05
暑期买元器件下单立减还送华为P30pro
时间:2026-03-05
电阻的标称阻值和允许偏差
时间:2026-03-05
使用过滤器电容器和诱导器来抑制受辐射的EM...
时间:2026-03-05
LED固晶机龙头直面“寒冬”
时间:2026-03-05
浅谈高压贴片电容分类与性能参数
时间:2026-03-05
聚四氟乙烯电容器的结构与特点
时间:2026-03-05
漆膜电容器的结构与特点
时间:2026-03-05