电路功能与优势
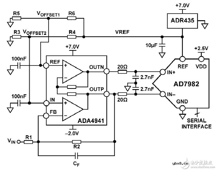
许多应用都要求通过高分辨率、差分输入ADC来转换单端模拟信号,无论是双极性还是单极性信号。本直流耦合电路可将单端输入信号转换为差分信号,适合驱动PulSAR系列ADC中的18位、1 MSPS器件AD7982。该电路采用单端转差分驱动器ADA4941-1 和超低噪声5.0 V基准电压源ADR435 ,可以接受许多类型的单端输入信号,包括高压至低压范围内的双极性或单极性信号。
整个电路均保持直接耦合。如果需要重点考虑电路板空间,可以采用小封装产品,图1所示的所有IC均可提供3 mm × 3 mm LFCSP或3 mm × 5 mm MSOP小型封装。

图1:单端转差分直流耦合驱动器电路(原理示意图)
电路描述
AD7982的差分输入电压范围由REF引脚上的电压设置。当VREF = 5 V时,差分输入电压范围为 ±VREF = ±5 V。从单端源VIN到ADA4941-1的OUTP的电压增益(或衰减)由R2与R1之比设置。R2与R1之比应等于VREF 与输入电压峰峰值VIN之比。当单端输入电压峰峰值为10 V且 VREF = 5 V时,R2与R1之比应为0.5。OUTN上的信号为OUTP信号的反相。R1的绝对值决定电路的输入阻抗。反馈电容CF根据所需的信号带宽选择,后者约为1/(2πR2CF)。20 Ω电阻与2.7 nF电容构成3 MHz单极点低通噪声滤波器。电阻R3和R4设置AD7982的IN?输入端的共模电压。
此共模电压值等于VOFFSET2 × (1 + R2/R1),其中VOFFSET2 = VREF × R3/(R3 + R4)。电阻R5和R6设置ADC的IN+输入端的共模电压。此电压等于VOFFSET1 = VREF × R5/(R5 + R6)。ADC的共模电压(等于VOFFSET1)应接近VREF/2,这意味着R5 = R6。表1列出了适合常用输入电压范围的一些标准1%允许电阻值。
表1:适合常用输入电压范围的电路值和电压

请注意,ADA4941-1采用+7 V和?2 V电源供电。由于各路输出的摆幅必须达到0 V至+5 V,因此正电源电压应比+5 V高数百毫伏,负电源电压应比0 V低数百毫伏。本电路选择+7 V和?2 V的电源电压。+7 V电源还能提供足够的裕量,为ADR435供电。只要ADA4941-1上的绝对最大值总电源电压不超过12 V,并且满足ADR435的裕量要求,则也可以使用其它电压。
AD7982需要一个 +2.5 V supply for VDD电源以及一个VIO 电源(图1未显示),后者的电压可以在1.8 V至5 V之间,取决于I/O逻辑接口电平。
本电路对电源时序不敏感。在瞬间过压条件下,AD7982输入端可以承受最高±130 mA的电流。
AD7982 SPI兼容串行接口(图1未显示)能够利用SDI输入,将几个ADC以菊花链形式连接到单个三线式总线上,并提供一个可选的忙闲指示。采用独立电源VIO时,该器件与1.8V、2.5V、3V和5V逻辑兼容。
为了使本文所讨论的电路达到理想的性能,必须采用出色的布线、接地和去耦技术。至少应采用四层PCB:一个接地层、一个电源层和两个信号层。
所有IC电源引脚都必须采用0.01 μF至0.1 μF低电感、多层陶瓷电容(MLCC)对接地层去耦(为简明起见,图1未显示),并应遵循“了解更多信息”部分所引用IC的各数据手册中提出的建议。
有关推荐的布线方式和关键器件位置,应参考产品*估板。请在器件的产品主页上查看(见“了解更多信息”部分)。
常见变化
ADR43x 系列基准电压源可以提供与ADC接口的各种不同基准电压值。
相关热词:
无线遥控器电路图制作
时间:2026-03-07
无线电遥控门铃电路原理图
时间:2026-03-07
NE555过流保护检测器电路图
时间:2026-03-07
串联谐振升压原理
时间:2026-03-07
谐振回路的工作原理
时间:2026-03-07
电容降压电路原理
时间:2026-03-07
实用的电容降压电路
时间:2026-03-07
低成本的阻容降压电路原理图分析
时间:2026-03-07
阻容降压原理及电路
时间:2026-03-07
阻容降压电路的误区
时间:2026-03-07
彩灯电路
时间:2026-03-05
三相异步电动机原理
时间:2026-03-04
三相异步电动机的七种调速方式
时间:2026-03-04
转角测量电路
时间:2026-03-05
经典的正弦波发生电路
时间:2026-03-05
电动机单线远程正反转控制电路图
时间:2026-03-04
三相异步电动机的拆装详讲
时间:2026-03-04
USB转232电路图
时间:2026-03-04
电度表的工作原理
时间:2026-03-04
电风扇红外遥控器2
时间:2026-03-04