基于MSP430F149单片机,设计一种发控时序检测系统。该系统运用数字信号处理技术、计算机自动控制技术等,在点火触头和对接插头采集发控信号,并对信号的电压幅值、电流大小、信号噪声、信号上升、下降沿宽度进行分析,显示检测信号与标准值的偏差并给出评估值;同时检测对接的可靠性,对同一号管进行三次对接并分析信号的差异,从而评估对接的可靠性;详细记录每次的检测数据,每次检测时都与历史数据进行对比分析,得出同一号管数据的变化规律及与其他所有管数据的一致性,从而确定发控系统的潜在故障,给出维修指导。该检测系统不仅使检测数据准确、过程简化,还节省时间,能有效提高火箭炮的作战效能。
基于MSP430F149的最小系统设计
MSP430F149单片机适合于许多较复杂控制应用场合,选用该芯片来构建最小系统,完全能满足系统正常工作的要求。本系统基于MSP430F149所设计的最小系统作为硬件的核心控制部分,系统除了包括单片机正常工作所必须的电源电路和复位电路外,还包括多芯切换电路、键盘和液晶显示电路、通信接口电路、数据存储电路和声音报警电路等。
电源电路设计
在单片机应用中必须提供复位信号,以保证单片机能正确复位,从而进入正确的工作状态。此外,单片机也需要稳定的电压信号,因此必须提供电源电路。电源电路及复位电路如图2所示。图中,输入的电压经TPS70633芯片转换成3.3V的电压,以满足单片机的工作电压要求。通过MAX809STR产生复位信号送给单片机。为了减小干扰,每个芯片的电源端都加上一个0.1μF的电容进行滤波处理。

图2 电源电路及复位电路图
多芯自动切换电路设计
在自动测试系统中,经常需要对多路数据进行采集,有时还需在不同的测试流程中获取不同通道的数据信号。以前人们常通过增加A/D采样前端的模拟开关数目来解决,但是如果检测系统中含有高压电路的切换,模拟开关则不再合适,继电器在这方面则具有明显的优势,其具有能够切换较大电流和电压的能力,同时还可以使驱动控制电路与被控触点电路完全隔离,使用安全系数高。
在选择继电器时,综合考虑实际的技术要求、功能特性和环境适应性,参照继电器的性能参数、体积大小、安装方式、负载特性等,本方案选择了松下公司生产的TX2-5V继电器作为测量电路切换的开关器件。该继电器具有响应时间快、耐压值高、体积小和功耗低等优点,可以满足测试时的长时间连续扫描和在高压下工作的要求。

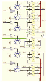
图3 多芯自动切换电路原理图
32芯电缆的点火装置的端电压和回路电阻的测量,是相对于火箭炮系统地,检测系统还需对模拟信号进行调整、模数转换、单片机处理数据,因此,多芯自动切换电路,既要实现恒压、恒流的自动切换,又要实现多路信号之间的切换。电路设计时每芯采用一个双路继电器实现切换,既能实现该芯电缆的恒压、恒流的加载,又能实现多路信号的测量与切换。自动切换电路原理如图3所示,图中,在IN31之前省略了 IN1~IN30,IN1~IN30的线路连接与IN31的相同;J32的1引脚与J1的6引脚相连接。
相关热词:#msp430
浅析串联电路和并联电路中的电流、电压的规...
时间:2026-03-07
串并联电路的特点与识别串并联电路的四种方...
时间:2026-03-07
555定时器的电路结构与功能,由555定时器实...
时间:2026-03-07
由555定时器组成的单稳态触发器
时间:2026-03-07
555定时器解析,555定时器的工作模式及其应...
时间:2026-03-07
集成555时基电路解析,555时基集成电路与NE...
时间:2026-03-07
555内部电路结构与万用表测试555芯片的性能
时间:2026-03-07
MOS管驱动电路的基础总结
时间:2026-03-07
串扰和反射能让信号多不完整
时间:2026-03-07
二次回路电路原理图及讲解(一)——电路天...
时间:2026-03-07
彩灯电路
时间:2026-03-05
三相异步电动机原理
时间:2026-03-04
三相异步电动机的七种调速方式
时间:2026-03-04
转角测量电路
时间:2026-03-05
经典的正弦波发生电路
时间:2026-03-05
电动机单线远程正反转控制电路图
时间:2026-03-04
三相异步电动机的拆装详讲
时间:2026-03-04
USB转232电路图
时间:2026-03-04
电度表的工作原理
时间:2026-03-04
电风扇红外遥控器2
时间:2026-03-04