充电电池已经成为当今电子产品的一种标准电源,特别是便携设备:笔记本电脑、掌上导航仪、手机等。这些产品需要消耗的功率越来越大,而可充电电池容量的增长速度远远不能满足它们的需求。功耗增长的主要原因是设备功能的增强,便携设备功耗的增大使得用可充电电池要比标准电池更便宜、更环保。
单机镍氢电池快速充电器
一块可充电镍氢电池的温度和端电压随着电池的充电逐步上升,在电池完全充满后开始下降。所以,镍氢电池充电器的主要任务是检测到这个突变点并中断充电,或者从快速充电切换到涓流充电。另外,在充电过程中对温度和电压进行连续监控可以提供系统的安全性。DS2711/DS2712充电器具备上述功能。另外,它们可以单机工作,不需要微控制器或微处理器监控。该系列产品是专门为单节AA或AAA可充电电池设计的,同时也适用于串联或并联的两节电池。DS2711采用线性控制结构,DS2712采用开关控制结构。为了最大限度地延长工作时间、节约电池能量,这些充电器有4种充电模式:预充电、快速充电、浮充和涓流充电。在浮充模式下,电池充满后充电速率被切换到一个比较低的速率。
除监控功能外,DS2711/DS2712充电器还带有内部计时器,通过连接到TMR引脚的外部电阻设定最大充电时间,可将快速充电时间设置在 0.5到10小时。浮充时间已经设定为最大充电时间的一半(0.25到5小时)。由快速充电模式下,如果超过最大充电时间,充电器会从快速充电模式切换到浮充模式,同时复位计时器。计时器开始为浮充过程计时,如果达到预定的浮充时间,充电器将从浮充模式切换到涓流模式。

VP1、VP2用于监视电压,THM1、THM2配合热敏电阻用来监测电池的温度。TMR(计时器)和RSNS(检流电阻)用于设定充电时间和充电电流。DS2711/DS2712的另外一个特性是可以检测电池充电故障和碱性原电池。如果发生这些情况,充电器会自行关机。
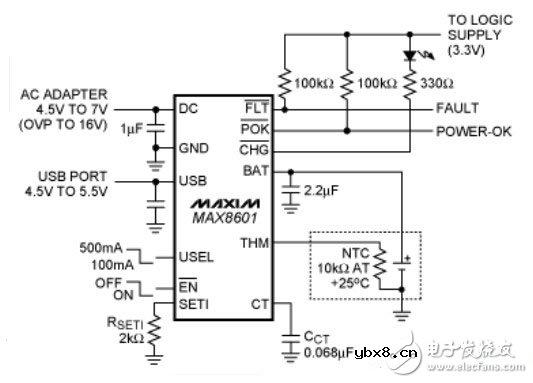
单机锂离子电池快速充电器
因为不需要检测电压变化率(dV/dt),锂离子电池充电器比镍氢电池简单。同时,由于锂离子电池对过充非常敏感,充电器需要一个精确的4.2V±50mV电源保证恒功率充电。至于镍氢电池,充电器不仅需要电压监测,还需要其它监控功能(温度、计时等)。
单机锂离子电池充电器MAX8601内置所谓的Vbatt可控电压源,它可以在+25℃提供4.2V±0.021V,或在40℃《85℃提供4.2V±0.034V的精度。当通过VBATT连接给锂离子电池充电时,充电器可以保持恒定输出功率(图5),外部电阻(接SETI引脚)和外部电容(接CT引脚)可以设定充电电流和内部计时。该充电器还通过一个负温度系数电阻来监控电池的温度。

MAX8601充电器的主要优点是可以通过外部适配器或USB端口给电池充电。USB端口根据USEL引脚的设置可以提供 100mA、500mA电流。该芯片会自动选择外部电源(主适配器或USB)。如果两个电源同时存在,它会选择主适配器进行充电。任何一个电源都必须能够提供最小4.5V的电压。DS2711/DS2712和MAX8601都是单机充电器,它们具有多种监控功能(电压、电流、温度、计时等),既不需要微控制器监控,也不需要电源浪涌保护,而且提供清晰、简单的外部切换。
相关热词:#单片机
浅析串联电路和并联电路中的电流、电压的规...
时间:2026-03-07
串并联电路的特点与识别串并联电路的四种方...
时间:2026-03-07
555定时器的电路结构与功能,由555定时器实...
时间:2026-03-07
由555定时器组成的单稳态触发器
时间:2026-03-07
555定时器解析,555定时器的工作模式及其应...
时间:2026-03-07
集成555时基电路解析,555时基集成电路与NE...
时间:2026-03-07
555内部电路结构与万用表测试555芯片的性能
时间:2026-03-07
MOS管驱动电路的基础总结
时间:2026-03-07
串扰和反射能让信号多不完整
时间:2026-03-07
二次回路电路原理图及讲解(一)——电路天...
时间:2026-03-07
彩灯电路
时间:2026-03-05
三相异步电动机原理
时间:2026-03-04
三相异步电动机的七种调速方式
时间:2026-03-04
转角测量电路
时间:2026-03-05
经典的正弦波发生电路
时间:2026-03-05
电动机单线远程正反转控制电路图
时间:2026-03-04
三相异步电动机的拆装详讲
时间:2026-03-04
USB转232电路图
时间:2026-03-04
电度表的工作原理
时间:2026-03-04
电风扇红外遥控器2
时间:2026-03-04