当前位置:首页 > 电路图基础 > 正文

智能电表硬件电路设计图详解 —电路图天天读(225)

来源:网络  发布者:电工基础  发布时间:2026-03-07 16:02
  随着计算机技术和通信技术的发展,建筑智能化程度越来越高。住宅的智能化抄表系统在建筑智能化中是必不可少的。在我国,对用户的电表仍采用人工抄表的方法。这种原始的查表方法不仅造成了人力、物力的浪费,打

  随着计算机技术和通信技术的发展,建筑智能化程度越来越高。住宅的智能化抄表系统在建筑智能化中是必不可少的。在我国,对用户的电表仍采用人工抄表的方法。这种原始的查表方法不仅造成了人力、物力的浪费,打扰居民正常生活 ,而且其精度差,电量数据需要人为读数不能实时传输 。为了从根本上解决这个问题,因此一种基于设计单片机的智能电表。电表若以单片机为主体取代传统仪器仪表的常规机械及电子线路,可以容易地将计算技术与测量控制技术结合在一起,形成智能化测量仪表 。这种仪表由计量电路、微处理器、LCD显示器、实时时钟通信接口电源等组成 ,具有电能量计量、信息存储及处理、实时监测、自动控制、信息交互等功能 。

  智能电表的工作原理

  智能电表的硬件方案框图如图1 所示。电能表主要由计量、电源管理、存储、显示、按键处理、脉冲输出和通信单元7 个部分组成 。本文的智能电表是以80C51为核心处理器。除此之外,加入了电能计量芯片CS5460A 和LCD 显示芯片1602,用于用户用电量的计量与显示。但是,由于CS5460A芯片只能测量瞬时的电量,所以,还需要采用时间芯片DS1302将时间分段,这样电表就可以通过按键,不但可以显示出用户的瞬时用电量,而且还能显示某个时段的用电量。WiFi通信电路的使用,可以实现智能电表的无线通信,这样查电表的工作人员不用再挨家挨户的登门查询,而是直接接收WiFi信号,就可以了解到用户的用电情况,比较方便、省时。对于存储模块,本文采用体积小、容量大的SD卡,相比于一般的存储模块,SD 卡还可以随时拆卸、更换,既方便又实用。对于电源模块,本文采用的是外部供电方式。

  智能电表的硬件设计

  电能计量电路设计

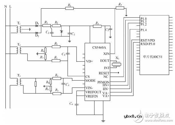
  电能计量芯片采用CS5460A。其主要功能如下:具有特殊的自动引脚模式功能,能使芯片独立工作,得电时自动初始化 ;具有片内看门狗定时器与内部电源监视器;可以精确测量正反两个方向的电压瞬时值、电流瞬时值、电压有效值、电流有效值以及功率和能量 ;提供了外部复位引脚;双向串行接口与内部寄存器阵列可以方便地与微处理器相连接;外部时钟最高频率可达20 MHz;具有功率方向输出指示 。

  

智能电表硬件电路设计图详解 —电路图天天读(225)

  图1 智能电表的硬件设计图

  CS5460A与单片机80C51的连接电路图见图2。

  

智能电表硬件电路设计图详解 —电路图天天读(225)

  图2 CS5460A与80C51的连接电路图

  WiFi通信模块设计

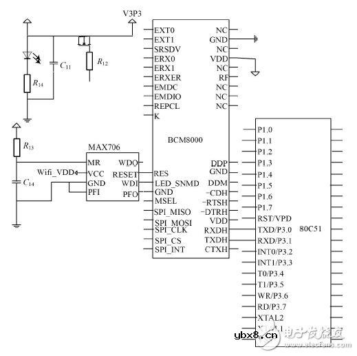
  电表采用WiFi无线通信的方式,WiFi通信电路使用BCM8000。WiFi通信技术具有数据传输率高、组网灵活、可移动性好等优点。 WiFi通信采用的是无线网络,使智能电表的安装不受通信线路的局限性,具有安装便利的优势 。WiFi通信电路与单片机80C51 的连接,只需要将BCM8000 的RXDH 和TXDH 引脚分别对应连接到80C51的TXD和RXD引脚,如图3所示。

  

智能电表硬件电路设计图详解 —电路图天天读(225)

  图3 WiFi通信电路与80C51的硬件连接设计

  智能电表的软件设计

  智能电表的软件设计部分包括以下的几个部分:电能计量芯片CS5460A的数据传输、液晶显示器1602 显示子程序、键功能处理程序、WiFi 无线通信程序、时钟芯片DS1302 的读/写操作程序、SD卡储存模块的软件设计。

  编辑点评:本文是以80C51单片机为核心,基于单片机设计的智能电表,来实现电能的计量与显示、无线通信、数据存储等功能。用户可以通过电表上的按键来选择是显示用户当前用电量,还是某一时段用电量。这种仪表是一种智能化测量仪表。 本次设计的智能电表集成了计量与显示电量、数据存储、数据通信等多种功能。经试验验证后,证实了电表性能的稳定、计算准确、误差较小、可以进行无线通信等。但是,本次设计的电表可能在故障自诊断方面有些不足,需要日后加以完善。
电子发烧友《无线通信特刊》,更多优质内容,马上下载阅览

 

相关热词:#无线通信

最新文章
无线遥控器电路图制作无线遥控器电路图制作

时间:2026-03-07

无线电遥控门铃电路原理图无线电遥控门铃电路原理图

时间:2026-03-07

NE555过流保护检测器电路图NE555过流保护检测器电路图

时间:2026-03-07

串联谐振升压原理串联谐振升压原理

时间:2026-03-07

谐振回路的工作原理谐振回路的工作原理

时间:2026-03-07

电容降压电路原理电容降压电路原理

时间:2026-03-07

实用的电容降压电路实用的电容降压电路

时间:2026-03-07

低成本的阻容降压电路原理图分析低成本的阻容降压电路原理图分析

时间:2026-03-07

阻容降压原理及电路阻容降压原理及电路

时间:2026-03-07

阻容降压电路的误区阻容降压电路的误区

时间:2026-03-07

热门文章
彩灯电路彩灯电路

时间:2026-03-05

三相异步电动机原理三相异步电动机原理

时间:2026-03-04

三相异步电动机的七种调速方式三相异步电动机的七种调速方式

时间:2026-03-04

转角测量电路转角测量电路

时间:2026-03-05

经典的正弦波发生电路经典的正弦波发生电路

时间:2026-03-05

电动机单线远程正反转控制电路图电动机单线远程正反转控制电路图

时间:2026-03-04

三相异步电动机的拆装详讲三相异步电动机的拆装详讲

时间:2026-03-04

USB转232电路图USB转232电路图

时间:2026-03-04

电度表的工作原理电度表的工作原理

时间:2026-03-04

电风扇红外遥控器2电风扇红外遥控器2

时间:2026-03-04