自激震荡是指不外加激励信号而自行产生的恒稳和持续的振荡。如果在放大器的输入端不加输入信号,输出端仍有一定的幅值和频率的输出信号,这种现象就是自激振荡。
如果在放大器的输入端不加输入信号,输出端仍有一定的幅值和频率的输出信号,这种现象叫做自激振荡。
基本放大电路必须由多级放大电路构成,以实现很高的开环放大倍数,然而在多级放大电路的级间加负反馈,信号的相位移动可能使负反馈放大电路工作不稳定,产生自激振荡。负反馈放大电路产生自己振荡的根本原因是AF(环路放大倍数)附加相移。
单级和两级放大电路是稳定的,而三级或三级以上的负反馈放大电路,只要有一定的反馈深度,就可能产生自激振荡,因为在低频段和高频段可以分别找出一个满足相移为180度的频率,此时如果满足幅值条件|AF|=1,则将产生自激振荡。因此对三级及三级以上的负反馈放大电路,必须采用校正措施来破坏自激振荡,达到电路稳定工作目的。
可以采用频率补偿(又称相位补偿)的方法,消除自激振荡。常用补偿方法有:滞后补偿(电容滞后补偿、RC滞后补偿和密勒效应补偿)和超前补偿。
产生自激振荡必须同时满足两个条件:
1、幅度平衡条件|AF|=1
2、相位平衡条件φA+φF=2nπ(n=0,1,2,3···)
其中,A指基本放大电路的增益(开环增益),F指反馈网络的反馈系数同时起振必须满足|AF|略大于1的起振条件。
基本放大电路必须由多级放大电路构成,以实现很高的开环放大倍数,然而在多级放大电路的级间加负反馈,信号的相位移动可能使负反馈放大电路工作不稳定,产生自激振荡。负反馈放大电路产生自激振荡的根本原因是AF(环路放大倍数)附加相移。
单级和两级放大电路是稳定的,而三级或三级以上的负反馈放大电路,只要有一定的反馈深度,就可能产生自激振荡,因为在低频段和高频段可以分别找出一个满足相移为180度的频率(满足相位条件),此时如果满足幅值条件|AF|=1,则将产生自激振荡。因此对三级及三级以上的负反馈放大电路,必须采用校正措施来破坏自激振荡,达到电路稳定工作目的。
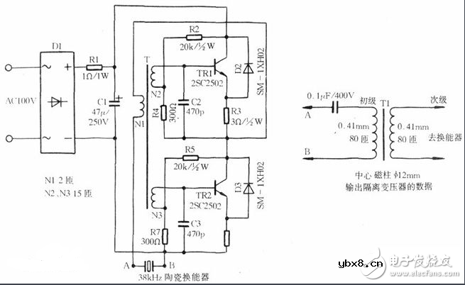
下图中Q1、R1、D1、D2组成恒流供电稳压源,通过D11、D21、D31为3路多谐振荡器提供电源。多谐振荡器由6个反向器及电阻电容组成,6反向器分4级,其4级顺序串联,而前3级组成振荡器。

Q1、R1组成恒流源,其设定电流的大小,取决于后级电路电源需求,使注入D2稳压管的纯功耗性电流最小,从而降低电路总功耗。


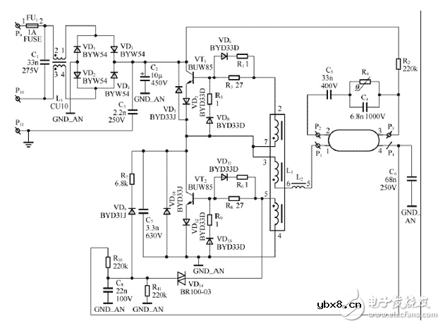
上图为自激振荡型sepp超声发生电路。
相关热词:#振荡
无线遥控器电路图制作
时间:2026-03-07
无线电遥控门铃电路原理图
时间:2026-03-07
NE555过流保护检测器电路图
时间:2026-03-07
串联谐振升压原理
时间:2026-03-07
谐振回路的工作原理
时间:2026-03-07
电容降压电路原理
时间:2026-03-07
实用的电容降压电路
时间:2026-03-07
低成本的阻容降压电路原理图分析
时间:2026-03-07
阻容降压原理及电路
时间:2026-03-07
阻容降压电路的误区
时间:2026-03-07
彩灯电路
时间:2026-03-05
三相异步电动机原理
时间:2026-03-04
三相异步电动机的七种调速方式
时间:2026-03-04
转角测量电路
时间:2026-03-05
经典的正弦波发生电路
时间:2026-03-05
电动机单线远程正反转控制电路图
时间:2026-03-04
三相异步电动机的拆装详讲
时间:2026-03-04
USB转232电路图
时间:2026-03-04
电度表的工作原理
时间:2026-03-04
电风扇红外遥控器2
时间:2026-03-04