在电子技术中,N/2(N为奇数)分频电路有着重要的应用,对一个特定的输入频率,要经N/2分频后才能得到所需要的输出,这就要求电路具有N/2的非整数倍的分频功能。CD4013是双D触发器,在以CD4013为主组成的若干个二分频电路的基础上,加上异或门等反馈控制,即可很方便地组成N/2分频电路。
上面介绍的N/2分频电路仅限于N≤7,当N≥7时,可根据分频N值的大小,相应增加二分频级数,并恰当引接反馈信号走线,便可得到N≥7的分频电路。
N/2分频电路的特性如下:
1.电路工作原理是,在第n个周期,末级两分频器的输出为高电平时,输入时钟脉冲的上升沿使分频电路工作;在第n+1个周期,末级两分频器的输出为低电平时,输入时钟脉冲的下降沿使分频电路工作。
2.电路采用的是异步触发形式,各触发器的初始状态不会影响到分频的功能。如果要求初始状态为“0”状态,可以将D触发器的复位端R引出,接至复位控制电路。
3.输入信号fi的最高工作频率fimax除受到CMOS元件fM的限制外,还受到D触发器、反馈门翻转延迟和电容C滤波频率特性的影响,所以应尽可能提高fi的值。一般情况下,最高工作频率fimax在几百千赫以下。
引脚图如下:

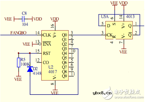
根据题意要求,分频电路实现将300KHz方波通过分频产生10KHz、30KHz和50KHz的新的方波。在某特定频率的方波上要产生几个其他频率方波,可按照这些频率的最小公倍数×2为原则,题目要求的三个频率为10KHz、30KHz和50KHz,其公倍数为150KHz,再乘以2,则上述方波发生器为300KHz。验证一下:300KHz频率30分频得10KHz,10分频30KHz,6分频50KHz。采用十进制计数分配器CD4017配合D触发器CD4013实现分频为上述3个频率的方波,CD4017默认10分频,下图中二极管正极连接位置决定分频系数。对于CD4013,所起的作用是将由CD4017分频后非50%占空比调节为50%。设计电路见图所示,300KHz输入信号送CD4017的CLK(14pin),输出信号从CD4013的Q端送出。
具体电路如图所示:

该图中由于D2接CD4017的Q3,因此实现将300KHz3分频,为300KHz/3=100KHz再经后级CD4013进行2分频,获得了100KHz/2=50KHz的频率。对于30KHz和10KHz的分析计算方法相同,不再细述。
相关热词:#方波
无线遥控器电路图制作
时间:2026-03-07
无线电遥控门铃电路原理图
时间:2026-03-07
NE555过流保护检测器电路图
时间:2026-03-07
串联谐振升压原理
时间:2026-03-07
谐振回路的工作原理
时间:2026-03-07
电容降压电路原理
时间:2026-03-07
实用的电容降压电路
时间:2026-03-07
低成本的阻容降压电路原理图分析
时间:2026-03-07
阻容降压原理及电路
时间:2026-03-07
阻容降压电路的误区
时间:2026-03-07
彩灯电路
时间:2026-03-05
三相异步电动机原理
时间:2026-03-04
三相异步电动机的七种调速方式
时间:2026-03-04
转角测量电路
时间:2026-03-05
经典的正弦波发生电路
时间:2026-03-05
电动机单线远程正反转控制电路图
时间:2026-03-04
三相异步电动机的拆装详讲
时间:2026-03-04
USB转232电路图
时间:2026-03-04
电度表的工作原理
时间:2026-03-04
电风扇红外遥控器2
时间:2026-03-04