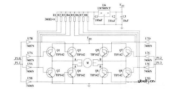
介绍了BYG通用系列二相步进电机最常采用的的单极性和双极性2种驱动电路的设计方案从原理上体现了二相步进电机的控制方法,增加了步进电机驱动电路设计的灵活性。二相步进电机的单极性和双极性2种驱动电路设计都采用了一片可在线编程的单片机AT89S52作为控制器,由达林顿功率管TIP142组成的电路作为驱动器,电路结构简单,设计思路清晰。

单极性驱动电路图

双极性驱动电路图
三相反应式步进电机驱动电路图

请注意,输入电压适用于电路12V的。如果一个高电压,需要一个单独的电压供给场效应管。

引脚INl、IN2、IN3和IN4是步进脉冲的输入端。OUT1、OUT2、OUT3、OUT4为步进脉冲的输出端,分别与热敏打印头中电机对应的A、NA、B、NB相连接。OUT[1:4]与IN[1:4]的逻辑关系为OUT=IN。输出驱动电压由引脚VS控制,其电压高低决定了步进电机工作电流的大小,影响步进电机运行的快慢,决定走纸快慢。LBl836M输入端的四个步进脉冲可由单片机的PWM0、PWMl、PWM2、PWM3四路PWM通道产生。四路PWM的相位关系为PWM0与PWM2反相,PWMl与PWM3反相,PWM0与PWMl相差π/2。LB1836M构成的步进电机驱动电路:

利用使用数字编码的步进电机驱动电路可以在步进电机的旋转轴上看到LED显示屏。选择旋转编码器作为数字输入数字编码。


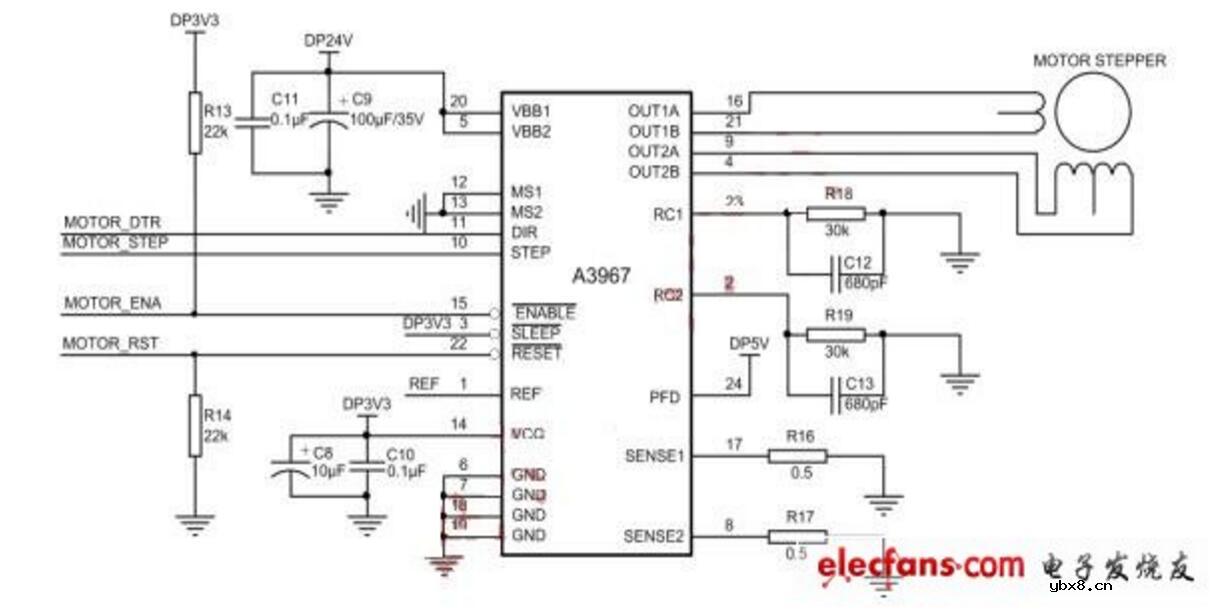
LT2221热敏打印机芯的进纸操作由机芯内的步进电机完成。驱动电路由A3967步进电机驱动芯片构成,A3967是一种内嵌逻辑变换的完全步进电机驱动芯片。驱动电路的接口信号说明如下表所示。当电机驱动芯片的STEP端输入信号的上升沿来临时,电机会转动一步。LT2221步进电机驱动电路:

相关热词:#步进电机
无线遥控器电路图制作
时间:2026-03-07
无线电遥控门铃电路原理图
时间:2026-03-07
NE555过流保护检测器电路图
时间:2026-03-07
串联谐振升压原理
时间:2026-03-07
谐振回路的工作原理
时间:2026-03-07
电容降压电路原理
时间:2026-03-07
实用的电容降压电路
时间:2026-03-07
低成本的阻容降压电路原理图分析
时间:2026-03-07
阻容降压原理及电路
时间:2026-03-07
阻容降压电路的误区
时间:2026-03-07
彩灯电路
时间:2026-03-05
三相异步电动机原理
时间:2026-03-04
三相异步电动机的七种调速方式
时间:2026-03-04
转角测量电路
时间:2026-03-05
经典的正弦波发生电路
时间:2026-03-05
电动机单线远程正反转控制电路图
时间:2026-03-04
三相异步电动机的拆装详讲
时间:2026-03-04
USB转232电路图
时间:2026-03-04
电度表的工作原理
时间:2026-03-04
电风扇红外遥控器2
时间:2026-03-04