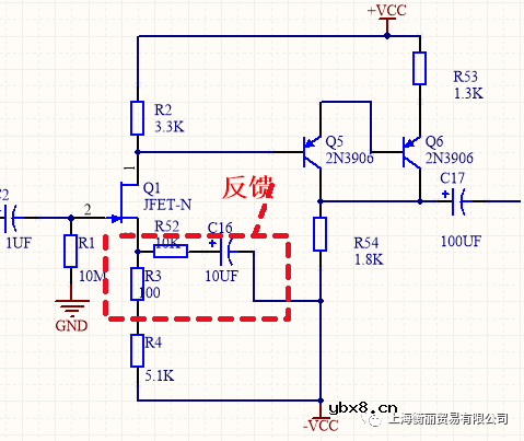
下图是一个采用N沟JFET与一只PNP型三极管组合而成的一个放大电路,原理上采用输入阻抗高的FET作为源极接地的放大电路,第二级采用提高放大倍数的三极管共发射极电路。电路的总增益通过输出向初级源极施加的反馈来决定。

高增益高输入阻抗的放大电路
由于电路采用双电源供电,所以构成了用一个电阻偏置为零的简单电路U结构,由于输入端采用FET,栅极间没有电流流过,该电路的输入阻抗特别高达到了10兆欧。当然由于采用双电源供电,输入端不接耦合电容也可以。

高增益,高阻抗的电路
电路的总增益由R52及R3的比值决定,在该电路中总增益=100=4DB。
如希望继续增加增益时除了调节R52及R3的阻值外还可以继续增加一级达灵顿连接,提高整个电路施加负反馈之前的增益。

后及增加达林顿连接提高增益
审核编辑:汤梓红
相关热词:#三极管
啥是光电二极管 光电二极管采集电路-1mV/pA...
时间:2026-03-07
关于带灯电源开关里面用的发光二极管批示灯...
时间:2026-03-07
硬件工程师入门的基础元器件知识
时间:2026-03-07
硬件工程师入门基础元器件与电路原理
时间:2026-03-07
理想二极管大幅改善光伏快速关断器/优化器寿...
时间:2026-03-07
A22: 分立半导体器件知识与应用专题--二极...
时间:2026-03-07
一起来学习升压型(Boost or Step-up)开关...
时间:2026-03-07
19招电路(5V转3.3V)方案,运用起来非常棒
时间:2026-03-07
电路符号、标识快速区分二极管的极性
时间:2026-03-07
微波混频电路仿真设计
时间:2026-03-07
彩灯电路
时间:2026-03-05
电动机单线远程正反转控制电路图
时间:2026-03-04
三相异步电动机原理
时间:2026-03-04
三相异步电动机的拆装详讲
时间:2026-03-04
USB转232电路图
时间:2026-03-04
三相异步电动机的七种调速方式
时间:2026-03-04
转角测量电路
时间:2026-03-05
经典的正弦波发生电路
时间:2026-03-05
电度表的工作原理
时间:2026-03-04
电风扇红外遥控器2
时间:2026-03-04