直流电机的调速范围广,过载能力强,可以实现频繁的无级快速启动、制动和反转,能满足生产过程中自动化系统各种不同的特殊运行要求, 因此在工业控制领域, 直流电机得到了广泛的应用。
一、

上图中,合上电源开关 QS ,按下 SB2 低速起动按钮,接触器 KM1 线圈得电并自锁, KM1 的主触点闭合,电动机 M 的绕组连接成△形并以低速运转。由于 SB2 的动断触点断开,时间继电器线圈 KT 不得电。
按下高速起动按钮 SB3 ,接触器 KM1 线圈得电并自锁,电动机 M 连接成△形低速起动;由于 SB3 是复合按钮,时间继电器 KT 线圈同时得电吸合, KT 瞬时动合触点闭合自锁,经过一定时间后, KT 延时动断触点分断,接触器 KM1 线圈失电释放, KM1 主触点断开, KT 延时动合触点闭合,接触器 KM2 、 KM3 线圈得电并自锁, KM2 、KM3 主触点同时闭合,电动机 M 的绕组连接成 YY 形并以高速运行。
二、

图中,由U1a、U1d组成振荡器电路,提供频率约为400Hz的方波/三角形波。U1c产生6V的参考电压作为振荡器电路的虚拟地。这是为了振荡器电路能在单电源情况下也能工作而不需要用正负双电源。
U1b这里接成比较器的形式,它的反相输入端(6脚)接入电阻R6、R7和VR1,用来提供比较器的参考电压。这个电压与U1d的输出端(14脚)的三角形波电压进行比较。当该波形电压高于U1b的6脚电压.U1b的7脚输出为高电平;反之,当该波形电压低于U1b的6脚电压,U1b的7脚输出为低电平。由此我们可知,改变U1b的6脚电位使其与输入三角形波电压进行比较。
就可增加或减小输出方波的宽度,实现脉宽调制(PWM)。电阻R6、R7用于控制VR1的结束点,保证在调节VR1时可以实现输出为全开(全速或全亮)或全关(停转或全灭),其实际的阻值可能会根据实际电路不同有所改变。
D1是用来防止电机的反电动势损坏Q1。 当使用24v的电源电压时,图1电路通过U2将24V转换成12V供控制电路使用。而Q1可以直接在21v电源上,对于Q1来讲这与接在12v电源上没有什么区别。
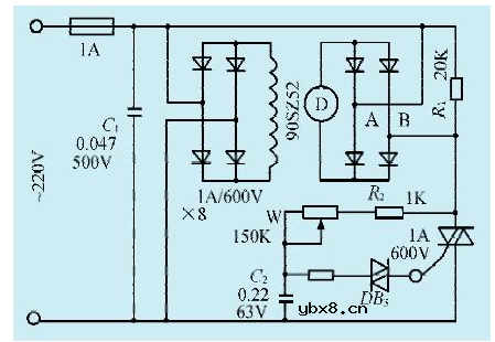
三、

在AB两端产生的被调电压经全波整流后供给电机的电枢绕组,调节W从而达到调速的目的。值得指出的是:
全桥.二极管虽有续流作用,但电机在转速很低时仍将出现跳动。
是因为:此时双向可控硅导通时间相当短,在电机反电势的影响下,已处于导通与截止的不稳定临界状态。
解决的办法是设法降低双向可控硅反电势负载的影响,给电枢两端并接假负载电阻,使可控硅在导通角小时也能正常工作。
此电阻的选择应以消除电机低速跳动为准。本人给某一机床所用70W电机并接1k?电阻即可消除跳动。
但在电枢两端并接电阻带来功耗问题,因为在电机全压高速运行时,电阻上的电压也几乎达到220V,则电阻功耗达48.4W,大到了不能容忍的程度。
然后将电阻并接在整流桥交流两输人端(即图中的AB两点),则电阻的功耗可大大降低。
同样是70W电机,此时所并接的电阻阻值达20k几时也能有效地消除电机的跳动。此时电阻在电机全压高速运行时的最大功耗为2.4W。
相关热词:#振荡器
三极管怎么测量好坏?
时间:2026-03-07
通过Pspice仿真来看下三极管的直流偏置点
时间:2026-03-07
基本共射极放大电路电路分析
时间:2026-03-07
三极管基本放大电路的频率响应
时间:2026-03-07
五大电子技术知识详解(逻辑门电路 可控硅 ...
时间:2026-03-07
二极管三极管电路原理和理解
时间:2026-03-07
啥是光电二极管 光电二极管采集电路-1mV/pA...
时间:2026-03-07
关于带灯电源开关里面用的发光二极管批示灯...
时间:2026-03-07
硬件工程师入门的基础元器件知识
时间:2026-03-07
硬件工程师入门基础元器件与电路原理
时间:2026-03-07
彩灯电路
时间:2026-03-05
电动机单线远程正反转控制电路图
时间:2026-03-04
三相异步电动机原理
时间:2026-03-04
三相异步电动机的拆装详讲
时间:2026-03-04
USB转232电路图
时间:2026-03-04
三相异步电动机的七种调速方式
时间:2026-03-04
转角测量电路
时间:2026-03-05
经典的正弦波发生电路
时间:2026-03-05
电度表的工作原理
时间:2026-03-04
电风扇红外遥控器2
时间:2026-03-04