当前位置:首页 > 电路图基础 > 正文

数字电路图怎么看(可调数字电压表电路图/TTL逻辑测试仪电路/数字隔离器Si8641典型电路)

来源:网络  发布者:电工基础  发布时间:2026-03-07 20:58
数字电路是实现一定逻辑功能的电路,称为逻辑电路,又称为开关电路。这种电路中的晶体管一般都工作在开关状态。

数字电路是实现一定逻辑功能的电路,称为逻辑电路,又称为开关电路。这种电路中的晶体管一般都工作在开关状态。

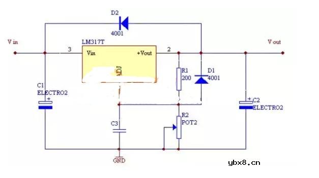
一、可调数字电压表电路图

数字电路图怎么看(可调数字电压表电路图/TTL逻辑测试仪电路/数字隔离器Si8641典型电路)

这次用的是10K的电压范围是可以从0开始的而公式是Vo=1.25(1+R2/R1)。感觉这是因为只要给ADJ一个参考电压便可以使LM317有值输出的。保证R1≥0.83KΩ,R2≤23.74KΩ便可维持一个最小工作电流,当317稳压块的输出电流小于其最小稳定工作电流时,317稳压块就不能正常工作最小稳定工作电流的值一般为1.5mA。

二、TTL逻辑测试仪电路

数字电路图怎么看(可调数字电压表电路图/TTL逻辑测试仪电路/数字隔离器Si8641典型电路)

1.看“是”“非”逻辑关系 2.看引脚功能 3.功能分解看模块 4.综合起来看整体,所以懂得常用集成电路的引脚功能是非常重要的。

三、数字隔离器Si8641典型电路

数字电路图怎么看(可调数字电压表电路图/TTL逻辑测试仪电路/数字隔离器Si8641典型电路)

OBC控制器会同时存在5V和3.3V的数据通信,比如说MCU可能是3.3V工作,而一些其他的IC工作在5V电压下,此时I2C、SPI、IO之间均需要隔离,以保护由于电压差而导致后级IC被烧毁。此处推荐Silicon Labs推出的数字隔离器Si8641,它专为SPI通信隔离而定制的,它是支持三个同向通道和一个反向通道,并且OBC控制器的MCU可以通过引脚EN1和EN2用于控制Si8641的输出,这优势在于提高OBC控制器的EMC可靠性,不会因为电压差值而导致OBC控制器死机。
       责任编辑:pj

相关热词:#集成电路

热门文章
彩灯电路彩灯电路

时间:2026-03-05

电动机单线远程正反转控制电路图电动机单线远程正反转控制电路图

时间:2026-03-04

三相异步电动机原理三相异步电动机原理

时间:2026-03-04

三相异步电动机的拆装详讲三相异步电动机的拆装详讲

时间:2026-03-04

USB转232电路图USB转232电路图

时间:2026-03-04

三相异步电动机的七种调速方式三相异步电动机的七种调速方式

时间:2026-03-04

转角测量电路转角测量电路

时间:2026-03-05

经典的正弦波发生电路经典的正弦波发生电路

时间:2026-03-05

电度表的工作原理电度表的工作原理

时间:2026-03-04

电风扇红外遥控器2电风扇红外遥控器2

时间:2026-03-04