当前位置:首页 > 电路图基础 > 正文

MOS管驱动电路原理与MOS管驱动电路布线设计

来源:网络  发布者:电工基础  发布时间:2026-03-08 08:27
一般认为MOSFET是电压驱动的,不需要驱动电流。然而,在MOS的G S两级之间有结电容存在,这个电容会让驱动MOS变的不那么简单。

一般认为MOSFET是电压驱动的,不需要驱动电流。然而,在MOS的G S两级之间有结电容存在,这个电容会让驱动MOS变的不那么简单。

MOS管驱动电路原理与MOS管驱动电路布线设计

    如果不考虑纹波和EMI等要求的话,MOS管开关速度越快越好,因为开关时间越短,开关损耗越小,而在开关电源中开关损耗占总损耗的很大一部分,因此MOS管驱动电路的好坏直接决定了电源的效率。     

对于一个MOS管,如果把GS之间的电压从0拉到管子的开启电压所用的时间越短,那么MOS管开启的速度就会越快。与此类似,如果把MOS管的GS电压从开启电压降到0V的时间越短,那么MOS管关断的速度也就越快。     

由此我们可以知道,如果想在更短的时间内把GS电压拉高或者拉低,就要给MOS管栅极更大的瞬间驱动电流。     

大家常用的PWM芯片输出直接驱动MOS或者用三极管放大后再驱动MOS的方法,其实在瞬间驱动电流这块是有很大缺陷的。    

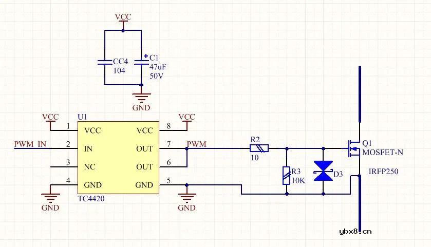
 比较好的方法是使用专用的MOSFET驱动芯片如TC4420来驱动MOS管,这类的芯片一般有很大的瞬间输出电流,而且还兼容TTL电平输入,MOSFET驱动芯片的内部结构如下:

MOS管驱动电路原理与MOS管驱动电路布线设计

    MOS驱动电路设计需要注意的地方:     因为驱动线路走线会有寄生电感,而寄生电感和MOS管的结电容会组成一个LC振荡电路,如果直接把驱动芯片的输出端接到MOS管栅极的话,在PWM波的上升下降沿会产生很大的震荡,导致MOS管急剧发热甚至爆炸,一般的解决方法是在栅极串联10欧左右的电阻,降低LC振荡电路的Q值,使震荡迅速衰减掉。   

  因为MOS管栅极高输入阻抗的特性,一点点静电或者干扰都可能导致MOS管误导通,所以建议在MOS管G S之间并联一个10K的电阻以降低输入阻抗。相关文章:深度讲解三极管和MOS管下拉电阻的作用。     如果担心附近功率线路上的干扰耦合过来产生瞬间高压击穿MOS管的话,可以在GS之间再并联一个18V左右的TVS瞬态抑制二极管

    TVS可以认为是一个反应速度很快的稳压管,其瞬间可以承受的功率高达几百至上千瓦,可以用来吸收瞬间的干扰脉冲。    

MOS管驱动电路参考:

MOS管驱动电路原理与MOS管驱动电路布线设计

MOS管驱动电路的布线设计    

MOS管驱动线路的环路面积要尽可能小,否则可能会引入外来的电磁干扰。     驱动芯片的旁路电容要尽量靠近驱动芯片的VCC和GND引脚,否则走线的电感会很大程度上影响芯片的瞬间输出电流。

MOS管驱动电路原理与MOS管驱动电路布线设计

    常见的MOS管驱动波形,如下图。

MOS管驱动电路原理与MOS管驱动电路布线设计

    如果出现了这样圆不溜秋的波形就等着核爆吧。有很大一部分时间管子都工作在线性区,损耗极其巨大。     一般这种情况是布线太长电感太大,栅极电阻都救不了你,只能重新画板子。

MOS管驱动电路原理与MOS管驱动电路布线设计

    高频振铃严重的毁容方波。     

在上升下降沿震荡严重,这种情况管子一般瞬间死掉,跟上一个情况差不多,进线性区。     

原因也类似,主要是布线的问题。又胖又圆的肥猪波。     上升下降沿极其缓慢,这是因为阻抗不匹配导致的。     芯片驱动能力太差或者栅极电阻太大。     

果断换大电流的驱动芯片,栅极电阻往小调调就OK了。     打肿脸充正弦的生于方波他们家的三角波。     驱动电路阻抗超大发了。此乃管子必杀波。解决方法同上。

MOS管驱动电路原理与MOS管驱动电路布线设计

    大众脸型,人见人爱的方波。     高低电平分明,电平这时候可以叫电平了,因为它平。边沿陡峭,开关速度快,损耗很小,略有震荡,可以接受,管子进不了线性区,强迫症的话可以适当调大栅极电阻。

MOS管驱动电路原理与MOS管驱动电路布线设计

    方方正正的帅哥波,无振铃无尖峰无线性损耗的三无产品,这就是最完美的波形了。

编辑:黄飞

相关热词:#MOSFET

热门文章
彩灯电路彩灯电路

时间:2026-03-05

电动机单线远程正反转控制电路图电动机单线远程正反转控制电路图

时间:2026-03-04

三相异步电动机的拆装详讲三相异步电动机的拆装详讲

时间:2026-03-04

三相异步电动机原理三相异步电动机原理

时间:2026-03-04

USB转232电路图USB转232电路图

时间:2026-03-04

三相异步电动机的七种调速方式三相异步电动机的七种调速方式

时间:2026-03-04

转角测量电路转角测量电路

时间:2026-03-05

经典的正弦波发生电路经典的正弦波发生电路

时间:2026-03-05

电风扇红外遥控器2电风扇红外遥控器2

时间:2026-03-04

电度表的工作原理电度表的工作原理

时间:2026-03-04