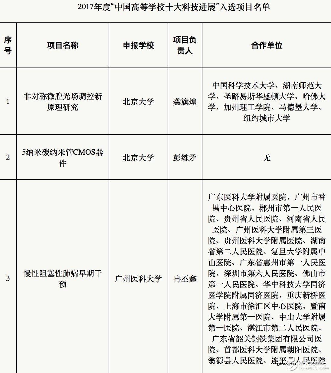
芯片是信息时代的基础与推动力,碳纳米管技术被认为是后摩尔时代的重要选项。今日报道由北大申报的”5纳米碳纳米管CMOS器件“入选了高校十大科技进展。

芯片是信息时代的基础与推动力,现有CMOS技术将触碰其极限。碳纳米管技术被认为是后摩尔时代的重要选项。
理论研究表明,碳管晶体管有望提供更高的性能和更低的功耗,且较易实现三维集成,系统层面的综合优势将高达上千倍,芯片技术由此可能提升至全新高度。
北京大学电子学系彭练矛教授团队在碳纳米管CMOS器件物理和制备技术、性能极限探索等方面取得重大突破,放弃传统掺杂工艺,通过控制电极材料来控制晶体管的极性,抑制短沟道效应,首次实现了5纳米栅长的高性能碳管晶体管,性能超越目前最好的硅基晶体管,接近量子力学原理决定的物理极限,有望将CMOS技术推进至3纳米以下技术节点。
2017年1月20日,标志性成果以Scaling carbon nanotube complementary transistors to 5-nm gate lengths 为题,在线发表于《科学》(Science, 2017, 355: 271-276);被包括IBM研究人员在内的同行在《科学》《自然•纳米技术》等期刊24次公开正面引用,并入选ESI高被引论文。相关工作被Nature Index、IEEE Spectrum、Nano Today、《科技日报》等国内外主流学术媒体和新华社报道;
《人民日报》(海外版)评价碳管晶体管的“工作速度是英特尔最先进的14纳米商用硅材料晶体管的三倍,而能耗只是其四分之一”,意味着中国科学家“有望在芯片技术上赶超国外同行”,“是中国信息科技发展的一座新里程碑”。
为什么需要MOSFET栅极电阻?MOSFET栅极电阻...
时间:2026-03-05
NTC/PTC/CTR热敏电阻是什么?热敏电阻的使用...
时间:2026-03-05
解析单电阻采样的原理以及注意点
时间:2026-03-05
共源极放大器的设计方法
时间:2026-03-05
关于STM32WL LSE 添加反馈电阻后无法起振的...
时间:2026-03-05
如何直观地判断两级放大器的零点位置呢?
时间:2026-03-05
时序分析基本概念介绍<wire load model&...
时间:2026-03-05
电子元器件解析—电阻
时间:2026-03-05
3PEAK高压零漂放大器契合精密应用
时间:2026-03-05
助力绿色5G数字式电流和功率监测芯片-TPA62...
时间:2026-03-05
瞬间抑制二极管(TVS)/瞬间抑制二极管(TVS)是...
时间:2026-03-04
什么是霍尔传感器
时间:2026-03-05
半导体材料的主要种类有哪些?
时间:2026-03-04
高级封装,高级封装是什么意思
时间:2026-03-04
数字比较器,数字比较器是什么意思
时间:2026-03-04
常用整流二极管型号大全
时间:2026-03-04
S/HS固态继电器原理简介
时间:2026-03-04
稳压二极管的选用和代换
时间:2026-03-04
TVS器件的电特性有哪些
时间:2026-03-04
TVS二极管的分类/应用,TVS二极管的特点/选用...
时间:2026-03-04