1. Flyback辐射干扰背景
开关电源中功率开关管工作时产生的瞬变电压和瞬变电流是形成电磁干扰的根本源头。
对于有较长输入/输出线缆的隔离型开关电源来讲,这些电压、电流跳变会通过多种寄生和耦合效应流到输入/输出线缆上,使得长线缆成为开关电源30MHz-200MHz低频段远场辐射发射的主要形成因素。

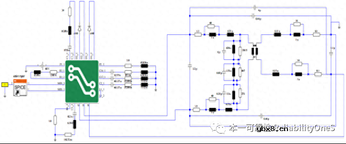
Flyback 开关电源主电路
2. Flyback辐射干扰预测
2.1 辐射干扰预测方法
Flyback电源主电路还包括电容、电阻无源器件、PCB连线、开关有源器件等,进行高频建模。
对无源器件采用先进行100kHz到200MHz 阻抗测试,然后用传统高频电路模型的进行拟合;
开关电源PCB连线的高频模型通过CST PCB Studio软件提取其PEEC模型;
对开关电源中的MOSFET和二极管器件,采用 CST Design Studio 中相应型号的宏模型。
2.2 CST中Flyback高频模型

Flyback EMI高频模型
2.3 干扰源波形验证
通过对比辐射干扰源头MOSFET、二极管的电压/电流仿真波形与实测波形的契合度,来验证模型的准确度。
2.3.1 MOSFET的Vds电压波形验证

MOSFET的Vds的仿真与实测波形

MOSFET的Vds的关断尖峰局部放大的仿真与实测波形
2.3.2 二极管Vd电压波形验证

二极管Vd的仿真与实测波形

二极管Vd的开通尖峰局部方法的仿真与实测波形
2.4 辐射干扰预测和验证
2.4.1 3m法下的辐射电场强度仿真

3m法下的仿真辐射场强
2.4.2 3m法下的辐射场强实测

3m法下的实测辐射场强
2.4.3 分析与总结
(1)将电路模型仿真得到MOSFET、DIODE电压时域波形作为激励,由 CST软件MS模块进行全波仿真,可对Flyback辐射干扰进行预测。
(2)在仿真中将地平面设为理想地平面,即得出3m远处30MHz-200MHz频段的辐射电场强度。
(3)仿真结果和实测结果存在一定的偏差,但在峰值、幅度趋势和频点上均基本一致,从而表明所建电磁辐射发射模型能在辐射峰值、峰值频点及变化趋势上实现较准的预测。
3. 思考与启示
(1)MOS管和DIODE的电压为辐射的主要干扰源;
(2)在辐射干扰分析中,在高频建模基础上,以干扰波形为激励,可以获得不错的结果;
(3)仿真预测与实际测量还是存在一定的偏差,系统越复杂,偏差越大。在实际工程应用中不要盲目追求大系统与高准确定,目前是很难实现的。要重点的定性与定量分析;
(4)理解干扰源机理,才能在分析中进行简化和重点突出,降低仿真时间与仿真硬件需求;
集成电路的分类
时间:2026-03-12
集成电路型号命名方法
时间:2026-03-12
集成电路引脚的识别
时间:2026-03-12
集成电路引脚的判别方法
时间:2026-03-12
集成电路的检测及故障查寻
时间:2026-03-12
拆除集成电路的方法
时间:2026-03-12
三端集成稳压器的电路结构及主要特性参数
时间:2026-03-12
三端固定正稳压器
时间:2026-03-12
使用三端集成稳压器时应注意的事项
时间:2026-03-12
稳压器应用参考电路
时间:2026-03-12
玻璃釉电容器的结构与特点
时间:2026-03-05
电阻的标称阻值和允许偏差
时间:2026-03-05
压敏电阻有正负极吗
时间:2026-03-05
变压器并列运行的条件浅析
时间:2026-03-06
电容器入门教程
时间:2026-03-05
关于STM32WL LSE 添加反馈电阻后无法起振的...
时间:2026-03-05
可调电阻怎么接线
时间:2026-03-05
压敏电阻坏了怎么替代
时间:2026-03-05
压敏电阻爆裂的原因分析
时间:2026-03-05
暑期买元器件下单立减还送华为P30pro
时间:2026-03-05