晶体管(transistor)是一种固体半导体器件,可以用于检波、整流、放大、开关、稳压、信号调制和许多其它功能。晶体管作为一种可变开关,基于输入的电压,控制流出的电流,因此晶体管可做为电流的开关,和一般机械开关(如Relay、switch)不同处在于晶体管是利用电讯号来控制,而且开关速度可以非常之快,在实验室中的切换速度可达100GHz以上。
一般晶体管所指晶体管即半导体三极管,是内部含有两个PN结,外部通常为三个引出电极的半导体器件。它对电信号有放大和开关等作用,应用十分广泛。输入级和输出级都采用晶体管的逻辑电路,叫做晶体管-晶体管逻辑电路,书刊和实用中都简称为TTL电路,它属于半导体集成电路的一种,其中用得最普遍的是TTL与非门。TTL与非门是将若干个晶体管和电阻元件组成的电路系统集中制造在一块很小的硅片上,封装成一个独立的元件。半导体三极管是电路中应用最广泛的器件之一,在电路中用“V”或“VT”(旧文字符号为“Q”、“GB”等)表示。
晶闸管(Thyristor)是晶体闸流管的简称,又可称做可控硅整流器,以前被简称为可控硅;晶闸管是PNPN四层半导体结构,它有三个极:阳极,阴极和门极;晶闸管工作条件为:加正向电压且门极有触发电流;其派生器件有:快速晶闸管,双向晶闸管,逆导晶闸管,光控晶闸管等。它是一种大功率开关型半导体器件,在电路中用文字符号为“V”、“VT”表示(旧标准中用字母“SCR”表示)。
晶闸管具有硅整流器件的特性,能在高电压、大电流条件下工作,且其工作过程可以控制、被广泛应用于可控整流、交流调压、无触点电子开关、逆变及变频等电子电路中。
(1)晶体管(transistor)是一种固体半导体器件,具有检波、整流、放大、开关、稳压、信号调制等多种功能。晶体管作为一种可变电流开关,能够基于输入电压控制输出电流。与普通机械开关(如Relay、switch)不同,晶体管利用电讯号来控制自身的开合,而且开关速度可以非常快,实验室中的切换速度可达100GHz以上。
(2)晶闸管又叫可控硅,有阳极、阴极和控制极,其内有四层PNPN半导体,三个PN结。控制极不加电压时,阳极(+)、阴极(-)间加正向电压不导通,阴极(+)、阳极(-)间加反向电压也不导通,分别称为正向阻断和反向阻断。阳极(+)、阴极(-)加正向电压,控制极(+)、阴极(-)加一电压触发,可控硅导导通,此时控制极去除触发电压,可控硅仍导通,称为触发导通。要想关断(不导通),只要电流小于维持电流就行了,去除正向电压也能关断。
[1] 单结管即单结晶体管,又称为双基极二极管,是一种具有一个PN结和两个欧姆电极的负阻半导体器件。常见的有陶瓷封装和金属壳封装的单结晶体管。
[2] 单结晶体管可分为N型基极单结管和P型基极单结管两大类。单结晶体管的文字符号为“VT”,图形符号如图所示。

[3] 单结晶体管的主要参数有:① 分压比η,指单结晶体管发射极E至第一基极B1间的电压(不包括PN结管压降)在两基极间电压中所占的比例。② 峰点电压UP,是指单结晶体管刚开始导通时的发射极E与第一基极B1的电压,其所对应的发射极电流叫做峰点电流IP。③ 谷点电压UV,是指单结晶体管由负阻区开始进入饱和区时的发射极E与第一基极B1间的电压,其所对应的发射极电流叫做谷点电流IV。

[4] 单结晶体管共有三个管脚,分别是:发射极E、第一基极B1和第二基极B2。图示为两种典型单结晶体管的管脚电极。

[5] 单结晶体管最重要的特性是具有负阻性,其基本工作原理如图示(以N基极单结管为例)。当发射极电压UE大于峰点电压UP时,PN结处于正向偏置,单结管导通。随着发射极电流IE的增加,大量空穴从发射极注入硅晶体,导致发射极与第一基极间的电阻急剧减小,其间的电位也就减小,呈现出负阻特性。

[6] 检测单结晶体管时,万用表置于“R×1k”挡,检测两基极间电阻:两表笔(不分正、负)接单结晶体管除发射极E以外的两个管脚,读数应为3~10kΩ。

[7] 检测PN结正向电阻(N基极管为例,下同):黑表笔接发射极E,红表笔分别接两个基极,读数均应为数千欧。对调两表笔后检测PN结反向电阻,读数均应为无穷大。如果测量结果与上述不符,说明被测单结管已损坏。

[8] 测量单结晶体管的分压比η:按图示搭接一个测量电路,用万用表“直流10V”挡测出C2上的电压UC2,再按公式η=UC2/UB计算即可。

[9] 单结晶体管的基本应用是组成脉冲产生电路,包括振荡器、波形发生器等,并可使电路结构大为简化。图示为单结晶体管弛张振荡器。单结管VT的发射极输出锯齿波,第一基极输出窄脉冲,第二基极输出方波。RE与C组成充放电回路,改变RE或C即可改变振荡周期。该电路振荡周期T≈REC ln[1/(1-η)],式中,ln为自然对数,即以e(2.718)为底的对数。

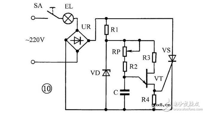
[10] 单结晶体管还可以用作晶闸管触发电路。图示为调光台灯电路。在交流电的每半周内,晶闸管VS由单结管VT输出的窄脉冲触发导通,调节RP便改变了VT输出窄脉冲的时间,即改变了VS的导通角,从而改变了流过灯泡EL的电流,实现了调光的目的。

[11] 晶体闸流管简称为晶闸管,也叫做可控硅,是一种具有三个PN结的功率型半导体器件。常见的晶闸管有塑封式、陶瓷封装式、金属壳封装式和大功率螺栓式等形状。晶体闸流管可分为:单向晶闸管、双向晶闸管、可关断晶闸管等多种。

[12] 晶体闸流管的文字符号为“VS”,图形符号如图示。晶闸管的主要参数有:额定通态平均电流、正反向阻断峰值电压、维持电流、控制极触发电压和电流等。使用时应注意不能超过其极限参数指标,并留有一定余量,以免造成器件损坏。

[13] 晶闸管具有三个电极。单向晶闸管的三个电极是:阳极A、阴极K、控制极G。双向晶闸管的三个电极是:两个主电极T1、T2以及控制极G。使用中应注意识别。

[14] 晶闸管具有可控的单向导电性,即不但具有一般二极管单向导电的整流作用,而且可以对导通电流进行控制。单向晶闸管是PNPN四层结构,形成三个PN结,具有三个外电极A、K和G,可等效为PNP、NPN两晶体管组成的复合管,见图14左边。在A、K间加上正向电压后,管子并不导通。此时在控制极G加上正电压时,VT1、VT2相继迅速导通,此时即使去掉控制极电压,管子仍维持导通状态。双向晶闸管可以等效为两个单向晶闸管反向并联,见图14右边,双向晶闸管可以控制双向导通,因此除控制极G外的另两个电极不再分阳极阴极,而称之为主电极T1、T2。

[15] 检测单向晶闸管:万用表置于“R×10Ω”挡,黑表笔接控制极G,红表笔接阴极K,测量其正向电阻,应有较小的阻值。对调两表笔测其反向电阻,应比正向电阻明显大一些。测量控制极G与阳极A之间的正、反向电阻,均应为无穷大。这是因为G、A间为两个PN结反向串联,不论正、反向均不应导通,否则晶闸管已坏。

[16] 检测双向晶闸管:万用表置于“R×1Ω”挡,两表笔测量控制极G与主电极T1间的正、反向电阻,均应为较小阻值。测量控制极G与主电极T2间的正、反向电阻,均应为无穷大。

[17] 检测单向晶闸管导通特性:万用表置于“R×1Ω”挡,黑表笔接阳极A,红表笔接阴极K,表针指示应为无穷大。用螺丝刀等金属物将控制极G与阳极A短接一下(短接后即断开),表针应向右偏转并保持在十几欧姆处。检测双向晶闸管导通特性:黑表笔接主电极T1,红表笔接主电极T2,表针指示应为无穷大。将控制极G与主电极T2短接一下,表针应向右偏转并保持在十几欧姆处。如不符合上述情况则说明晶闸管已损坏。

[18] 晶闸管具有以小电流(电压)控制大电流(电压)的作用,并具有体积小、重量轻、功耗低、效率高、开关速度快等优点,在无触点开关、可控整流、逆变、调光、调压、调速等方面得到广泛的应用。图示为晶闸管无触点开关控制的报警器电路,当探头检测到异常情况时,输出一正脉冲至控制极G,晶闸管VS导通使报警器报警,直至有关人员到场并切断开关S才停止报警。

[19] 双向晶闸管可以用作交流调压器。图示电路中,RP、R和C组成充放电回路,C上电压作为双向晶闸管VS的触发电压。调节RP可改变C的充电时间,也就改变了VS的导通角,达到交流调压的目的。

[20] 普通晶闸管导通后控制极即不起作用,要关断必须切断电源,使流过晶闸管的正向电流小于维持电流。可关断晶闸管克服了上述缺陷,当控制极G加上正脉冲电压时晶闸管导通,当控制极G加上负脉冲电压时晶闸管关断。

集成电路的分类
时间:2026-03-12
集成电路型号命名方法
时间:2026-03-12
集成电路引脚的识别
时间:2026-03-12
集成电路引脚的判别方法
时间:2026-03-12
集成电路的检测及故障查寻
时间:2026-03-12
拆除集成电路的方法
时间:2026-03-12
三端集成稳压器的电路结构及主要特性参数
时间:2026-03-12
三端固定正稳压器
时间:2026-03-12
使用三端集成稳压器时应注意的事项
时间:2026-03-12
稳压器应用参考电路
时间:2026-03-12
玻璃釉电容器的结构与特点
时间:2026-03-05
电阻的标称阻值和允许偏差
时间:2026-03-05
压敏电阻有正负极吗
时间:2026-03-05
变压器并列运行的条件浅析
时间:2026-03-06
电容器入门教程
时间:2026-03-05
关于STM32WL LSE 添加反馈电阻后无法起振的...
时间:2026-03-05
可调电阻怎么接线
时间:2026-03-05
压敏电阻坏了怎么替代
时间:2026-03-05
压敏电阻爆裂的原因分析
时间:2026-03-05
暑期买元器件下单立减还送华为P30pro
时间:2026-03-05