一. 参考时钟
STM32F0系列MCU支持使用内部RC时钟源作为芯片参考时钟,或者通过OSC_IN/OUT、OSC32_IN/OUT的时钟信号作为参考时钟,具体使用哪一个看产品需求,比如只做一些简单的逻辑控制类的,可以直接使用内部RC时钟源。
如果需要使用USB2.0或者串口这些通信接口,那还是用外部时钟要好些,RC震荡的时钟抖动容易受温度影响,外设使用通信接口通信时容易因为参考时钟的抖动过大导致数据传输失败。
使用晶振作为参考时钟的典型电路如下图(图一)所示,所需的器件主要有晶振、2个负载电容、和一个REXT电阻。

(图一)
二. 复位电路
对于STM32F0的复位电路,在规格书第84页的Figure 25有推荐的设计电路,如下图(图二)所示。其实这个电路比较有意思,我们可以看到复位这个引脚内部是有一个上拉电阻的,在第84页的Table 56有描述这个电阻典型值为40kΩ,这个参考电路只需要在外部放置一个0.1μF的电容和一个并接到GND的按键就可以了。
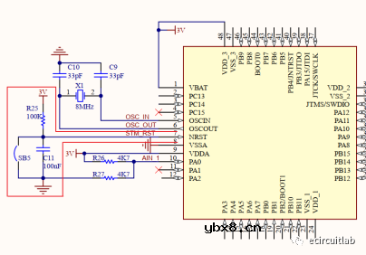
但我们看评估板原理图如下图(图三)所示,复位引脚外部还是加了个100kΩ的上拉电阻。到这可能有的读者会比较疑惑了,那到底要加还是不加呢,其实这里的话推荐加,因为加了后上拉阻值变小,上拉能力会相对较强,在一些高低温场合,复位信号的稳定性会更好些。

(图二)

(图三)
三. 烧录调试电路
STM32F0系列MUC主支持SWD、JTAG、串口等几种烧录方式,SWD为ST官方推荐方式,可以方便烧录代码和软件调试。使用SWD接口的另外一个好处是信号线少,只需要2条信号线,分别是SWDIO(引脚PA13)和SWDCLK(PA14)。
对于SWD接口,ST官方提供了对应工具ST-Link。电路设计时只需把PA13和PA14加电源VCC和GND通过排针预留出来,烧录或调试时把ST-Link的VCC、GND、SWDIO、SWCLK对应连到排针上即可,如下图(图四)所示。

(图四)
什么是CBB电容,什么是独石电容,什么是电解...
时间:2026-03-05
标称容量与允许偏差
时间:2026-03-05
电容器的构成
时间:2026-03-05
电容器的型号命名方法
时间:2026-03-05
电容器的种类
时间:2026-03-05
电容器在电路中的作用
时间:2026-03-05
电容的额定电压
时间:2026-03-05
电容器的温度系数
时间:2026-03-05
电容器的抗电强度
时间:2026-03-05
电容器的绝缘电容
时间:2026-03-05
关于STM32WL LSE 添加反馈电阻后无法起振的...
时间:2026-03-05
电阻的标称阻值和允许偏差
时间:2026-03-05
告诉你电容器那些鲜为人知的秘密
时间:2026-03-05
合金电阻与贴片电阻有什么区别?你知道合金...
时间:2026-03-05
3PEAK高压零漂放大器契合精密应用
时间:2026-03-05
零欧电阻的功能
时间:2026-03-05
PPTC热敏电阻在电池中的应用
时间:2026-03-05
水泥电阻规格及型号
时间:2026-03-05
气敏电阻的型号命名方法是怎样的
时间:2026-03-05
国巨片式电阻缺货涨价之应对方案 你要知道电...
时间:2026-03-05