学过信号与线性系统分析的大家都会知道,每一个波形都可以通过傅里叶变换分解为对应的正弦波分量。当设备中的“电流/电压”变化通过电源线、信号线传播到其他线路时,这个“电流/电压”的变化被称为“传导干扰”。传导干扰在描述中,应该突出的是“通过线路传播”,这决定了传导干扰的定义频带在30MHz以下。这个频带内,电磁波的波长较长(一般认为比设备和导线的长度更长),电磁波基本沿导线进行传播。

而由于不同的电流、电压波形都有各个频带的谐波分量,所以每个频率段都有对应的电磁骚扰。举个典型的例子,固定频率PWM型开关电源工作在开关状态,连续模式下电源线上的电流波是梯形波;由于梯形波可以分解为无限的整数倍的正弦波以某种关系叠加,因此其对输入线的传导骚扰包含了开关频率各整数倍的频率点。
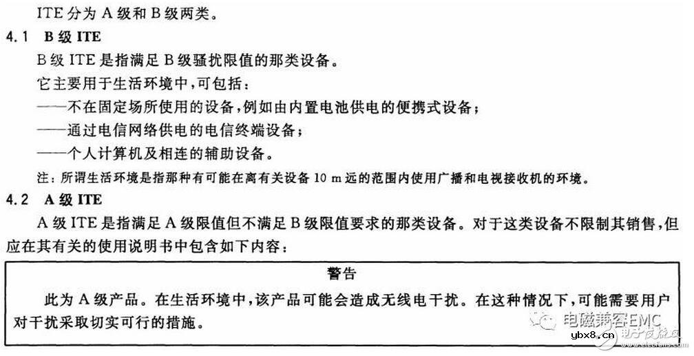
对于传导骚扰,《GB9254 信息技术设备的无线电骚扰限值和测量方法》中有讲测试分等级,ITE将EUT的测试等级分为A级与B级,并特别标明了A级产品可能造成无线电干扰。

就电源产品而言,处于电源产品本身性能参数的考虑,电源电路产品本身可能只需要过A级试验,而将通过B等级传导试验所需要增加的电路称为外围电路。规范中有标定设备端口通过A级与B级测试,准峰值及平均值的电压限值。


由于频率段涉及范围较大,在此引申出另外两个概念:差模传导噪声与共模传导噪声。
差模传导噪音是电子设备内部噪音电压产生的与信号电流或电源电流相同路径的噪音电流,频率较低。

共模传导噪音是在设备内噪音电压的驱动下,经过大地与设备之间的寄生电容,在大地与电缆之间流动的噪音电流产生的,频率较高。

传导测试的频率范围为150kHz~30MHz,虽然波长还是很长,但是可以认为是范围相当大的一个频率段。而一般习惯上认为,2MHz以下的传导噪声超标以差模噪声超标为主,10MHz以上的传导噪声超标以共模噪声超标为主,2~10MHz的传导噪声为差模噪声跟共模噪声的混合噪声(这个频率段的分法不统一,并且设备不一样对应的分析方式也不同)。
安规电容是指失效后,不会导致电击,不危及人身安全的电容器,通常只用于抗干扰电路中的滤波作用。
交流输入线一般由三个端子,火线L(Live),零线N(Neutral),地线PE/G(Protecting Earthing/Ground)。X电容与Y电容的定义,并不是因为材质的不一样(一般都是金属薄膜电容),而是按接入方式——X电容接在L-N线间,形似“X”;Y电容接在L-PE或者N-PE间,形似“Y”。

既然分作了X电容跟Y电容,二者还是有一定区别的。除了接法的不同,分级也有区别。下面比较式地讲一下:
X电容跨接在L-N线间,一般用于滤波器中作抑制差模干扰用。因为用途的原因,X电容有以下几个特点:
1)额定电压应当与输入电网电压相当(规格上标识的耐压AC250V或AC275V字样),保证不会被加在两端的电压击穿。
2)X电容一般容量会比Y电容大些,典型容值是零点几μF~1μF。
3)对于不同要求的设备,X电容的脉冲耐压规格有所不同,X电容一般分为X1/X2/X3种等级,即X1电容使用最多:

4)X电容一般使用金属聚脂薄膜类电容。这种类型的电容,体积较大,但其内阻相应较小,纹波电流大,容易在瞬间充放电。普通电容动态内阻较高,纹波电流较小,耐压也难达到规格。
*5)根据实际需要,X电容的容值允许比Y电容的容值大,但此时必须在X电容的两端并联一个安全电阻,用于防止电源线拔插时,由于该电容的充放电过程而致电源线插头长时间带电。安全标准规定,当正在工作之中的机器电源线被拔掉时,在两秒钟内,电源线插头两端带电的电压(或对地电位)必须小于原来额定工作电压的30%。
Y电容通常被用于电源进线或桥式整流输出(初级地)对次级地、机架、屏蔽或大地之间,也有用于电源进线整流输出正对次级输出正之间,用于对付共模干扰电压。Y电容漏电或机壳带电会直接导致操作人员电击,介于其使用场合,Y电容有以下几个特点:
1)容值不能过大,一般不超过4700pF(GJB151规定Y电容的容量应不大于0.1uF),以抑制漏电流的大小。
2)耐压高,保证在使用场合有充足的安全余量,避免出现击穿短路现象。
3)同样,Y电容也分等级,同样按照耐压值分为Y1/Y2/Y4(在最新版标准“IEC 60384-14:2013”中取消了Y3类电容器),并对额定电压范围做了新的规定。

网上其实现在还是有很多关于Y电容的定义跟分类按照旧版本的来。新旧版本基本一致,只是为了适应现在电气设备更高的工作要求,对Y电容的额定电压范围作了修动。

4)额定电压应当接入两端压差相当(规格上标识的耐压AC300V字样),保证不会被加在两端的电压击穿。
5)出于安全方面考虑,230VAC开关电源中,单个Y1电容使用范围为1000~4700pF,一般使用1000pF或者2200pF(两只Y2串联达到同等级耐压要求时容量翻倍),保证漏电流尽可能小。
上面一小节讲了X电容与Y电容的特点,两者相类似但是又有不同的地方。相比较而言Y电容对安全性能的要求更严苛,需要更小的漏电流,因此容量会较小;此外Y电容有比X电容更高规格的峰值脉冲电压要求,同时额定电压也更高。有些情况下,当额定电压规格一致,峰值脉冲电压规格相符合时,Y电容可作为X电容使用。
作为电容器,理想电容器与实际电容器之间总会有一定的差别。原因是电容器及其走线存在寄生电感(ESL)和等效串联电阻(ESR)。这种LCR串联网络的阻抗特性并不是理想电容器的“随频率线递减”,而是存在谐振频率。

在实际电容器的频率曲线上,谐振频率点f0时得到阻抗的最小值,称此频率点为自谐振频率,该点的阻抗值为等效串联阻抗ESR的大小。频率低于f0,器件显电容特性;频率高于f0,器件显电感特性。
那么,X电容跟Y电容的阻抗特性如何呢?
X电容跟Y电容的谐振频率点都很高。而由于其使用的差异——X电容由于L-N线间,抑制差模噪声居多,Y电容用于L-PE/N-PE间,抑制共模噪声居多。而共模噪声频率高于差模噪声,所以理论上为了在共模噪声频率有更好的滤波特性,符合实际使用的Y电容自谐振点应该比X电容更高。Y2电容在10~200MHz范围内,在短引线的情况下都有较好的滤波特性。
X电容一般自谐振频率在10MHz以内,而Y电容一般均可道到40MHz或更高。此外,引线的长度也对电容有很大影响。下面有X电容跟Y电容的阻抗特性图,数据来自《开关电源的电磁兼容性设计与测试-钱振宇》。


由于电源回路工作在开关状态,开关电源的电磁骚扰一直是比较严重的。以反激拓扑为例,讲一下开关电源的传导骚扰,同时分析X电容跟Y电容在开关电源系统中起到的作用。

开关电源的电磁骚扰由很多因素组成,几种主要原因有:
1)变压器一次侧,由于开关管工作在开关状态,C1与开关管S、变压器原边Np构成高频电流环路,环路面积够大就会产生空间辐射。在这里C1的滤波显得尤其重要,C1滤波不足,高频电流就会传导到输入线。
2)输出侧也是工作在高频开关状态,当C2滤波不足,高频电流会以差模方式传输到Vo。Ns、D、C2构成的高频电流环路也会对空间形成辐射。
3)开关管集电极与散热片之间的分布电容Cd会使得高频开关电流直接通过Cd耦合到保护地PE上,从而产生共模传导、辐射干扰。实际上电路的LN线无法完全对称,所以共模干扰还会转化为差模干扰。
4)变压器原副边的分布电容Ci,也会耦合原边的高频电压到副边,加剧输出端的噪声。
5)整流二极管(一般使用大功率肖特基二极管)在正向导通后PN结积聚电荷,在反向电压加在两端的瞬间,电荷要消失,就会出现瞬态浪涌电流。这部分能量也会通过寄生参数耦合到原边。
6)在系统开关工作的瞬间,感性负载变压器会瞬间在开关管两端感应出较高尖峰电压,频率由变压器漏感、分布电容,开关管的寄生电容决定。这个瞬变电压也会产生电磁骚扰。
1)由于系统工作在开关状态,系统输入端与输出端都有明显的高频开关电流。要保证输入滤波电容C1、输出滤波电容C2容量足够,保证对高频变化电压有较好的滤波作用。输出滤波电路按需求适当改为L型或π型滤波器。

2)由于变压器存在分布电容Ci,会耦合原边高频电压到副边,加大输出噪声;也会耦合副边高频变化产生的噪声,耦合的电压以共模骚扰的形式在电路中存在。在系统的输入正到输出正,输入地到输出地之间可以用Y电容连接,Y电容将为共模电流提供回路,从而抑制对输入或输出的共模骚扰。
3)对于差模传导干扰,多采用差模电感Ld与X电容构成双π型滤波器的方法,这种方法对于差模噪声的滤除有明显效果;对于共模传导干扰,常采用共模电感作为共模滤波器,使得L-N线上的共模信号相互抵消(由于共模电感的不对称性,也可以同时与X电容结合做差模滤波用)。
4)CY1/CY2为开关电源共模传导骚扰提供了第一级回路,以抑制共模传导噪声。在L-N线接入端增加一级滤波Y电容可以进一步衰减共模电流。
电容器变薄但静电容量却反而增加的理由
根据数学表达式C=ε×S/d,增大电容器静电容量的方法有如下3种:
①增大ε(介电常数)
②增大S (电极面积)
③减小d (电介质厚度)
关于此处的①②,很容易形象直观地进行想象,但是关于③却相反,总觉得厚的电介质能够积聚很多的电荷,
但事实并非如此。这是因为电荷是积聚在两个电极上的,而不是积聚在电介质中。
首先,我将在使大家了解上述要点的基础上对如何推导出计算公式进行说明。以下,我将罗列枯燥无味的数学公式,敬请谅解。
推导C=ε×S/d

图1 平板电容器
如图1所示,在电极之间的空间两端加上电压的情况下,所产生的电场强度为E[V/m],电压为V[V],电极间距离为d[m],并得出式(1)。
E=V/d [V/m]
虽然该电场是因来自电源的电荷而产生的,但是如果通过电力线来描述该电场,根据高斯定理,Q/ε[根]的电力线从+Q[C]的电荷处出发,那么在图1中,Q/ε[根]的电力线从电极A出发,然后到达电极B。
因为电力线密度与电场强度是相同的,所以如果将电极的面积设为S[m2],那么数学表达式(2)的关系成立。
V/d=(Q/ε)/S
如果对从电源进入的电荷Q进行整理,那么得出数学表达式(3)。
Q=ε×SV/d [C]
通过数学表达式(3)可以看出,因为电荷Q与外加电压是成正比的,所以电容器的性能通过单位外加电压所积聚的电荷量进行体现比较好,如果将静电容量设为C[F],那么以下数学表达式成立。
C=Q/V [C/V=F]
因为从这个数学表达式可以看出静电容量C和电荷Q是成正比的,所以对于增大静电容量来说,图1的电极A和B所积聚的电荷Q越大越好。
那么,该如何增大电荷Q呢?通过数学表达式(3),可以看出电荷Q与电极间距离d是成反比的。也就是说,电极间距离越小,电荷Q就越大。
简单对以上的内容进行归纳,即电极间距离d越小,电极A和B所积聚的电荷Q就越大,因为增大了积聚的电荷Q,所以静电容量C也就变大。这样理解的话,我想大家是否就有稍许的直观感受了。
通过数学表达式(3)和(4),可以推导出类似的表达式(5)。我们可以通过数学表达式得出结论:电极间距离d越小,静电容量C就越大。
那么即可得出下面的结论。
C=ε×S/d [F]
矩阵切换器的控制方式
时间:2026-03-05
降压转换器使用陶瓷输出电容器
时间:2026-03-05
金属膜电容和其他电容的简单分类
时间:2026-03-05
矩阵切换器的输入/输出阻抗
时间:2026-03-05
矩阵切换器的输入/输出电平
时间:2026-03-05
分配器的支持分辨率/传输距离
时间:2026-03-05
车载显示屏的屏幕比例
时间:2026-03-05
分配器的输入接口/输出接口
时间:2026-03-05
车载显示屏的屏幕尺寸
时间:2026-03-05
KVM切换器的切换方式
时间:2026-03-05
关于STM32WL LSE 添加反馈电阻后无法起振的...
时间:2026-03-05
电阻的标称阻值和允许偏差
时间:2026-03-05
玻璃釉电容器的结构与特点
时间:2026-03-05
3PEAK高压零漂放大器契合精密应用
时间:2026-03-05
PPTC热敏电阻在电池中的应用
时间:2026-03-05
水泥电阻规格及型号
时间:2026-03-05
气敏电阻的型号命名方法是怎样的
时间:2026-03-05
国巨片式电阻缺货涨价之应对方案 你要知道电...
时间:2026-03-05
RI-80F型高压高阻玻璃釉膜电阻分压器
时间:2026-03-05
电阻的稳定性
时间:2026-03-05