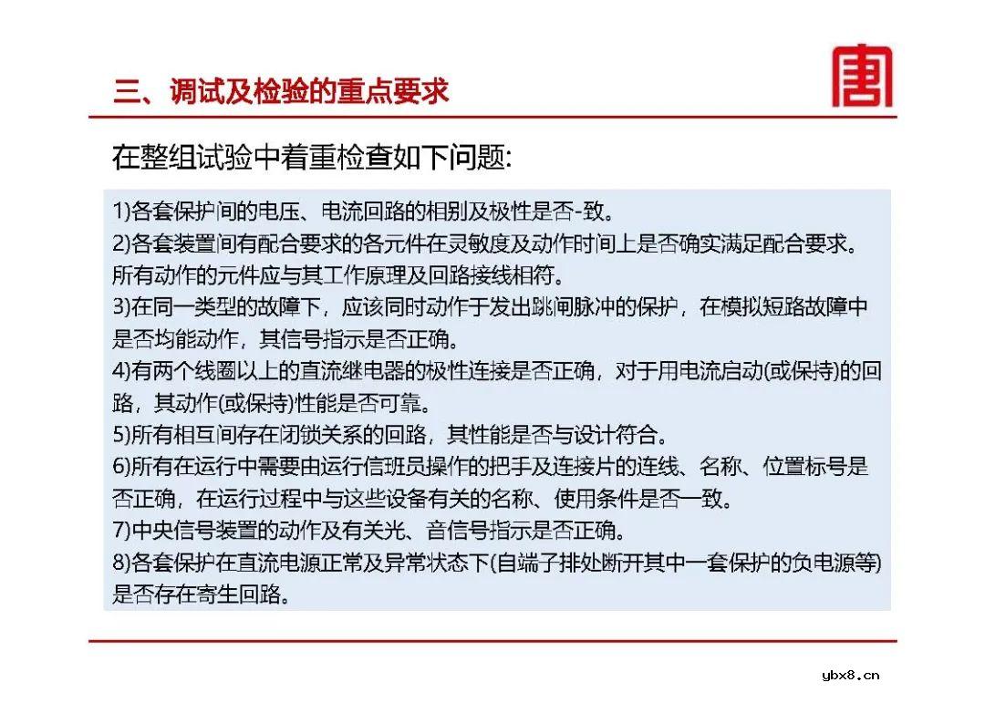
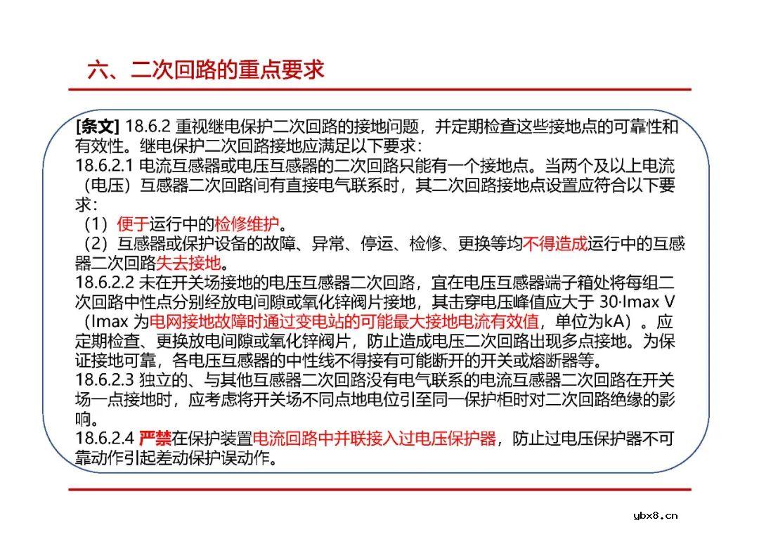
与传统的载波通道相比,光纤通道在可靠性和易维护性方面都有很大提高,适合用来作为线路纵联保护通道。需要强调的是每套线路保护所用的通道,无论是光纤通道还是载波通道,在物理上必须完全独立,其中一个通道任何环节出现故障时都不得影响到另一通道的运行原则 上,同- -根光缆的不同光纤芯不能视为相互独立的两个通道。












































编辑:黄飞
相关热词:#智能电网
从电流超前剖析PFC控制设计
时间:2026-03-05
如何通过门极电阻来调整IGBT开关的动态特性...
时间:2026-03-05
射频中的旁路与去耦设计时注意的要点
时间:2026-03-05
简单介绍一下LED电源中的几种架构
时间:2026-03-05
变频器与漏保一起搭配要注意什么?
时间:2026-03-05
去耦电容PCB设计和布局详解
时间:2026-03-05
IGBT输出IV温度特性介绍
时间:2026-03-05
电源传输系统PDS是如何引起的?如何缓解?
时间:2026-03-05
基于生物聚合物凝胶的超灵敏离电式压力传感...
时间:2026-03-05
EMC外围电路常用器件的特性及选型注意事项总...
时间:2026-03-05
变电站母线最大工作电流计算和安装
时间:2026-03-05
配电变压器的工作原理和作用
时间:2026-03-05
低压配电柜进出线方式和接线步骤
时间:2026-03-05
无人机光伏电站智能巡检系统的优势和功能分...
时间:2026-03-05
低压配电柜的防护措施和防护等级
时间:2026-03-05
配电箱的接地规范要求和注意事项
时间:2026-03-05
配电箱的接线方法和接线规范要求
时间:2026-03-05
以太网工业总线控制典型微电网系统方案
时间:2026-03-05
中线安防保护器对电网中三次谐波的治理
时间:2026-03-05
什么是单母线接线?主接线的普遍规律
时间:2026-03-05