电路结构实例


GPS因为信号太弱,Noise一定要控制好,LNA(Low Noise Amplifier低噪放)匹配是重点
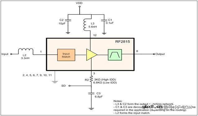
LNA实例
Figure1: Bias for LNA

Figure2-1: Original EVB

Figure2-2: Original EVB

Figure3: Optimized

如RF2815的Notes:
L2为输入匹配
L3&C2为输出匹配。
遇到过一个问题,某个项目L3用LQW的电感后CNo数据没有,改为同值的LQG电感后CNo正常。
因为这个器件是属于输入匹配的原件,而 LNA在输入匹配的时候最重要的考虑点是NF最小 ,此处可能是LQG和基板寄生参数作用后的结果比LQW与基板寄生产生结合后的效果好。
C1&C3为去耦电容,电源的去耦电容比较大,此处为0.1uF。
在调试的时候对LNA的优化重点放在输入和输出匹配这两处,但是不建议更改匹配,通常LNA厂商提供的数据是根据芯片NF最小匹配最佳后的值,如需要可以和相关 ** FAE** 一起协助调试。 Layout是重重之重。
从电路结构来看影响其性能的主要器件有SAW和LNA,所以GPS功能在接收不到信号时,先检查LNA的SD引脚是否是高电平。若是,则分别加热SAW和LNA后再看其性能,确认是SAW还是LNA虚焊,使用QXDM、SnapperHS、QPST检查其性能。如果在SnapperHS中看到CNo的数据一直呈灰色状态的话重点检查DBB是否虚焊。因为CNo为灰色状态的话表明了信号强度是已经具备了,但是DBB没有解码出有用信号。
这里需要注意的是RF2815将12Ω的电阻去掉了,这个电阻的作用是防止LNA自激的,在LNA设计时候需要使用小电阻来改善稳定性。与RFMD的FAE沟通后确认可以去掉该电阻。关于LNA的设计要点和参数参考《ADS2008射频电路设计与仿真实例》&《高频电路设计与制作》。
通常因为布局和相关技术参数的综合考虑下,有时候GPS的走线比较长,这个时候建议用两级SAW即LNA前后各加一级,当然从目前接触到的项目来看一个SAW效果也可以,两级SAW只是一种备选的方案。
为什么要这样做呢?如下示例:
1.减少Spur,Spur的中文意思是“刺”,引申为高频干扰,通常指辐射的干扰。
2.第二的方面的考虑基于改善整个链路的输入VSWR。
改善VSWR的效果方面举个例子:
已知RF下变频输入VSWR=4.0,需要多少dB的loss pads才能将VSWR降低至2.0?

VSWR=4.0
根据
Γ= | ** VSWR** | ** -1/** | ** VSWR**** |**** +1**
**Γ=4-1/4+1=3/5=0.6**
RF要求Γ=1/3****即 0.33333 ,
很显然Γ=0.6是很差了
S11ˊ(dB)=-20log(0.6)
=-4.44dB****意思如下图
要求为S11=-9.54

所以需优化VSWR如下:
Necessary Isolation(dB)=
S11- ** S11ˊ(dB)** =9.54-4.44=5.1
基于此,我们就可以再Mixer前加loss pads来增加IL,从而获得更小的VSWR,即以Power loss来换取Lower VSWR
IL(dB) of loss pads=
Isolation(dB)/2=5.1/ 2 =2.55dB.
因为信号两次经过 loss pads ,所以需除以****2.

同理,加入SAW以后的GPS电路除了滤波也会有VSWR的改善。
SNR is measured as the signal strength observed by the GPS receiver andwill vary with the GPS receiver integration time, which is dynamic based onOperating mode and signal conditions
C/No is a signal-to-noise ratio referenced to a 1-Hz BW at the GPS receiver matched filter output and implementation-independent, i.e.,is suitable for comparison with other GPS receiver designs.
谐波干扰
80-VB073-12 Rev. A SMPS Spurs in GPS Band Application Note
一开始的介绍就是:
The1641 and 1642 harmonics of the SMPS frequency (960 KHz) appear in the GPS band at -60 KHz and 900 KHz,offset from 1575.42 MHz, respectively.
The issue may affect all platforms with SMPS if proper attention is not paid to thelayout.
Even if the spurs are not observed in the conducted GPS testing, spurs may appear inradiated testing.
从里面可以看到960KHz的1641&1642次谐波会干扰GPS。
所以,一旦有De-sense的情况出现,建议还是考虑能考虑到的谐波分量,只要倍数关系落在技术要求的频段,都可以考虑。
** 不要局限于较低次的谐波。学信号与系统的时候,里面讲的谐波一般都没这么高。**
实际情况中如19.2M的43次谐波就在800~900M,这个频段有问题的话可以向19.2的TCXO考虑其谐波影响,有些案例就是该谐波影响了CDMA BC0的灵敏度。
什么是微机五防 变压器停送电操作原则
时间:2026-03-05
图文解析变电站二次设备原理图
时间:2026-03-05
隔离开关基本介绍:控制回路及五防装置
时间:2026-03-05
一文解析电压互感器的原理与变压器的原理
时间:2026-03-05
阐述各类型接地变的操作注意事项
时间:2026-03-05
一文解析电压互感器涉及的二次回路
时间:2026-03-05
电气设备二次回路:隔离开关/断路器/变压器...
时间:2026-03-05
三种接地刀闸操作方法 为什么要进行接地刀闸...
时间:2026-03-05
保护装置如何配置 保护装置原理图
时间:2026-03-05
分频风电系统的结构及基本原理
时间:2026-03-05
玻璃釉电容器的结构与特点
时间:2026-03-05
关于STM32WL LSE 添加反馈电阻后无法起振的...
时间:2026-03-05
RI-80F型高压高阻玻璃釉膜电阻分压器
时间:2026-03-05
电阻的标称阻值和允许偏差
时间:2026-03-05
电容屏也有区别?自电容屏和互电容屏有什么...
时间:2026-03-05
一文读懂,电容器的工作旅程
时间:2026-03-05
浅谈高压贴片电容分类与性能参数
时间:2026-03-05
聚四氟乙烯电容器的结构与特点
时间:2026-03-05
漆膜电容器的结构与特点
时间:2026-03-05
复合介质电容器的结构与特点
时间:2026-03-05