近年来,智能家用光伏储能系统开始不断流行。其可不分昼夜且源源不断地为家庭提供绿色电力,通过太阳能发电,不用担心高昂的阶梯电价,节省电费支出,同时能更好地保障每个家庭的高品质生活。
在白天,家用光伏储能系统吸收太阳能发电并自动储存以供夜间负载使用,遇到意外停电的情况,系统也能及时为家庭备用电源自动切换,时刻保障照明、电器等设备系统的正常运转。在用电低谷时间,家庭储能系统中的电池组可自行充电,以备用电高峰或断电时使用,除用作应急电源外,家庭储能系统也能均衡用电负荷,从而节省家庭电力开支。智能家用光伏储能系统类似于一个微型储能电站,运行不受城市供电压力影响。
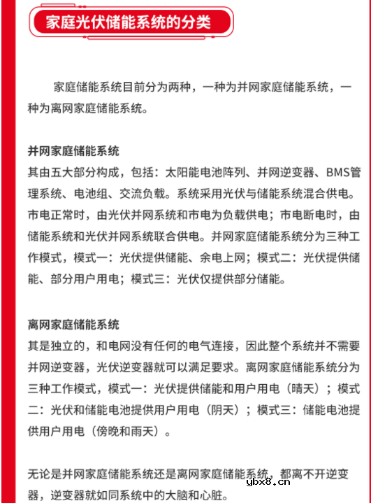
如此强大的家庭光伏储能系统一般由哪些部分组成,主要依靠什么运转呢?家庭光伏储能系统有哪些分类呢?怎样选择合适的家庭光伏储能系统呢?




HPW-6000太阳能存储和并网混合逆变器是华盛昌旗下一款单相输出,6-15KW,最高可达4MPPT的混合逆变器,也是华盛昌推出的一款功率较大的逆变器,其具有以下特点:
包括光伏接入、电池能量双向传输、并网、离网,并配合EMS(能源管理系统)进行能源调度,利用的电能效率最好,负荷保障最好。
光伏、市电充电模式可选,电池、市电供电模式可选,锂电池、铅酸蓄电池可选,可选择独立并网、离网、并联、离网一体化等模式。
●电池为48V安全电压,与电网、光伏完全隔离,并具有绝缘检测并具有智能BMS电池管理功能,可实现电池自我恢复、温度补偿、充电频段选择,延长电池寿命,确保电池安全和人员安全。
●宽电压和频率输入范围,可适应电网极不稳定的区域。
●外观时尚、简洁大方、美观大方、静音自然降温设计,可安装在室内、室外。
●支持RS485、WiFi、 蓝牙、GPRS远程监控模式,以及RJ45菲尼克斯端子、USB等接口方式。
●采用光伏储能行业先进技术,损耗低于同类产品,MPPT跟踪效率达99.9%,最高转换效率达98%。
华盛昌旗下的HPW-50005kW-体式混合逆变器内置MPPT
太阳能充电器,和HPW-6000相比,这款是功率为5000W,是- -款小型的混合逆变器,更适合日常应急使用,其有以下特点:
●内置5120Wh大容量LiFePO4电池
●双向逆变器技术
●光伏7.5kW快速充电,1小时内可获得80%的功率,5kVA交流输出支持
●采用金属材料一体成型设计,逆变器安装在宽度相同的电池模块上
●易于安装,连接线隐藏在电池模块的外壳中
●支持防孤岛效果
●支持应用程序远程控制和监视器
HPW-5000P/ HPW-10KP并网光伏逆变器
PW- 2500系列2. 5kW高端家用储能电源





编辑:黄飞
相关热词:#智能电网
高压开关柜结构及原理总结
时间:2026-03-05
变电站一次设备接线图综合梳理
时间:2026-03-05
构网型变流器电力电子装备控制典型应用
时间:2026-03-05
含构/跟网型逆变器的电力系统稳定性
时间:2026-03-05
变电一次接线图:变电站主接线和站用电接线...
时间:2026-03-05
全面详解保护接地、接零、漏保
时间:2026-03-05
10kV配电室核心设备功能、作用与重要性
时间:2026-03-05
一文详解变压器结构、试验
时间:2026-03-05
数据中心市电引入过程及常见方式
时间:2026-03-05
10KV开关柜控制和保护动作原理图
时间:2026-03-05
太阳能电池板涂层类型及工艺有哪些
时间:2026-03-05
分布式供电的主要优点
时间:2026-03-05
变压器组别接线详细图
时间:2026-03-05
智能电网和微电网介绍
时间:2026-03-05
变电站母线的作用和设计考虑因素
时间:2026-03-05
变电站母线最大工作电流计算和安装
时间:2026-03-05
变电站自动化系统的应用
时间:2026-03-05
配电变压器的工作原理和作用
时间:2026-03-05
微机保护和继电保护的区别
时间:2026-03-05
箱式变压器护栏的尺寸大小和安全距离
时间:2026-03-05