我们将连续推出若干关于电容、电感、电阻、电流、电压等测试的推文,讲述一些电路基本原理注意问题。。。。
电容测试的一个基本方法就是把电容变换为频率信号,通过测频推算电容数值,基本的原理性电容转频率电路如下:

利用一阶三要素法,很容易得到频率的理论公式:

代入,计算得f=58.687Hz,仿真测试为59.8Hz,相对误差1.89%,还是挺大的,
下面我们来分析和改进一下:
计算都是按理想运放来进行的,对比一下与理想运放的差异:

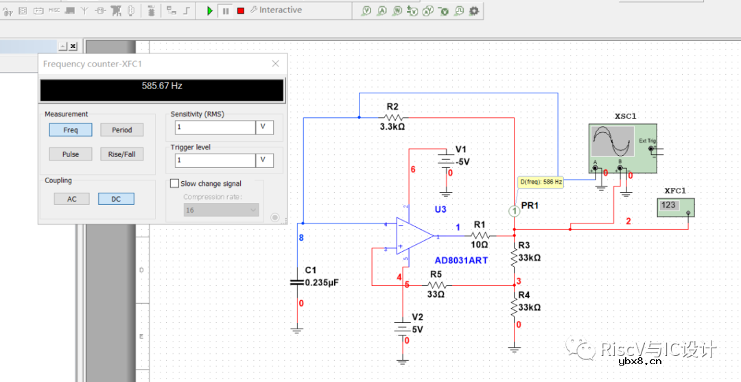
那么我们能不能根据输入阻抗反推补偿R2?这个很难,因为这280K/40M欧姆都是在运放线性应用下测试的,而我们现在是非线性的振荡应用,这个阻抗值是没法使用的!既然我们确定是AD8031的有限输入阻抗的原因,怎么验证?我们可以把R2减小10倍,这样AD8031的有限输入阻抗的影响就应该减小:

计算频率为f=586.87Hz,仿真测试为585.67Hz,相对误差0.2%,相比原来的1.89%果然减小了10倍左右。
总结:此电容转频率的电路的精度与R2电阻和运放的输入阻抗密切相关,两者差越大,精度越高,注意运放手册上的输入阻抗一般是不能直接应用的,因为那是负反馈线性应用下测试的,而此电路是正反馈非线性应用场合,但可以参考大致量级范围。
此电路有个缺点:被测电容与频率f不是线性关系,是倒数关系,后续处理不是很方便,能否使用电路将C与f关系改为线性?


大家可能注意到了,U2/U1用的是理想运放模型,没有用实际运放模型,实际运放的选择对测试精度影响很大,原因:
1)实际普通运放的带容性负载能力很差,一般就几十pf,必须要扩载才能使用,这个以后再说
2)以上电路只是原理性电路,U1的实际电路是不能这么接的,肯导致U1输出限幅,因为U1的正端输入没有直流通路,在偏置电流作用下,迟早会限幅的
3 **)理想运放仿真看,线性尚可,但需要做零点校正。 **
4)系统输出是正负脉冲,不能直接接单片机测量频率,最好改为单电源供电
以下是针对2)/3)修改后电路


可见被测电容C1与频率呈线性关系,仿真结果:

仿真结果得偏差,主要是计算公式中运放输出都是0或VCC,而实际上是小于VCC,大于0的,使比较反转电平靠近,频率提高了,所以实际应用需要校正。

这些智能家电安全知识 你值得了解
时间:2026-03-05
物联网安全如何从机器学习中受益?
时间:2026-03-05
物联网10大无线短距离通信语言及技术
时间:2026-03-05
智能家居系统设计原则
时间:2026-03-05
5步教你如何远离物联网安全的威胁
时间:2026-03-05
5步远离物联网威胁
时间:2026-03-05
云计算风行 盘点云服务四大核心技术
时间:2026-03-05
如何在养殖中应用物联网技术?
时间:2026-03-05
智能家居设计安装方案简析:智能照明扮演重...
时间:2026-03-05
ZigBee、GPRS在充电桩中的应用
时间:2026-03-05
玻璃釉电容器的结构与特点
时间:2026-03-05
表贴电容的分类
时间:2026-03-05
关于STM32WL LSE 添加反馈电阻后无法起振的...
时间:2026-03-05
RI-80F型高压高阻玻璃釉膜电阻分压器
时间:2026-03-05
电阻的标称阻值和允许偏差
时间:2026-03-05
电容在交流电路中是怎样工作的?
时间:2026-03-05
高压电容怎么测好坏_如何提高高压电容寿命
时间:2026-03-05
电容屏也有区别?自电容屏和互电容屏有什么...
时间:2026-03-05
一文读懂,电容器的工作旅程
时间:2026-03-05
如何绕制电感与选择磁芯减小寄生电容
时间:2026-03-05