这是一款输入宽电压120-277V 60HZ,输出48V,273mA的电源,使用美芯晟MT7933,采用Buck拓扑结构。

注:在最初的设计中,预留电感L1、L2,CBB电容C1、C2作为传导测试元件,预留磁珠FB1、陶瓷贴片电容C9、贴片电阻R14、R15作为辐射测试元件;
传导测试:
1、短接L2,L1=4.7mH,C1=0.1uf,C2=0.1uf,
120V电压输入,L线传导图像:

277V电压输入,L线传导图像:

结果:输入277V,将近150K的频率读点后余量少于3db
整改办法:将C2加大到0.22uf,再次测试图像如下:

结果:手动读点,余量7.19db,验证N线后,无压力通过。
辐射测试:
1、在不加磁珠FB1、不加环路电容、变压器不包铜皮的情况下,辐射数据严重超标;
2、整改方案:将如下整改位置加强,即:增加磁珠FB1(100M 60ohm),环路电容C9=1nf。
结果:水平测试,余量逼近限度线;垂直测试,31MHZ、41MHZ、53MHZ处辐射数据超标5-10db;
3、整改方案:基于第二步,将变压器使用铜皮进行外部线圈包裹,同时将C9增加至2.2nf;
结果:情况无改善;
4、整改方案:基于第三步,在MOS管Q2的D、S极并接60pf电容;
结果:情况无改善;
图像如下:

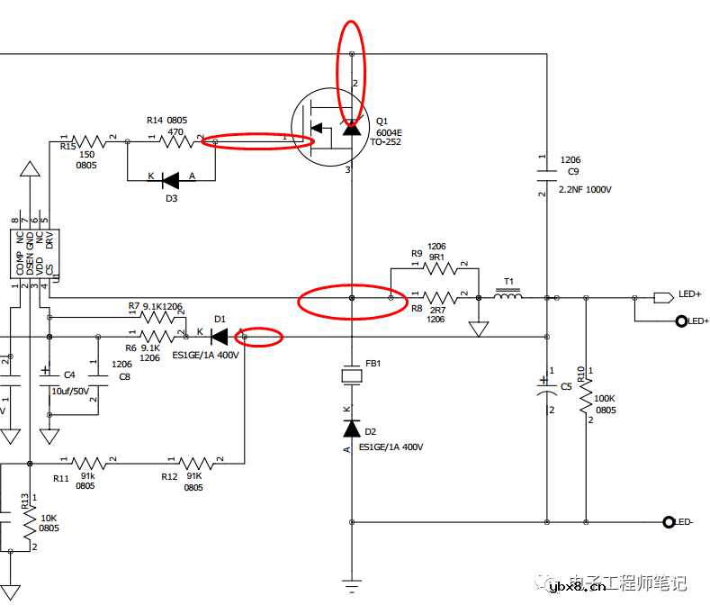
5、整改方案:重点关注高频开关点(如下红色圈处),调整Layout布线设计:

原有布线方案中,留意高频开关部分(打“X”的黑线),发现高频走线过长,环路面积太大:


重新布局、Layout后:


结果:
在变压器不加铜皮、环路电容C9=2.2nf、磁珠FB1(100MHZ 60ohm)的设计参数:
120V 水平、垂直测试图像


277V 60HZ 水平、垂直测试图像:


审核编辑:刘清
突破人形机器人控制器性能瓶颈:高效稳定的...
时间:2026-03-05
一文讲懂开关电源的阻尼振荡
时间:2026-03-05
使用过滤器电容器和诱导器来抑制受辐射的EM...
时间:2026-03-05
智能硬件遭遇销量困局 看社区O2O如何破解
时间:2026-03-05
物联网新时代,关于安全的5大错误认知
时间:2026-03-05
智能停车场一体化控制器方案简述
时间:2026-03-05
ZigBee应用于智能家居是否存在严重漏洞?
时间:2026-03-05
推动物联网发展,供电是基础设备的生命线
时间:2026-03-05
楼宇对讲走向标准化 四大发展方向明确
时间:2026-03-05
最帅“黑”科技:让普通手机可扫描3D
时间:2026-03-05
玻璃釉电容器的结构与特点
时间:2026-03-05
表贴电容的分类
时间:2026-03-05
关于STM32WL LSE 添加反馈电阻后无法起振的...
时间:2026-03-05
绝缘电阻表原理_绝缘电阻表的作用
时间:2026-03-05
RI-80F型高压高阻玻璃釉膜电阻分压器
时间:2026-03-05
电阻的标称阻值和允许偏差
时间:2026-03-05
穿芯电容的形式_穿芯电容应用
时间:2026-03-05
电容器运行时温度过高的原因有哪些
时间:2026-03-05
固态电容的作用_固态电容的优点
时间:2026-03-05
电容在交流电路中是怎样工作的?
时间:2026-03-05