一个传导、辐射处理案例-Layout环路
电子元件2026-03-05
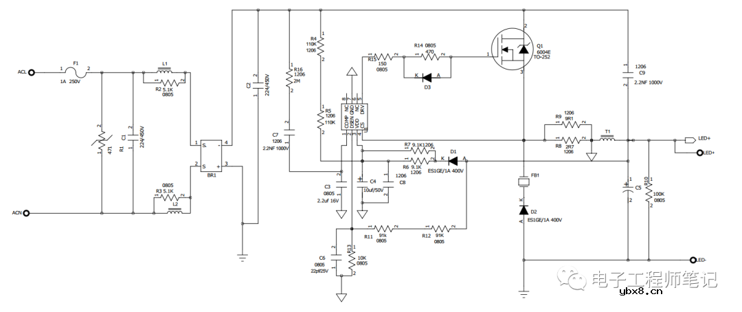
这是一款输入宽电压120-277V 60HZ,输出48V,273mA的电源,使用美芯晟MT7933,采用Buck拓扑结构。
提升PCB板Layout质量的6个细节
电子元件2026-03-05
现在很多的PCB Layout工程师都是按照硬件工程师或者PI SI工程师给出的约束规则来完成布局布线的,俗称的“拉线工”。如不想被当做“拉线工”来看待,要具备一定的电路理解能与SI/PI工程师做PI/SI分析的能力。
电子元件2026-03-05
Layout时候层的数目,完整平面的数目,以及在板上的堆叠方式的选用等等,有时候没有将EMC的顾虑考虑进去,经谨慎的选择,以决定哪一层要走哪些信号,可以让返回电流保持在适当的信号布线旁边,因为可以比随机布线大
突破人形机器人控制器性能瓶颈:高效稳定的...
时间:2026-03-05
一文讲懂开关电源的阻尼振荡
时间:2026-03-05
使用过滤器电容器和诱导器来抑制受辐射的EM...
时间:2026-03-05
智能硬件遭遇销量困局 看社区O2O如何破解
时间:2026-03-05
物联网新时代,关于安全的5大错误认知
时间:2026-03-05
智能停车场一体化控制器方案简述
时间:2026-03-05
ZigBee应用于智能家居是否存在严重漏洞?
时间:2026-03-05
推动物联网发展,供电是基础设备的生命线
时间:2026-03-05
楼宇对讲走向标准化 四大发展方向明确
时间:2026-03-05
最帅“黑”科技:让普通手机可扫描3D
时间:2026-03-05
玻璃釉电容器的结构与特点
时间:2026-03-05
表贴电容的分类
时间:2026-03-05
关于STM32WL LSE 添加反馈电阻后无法起振的...
时间:2026-03-05
绝缘电阻表原理_绝缘电阻表的作用
时间:2026-03-05
RI-80F型高压高阻玻璃釉膜电阻分压器
时间:2026-03-05
电阻的标称阻值和允许偏差
时间:2026-03-05
穿芯电容的形式_穿芯电容应用
时间:2026-03-05
电容器运行时温度过高的原因有哪些
时间:2026-03-05
固态电容的作用_固态电容的优点
时间:2026-03-05
电容在交流电路中是怎样工作的?
时间:2026-03-05