数字式电容测试仪:
电容是电子设计中必不可少的一种电子元件,在电子设计的应用中十分广泛,电容的种类繁多,不同种类的电容其数值从几pf到数F,在实际应用的时候需要明确电容容值的大小是十分重要的。本次拟设计一款数字式电容测试仪,通过显示器直观的将待测电容的数值进行显示。通过文献资料的查阅本次设计共提出以下两种系统硬件实现方案。
方案一:采用单片微控制器来实现电容容值的检测;
方案二:采用集成数字电路实现电容容值的检测;
方案比较:
方案一的主要工作原理是将待测电容的大小转换成与之成正比的脉冲数目,然后利用单片机内部定时器的计数功能,对脉冲进行计数,计算单位时间内脉冲的个数,然后通过单片机内部的程序算法转换成相应的电容值,最后利用单片机的IO完成对显示器的显示驱动。这种方法是电路结构简单,系统可以通过修改程序进行软件升级,但是由于采用单片机势必要增加系统的开发成本,而且要达到较宽的测量范围需要单片机具有较高的工作速度。
方案二主要是利用通过单稳态触发器产生定时时间,时基电路提供标准频率基础信号,频率为100Kz的脉冲,当定时一开始,闸门开通,被测脉冲通过闸门,计数器开始计数,直到定时时间结束时闸门关闭,停止计数。若在定时时间内计数器计得的脉冲个数为N,参数设置适当,则脉冲的个数N为电容容量的值。
方案确定:
通过上面对两种硬件实现方案的分析和对比可知,方案一虽然电路结构简单,但是其成本较高,而且需要进行系统编程这大大增加了开发的难度;而方案二采用硬件电路的方式工作更加稳定,不会出现宕机的情况。综合考虑本次设计选择方案二作为系统的硬件电路实现方案。
系统的总体方案框图如下:

单元电路设计
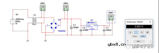
供电电路设计:
供电电路是一个电子设备的基础,只有供电电路正常工作才能够保证电子设备的正常工作。本次设计的多路防盗报警器的供电电路通过隔离式降压变压器将交流市电的220V电压转换成低压交流电压,然后通过整流电路将交流电路转换成脉动的直流电压,然后通过滤波电路将脉动的直流电压转换成平稳的直流电压,由于整流后的直流电压仍然很高,所以为了能够将其提供给防盗报警器使用,还需要将直流电压进一步变换,将其转换为5V直流电压。

所以供电电路设计的首先是变压器的选择,由于市电的电压较高,而现阶段大部分芯片都是低压芯片,并不能够在高压环境中使用,所以需要通过降压变压器将交流市电转换为电压较低的交流电压。变压器的变比是一个十分重要的参数,它决定着变压器输出端的电压输入,本次设计中变压器的变比选择为10:1,这个变比可以保证,当输入端的电压为220V时,变压器的输出端电压为22V左右。
目前电子设计中的芯片大部分都采用直流供电,而变压器输出测的电压为交流,所以需要通过整流桥将其转换成直流。因为整流桥可以将交流电压转换成直流电压,但是通过仿真和实践可以知道,转换后整流桥输出的直流电压存在较大的脉动,并不是平直的电压信号,为了使其输出的电压信号更加平稳恒定,需要在整流桥的输出端设置滤波电路。
经过滤波电路处理后的直流电压已经达到了可以使用的水平,但是本次设计中所使用的电子元件的供电电压最大5V,所以为了保证能够提供给电路使用,本次设计中选择集成稳压芯片LM7805,组成集成稳压电路来实现5V直流电压的输出。
基准脉冲发生电路
为了实现对电容数值的测量,需要在门控电平使能期间对基准脉冲进行计数。所以基准脉冲在电容测试仪中是十分重要的一个参数。本次设计选用555定时器产生频率为10KHz的方波脉冲信号作为基准频率。本次设计的基准脉冲发生电路如下图所示。 该电路的主要功能是在555定时器的3脚产生一个频率为10KHz的方波信号,利用该方波信号作为基准信号。

单稳电路
如下图所示为本次设计中利用555定时器设计的单稳态触发电路,在电路中利用待测电容的容值大小的不同,在555定时器的3脚输出一个一定宽度的脉冲信号作为门控信号,用该信号来控制脉冲计数电路实现对基准信号的计数。
为了达到精准测量的目的本次设计采用分量程测量的方式。实现分量程测量主要有两种方法,一种是改变单稳电路门控周期,通过调节单稳电路中的电阻来实现;另外一种方法是改变基准脉冲信号;本次设计中选择方法一,即改变单稳电路的门控周期。

计数电路
如下图所示为脉冲计数电路。本次设计的脉冲计数电路采用三片74LS160组成3位10进制加法计数电路。三片74LS160芯片从左到右依次是百位、十位、个位。其计数结果采用BCD码的方式进行输出。

显示驱动电路
如图所示为本次设计的数字电容测试仪的显示驱动电路。显示驱动电路的主要作用是对计数电路的计数结果进行显示。为了保证显示器显示内容的稳定,本次设计采用74LS273触发器对计数结果进行锁存,利用BCD码数码管对结果进行显示。

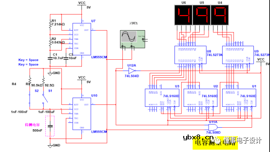
Multisim仿真
如下图所示为本次设计的数字电容测试仪的仿真电路,电路左侧的开关S1和S2是用于量程切换的,S1为1uF-100uF的测量量程,当S1闭合时,此时可以测量电容的范围为1uF-100uF。
通过调节S1上端的电阻值可以调节测量的精确度。


当开关S2闭合时,此时测量的范围为1nF-100nF,在该量程测量的电容值比实际的电容值小1nF。


电源仿真图

审核编辑:刘清
相关热词:#Multisim仿真 #单片机 #单稳态触发器 #变压器 #电容器
突破人形机器人控制器性能瓶颈:高效稳定的...
时间:2026-03-05
一文讲懂开关电源的阻尼振荡
时间:2026-03-05
使用过滤器电容器和诱导器来抑制受辐射的EM...
时间:2026-03-05
智能硬件遭遇销量困局 看社区O2O如何破解
时间:2026-03-05
物联网新时代,关于安全的5大错误认知
时间:2026-03-05
智能停车场一体化控制器方案简述
时间:2026-03-05
ZigBee应用于智能家居是否存在严重漏洞?
时间:2026-03-05
推动物联网发展,供电是基础设备的生命线
时间:2026-03-05
楼宇对讲走向标准化 四大发展方向明确
时间:2026-03-05
最帅“黑”科技:让普通手机可扫描3D
时间:2026-03-05
玻璃釉电容器的结构与特点
时间:2026-03-05
表贴电容的分类
时间:2026-03-05
关于STM32WL LSE 添加反馈电阻后无法起振的...
时间:2026-03-05
绝缘电阻表原理_绝缘电阻表的作用
时间:2026-03-05
绝缘电阻用什么来测量_绝缘电阻测量方法
时间:2026-03-05
气敏电阻的型号命名方法是怎样的
时间:2026-03-05
国巨片式电阻缺货涨价之应对方案 你要知道电...
时间:2026-03-05
RI-80F型高压高阻玻璃釉膜电阻分压器
时间:2026-03-05
电阻的标称阻值和允许偏差
时间:2026-03-05
穿芯电容的形式_穿芯电容应用
时间:2026-03-05