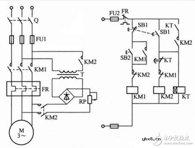
图1是时间继电器控制的交流电动机能耗制动控制线路图。三相异步电动机的能耗制动是在电动机定子绕组交流电源被切断后,在定于两相绕组间加进直流电源,产生一个恒定磁场,利用惯性转动的转子切割其磁力线所产生的转子电流在磁场中受力,从而产生制动力矩使电动机快速地停车。
在图1控制线路中,SB1用于起动,SB2用于制动,KM2为制动用接触器。若在电动机正在运行时,按下SB2,KM1断电,切除交流运行电源。制动接触器KM2及时间继电器KT1得电,KM2得电自锁使直流电接入主回路进行能耗制,KT1得电开始计时。当速度接近零时,延时时间到,KT1的延时动断触点打开,KM2失电,主回路中KM2主触点打开,切断直流电源,制动结束。
图1 时间继电器控制交流电动机能耗制动控制线路


图(a)所示的是一种手动控制的简单能耗制动线路,要停车时按下SB1不放,KM2得电,单相桥式整流电路产生直流电流,流入电动机定子,产生制动力矩,完成能耗制动,制动完毕后在松开SB1。图(b)所示的是一种可以实现自动控制的能耗制动线路,可简化操作。制动时,按下SB1,直流电源接通,开始能耗制动,KT延时时间满后,KM2断电,最终完成制动。

继电器几个典型常用的接线图
时间:2026-03-06
为什么直流继电器要并联二极管呢?
时间:2026-03-06
更换或使用继电器时需要注意哪些事项?
时间:2026-03-06
学习PCB设计需要知道的16个原则
时间:2026-03-06
光伏控制器简介
时间:2026-03-06
PLC现场安装和维护的注意事项介绍
时间:2026-03-06
继电器的工作原理以及驱动电路解析
时间:2026-03-06
三菱PLC功能指令介绍(二)
时间:2026-03-06
三菱PLC辅助继电器和定时器介绍
时间:2026-03-06
HTCC:半导体封装的理想方式
时间:2026-03-06
玻璃釉电容器的结构与特点
时间:2026-03-05
关于STM32WL LSE 添加反馈电阻后无法起振的...
时间:2026-03-05
电阻的标称阻值和允许偏差
时间:2026-03-05
使用过滤器电容器和诱导器来抑制受辐射的EM...
时间:2026-03-05
LED固晶机龙头直面“寒冬”
时间:2026-03-05
浅谈高压贴片电容分类与性能参数
时间:2026-03-05
聚四氟乙烯电容器的结构与特点
时间:2026-03-05
漆膜电容器的结构与特点
时间:2026-03-05
复合介质电容器的结构与特点
时间:2026-03-05
瓷介电容器的结构与特点
时间:2026-03-05