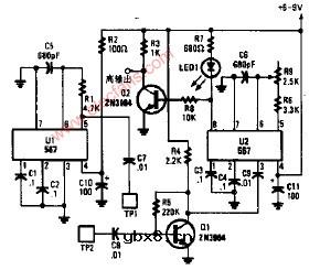
桥式接触片传感器

本电路中采了用两个音调解码器,其中,一个是振荡器,而两一个则是检测器,将TF1和TP2桥接,使U2接收U1的信号,从而令U2的引脚8变为低电平,这个作用过程使LED1发光,并将Q2的输出驱动到高电平。
相关热词:#传感器
采用单片机的智能照明控制器电路模块设计
时间:2026-03-07
电子战接收机种类介绍
时间:2026-03-07
LED智能照明系统电路模块设计 —电路图天天...
时间:2026-03-07
揭秘DSP电机控制串行通信系统电路设计
时间:2026-03-07
罗姆超小短波红外器件助力物质检测及医疗健...
时间:2026-03-07
采用FPGA实现四阶IIR数字滤波电路设计
时间:2026-03-07
采用ARM高分辨率压电陶瓷D/A电路设计
时间:2026-03-07
智能家居照明控制开关发射与接收电路模块设...
时间:2026-03-07
教室智能照明控制系统电路设计 —电路图天天...
时间:2026-03-07
一款新奇有趣的红外游戏枪电路
时间:2026-03-07
彩灯电路
时间:2026-03-05
三相异步电动机原理
时间:2026-03-04
三相异步电动机的七种调速方式
时间:2026-03-04
转角测量电路
时间:2026-03-05
经典的正弦波发生电路
时间:2026-03-05
电动机单线远程正反转控制电路图
时间:2026-03-04
USB转232电路图
时间:2026-03-04
电度表的工作原理
时间:2026-03-04
电风扇红外遥控器2
时间:2026-03-04
三相异步电动机的拆装详讲
时间:2026-03-04