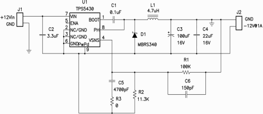
正12V转负12V电路
本电路采用TPS5340降压芯片。
图1显示了一款精简型降压—升压电路,以及电感上出现的开关电压。这样一来该电路与标准降压转换器的相似性就会顿时明朗起来。实际上,除了输出电压和接地相反以外,它和降压转换器完全一样。这种布局也可用于同步降压转换器。这就是与降压或同步降压转换器端相类似的地方,因为该电路的运行与降压转换器不同。
FET 开关时出现在电感上的电压不同于降压转换器的电压。正如在降压转换器中一样,平衡伏特-微秒 (V-μs) 乘积以防止电感饱和是非常必要的。当 FET 为开启时(如图 1 所示的 ton 间隔),全部输入电压被施加至电感。这种电感“点”侧上的正电压会引起电流斜坡上升,这就带来电感的开启时间 V-μs 乘积。FET 关闭 (toff) 期间,电感的电压极性必须倒转以维持电流,从而拉动点侧为负极。电感电流斜坡下降,并流经负载和输出电容,再经二极管返回。电感关闭时V-μs 乘积必须等于开启时 V-μs 乘积。由于 Vin 和 Vout 不变,因此很容易便可得出占空比 (D) 的表达式:D=Vout/(Vout " Vin)。这种控制电路通过计算出正确的占空比来维持输出电压稳压。上述表达式和图 1 所示波形均假设运行在连续导电模式下。


相关热词:#负电压
短路开关工作原理
时间:2026-03-07
场效应晶体管开关电路
时间:2026-03-07
J-FET开关电路工作原理
时间:2026-03-07
MOS-FET开关电路
时间:2026-03-07
CMOS双向开关工作原理
时间:2026-03-07
振幅调制的传输方式
时间:2026-03-07
调幅信号的性质
时间:2026-03-07
调幅电路工作原理--高电平调幅电路
时间:2026-03-07
调幅电路工作原理--低电平调幅电路
时间:2026-03-07
检波的基本概念
时间:2026-03-07
彩灯电路
时间:2026-03-05
三相异步电动机原理
时间:2026-03-04
三相异步电动机的七种调速方式
时间:2026-03-04
转角测量电路
时间:2026-03-05
经典的正弦波发生电路
时间:2026-03-05
电动机单线远程正反转控制电路图
时间:2026-03-04
电度表的工作原理
时间:2026-03-04
电风扇红外遥控器2
时间:2026-03-04
三相异步电动机的拆装详讲
时间:2026-03-04
USB转232电路图
时间:2026-03-04