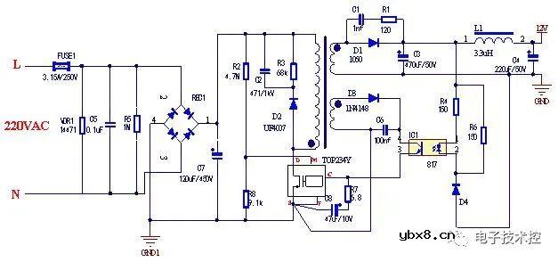
直流12V应用于很多场合,那么如何将220V交流电转化成12V直流电,其实有很多种方法,可以用反激式、正激式、AD-DC、阻容降压等方法实现,下面介绍几种方法。
1、阻容降压
阻容降压原理是利用电容在交流信号频率下产生的容抗来限制最大工作电流。这种降压电路特点是成本低但是小电流,一般电流输出不超过100mA,用于非隔离场合。
如果要得到12V电压,需要增加12V的稳压管,可以采用AN4742A稳压管,它的功率只有1W,因此输出负载不能过大,如下图是阻容降压电路图



审核编辑:刘清
玻璃釉电容器的结构与特点
时间:2026-03-05
电容器入门教程
时间:2026-03-05
关于STM32WL LSE 添加反馈电阻后无法起振的...
时间:2026-03-05
暑期买元器件下单立减还送华为P30pro
时间:2026-03-05
电阻的标称阻值和允许偏差
时间:2026-03-05
使用过滤器电容器和诱导器来抑制受辐射的EM...
时间:2026-03-05
LED固晶机龙头直面“寒冬”
时间:2026-03-05
浅谈高压贴片电容分类与性能参数
时间:2026-03-05
聚四氟乙烯电容器的结构与特点
时间:2026-03-05
漆膜电容器的结构与特点
时间:2026-03-05